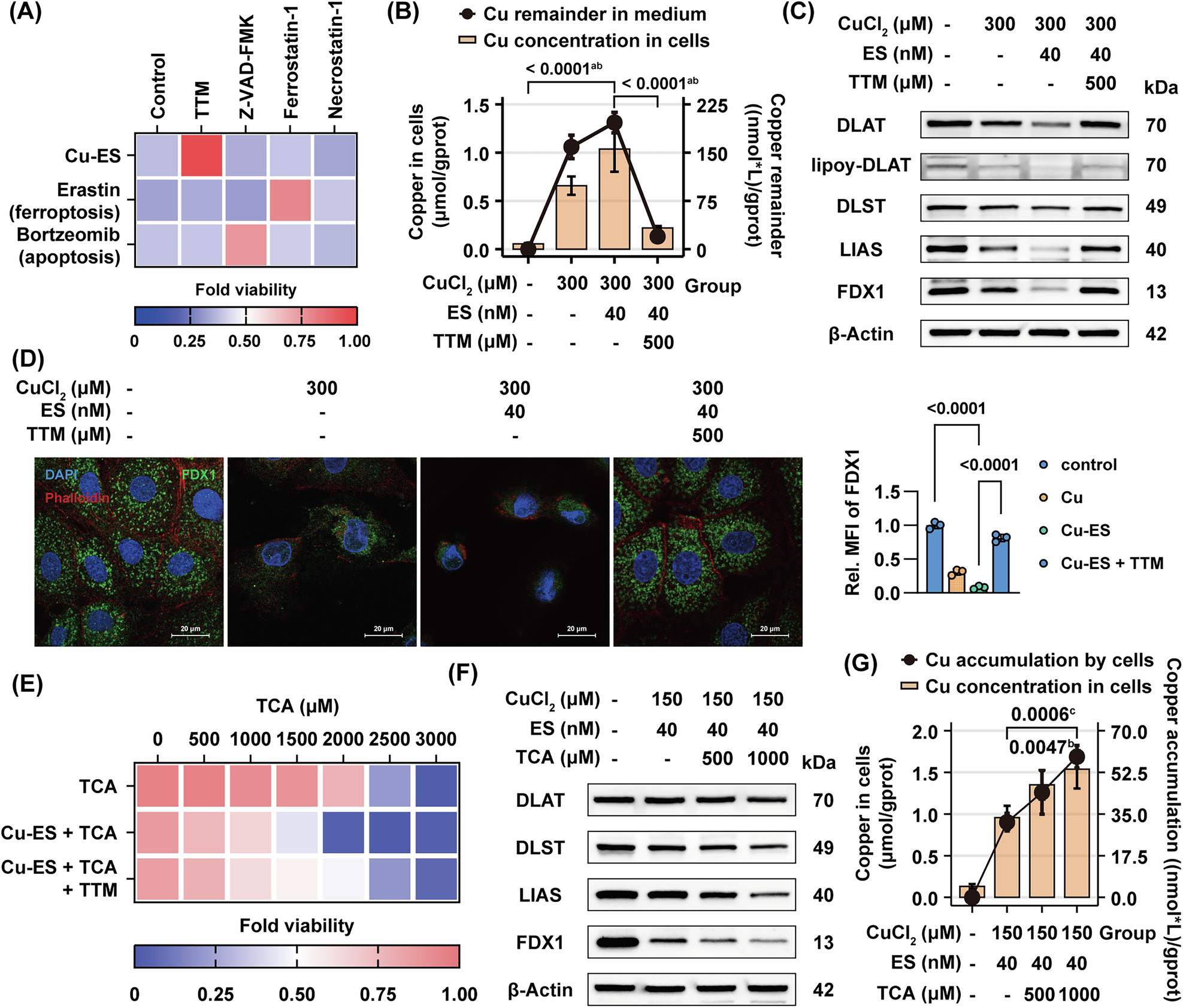
Fig. 5: Copper overload induces distinct copper-dependent cell death, and TCA further exacerbates cuproptosis via enhanced copper accumulation.

A Heatmap of CCK-8 assay for fold cell viability after 24-h CuCl₂ (300 μM)/ES (40 nM), erastin (20 μM), and bortezomib (40 nM) treatment in BRL 3A cells, in combination with respective inhibitors: TTM (500 μM), Z-VAD-FMK (30 μM), ferrostatin-1 (10 μM), and Necrostatin-1 (20 μM), relative to control group (n = 3). B, C, D BRL 3A cells were treated with CuCl₂ (300 μM) and ES (40 nM) in combination with TTM (500 μM) for 24 h. Intracellular copper quantification and soluble copper remainder quantification (B, n = 3), western blot of curproptosis-related proteins (C, n = 3), and confocal fluorescence images of FDX1 (green) and Rhodamine phalloidin (red) (D, n = 13–29 cells). Right: fold change in FDX1 MFI relative to the control group. (E) Heatmap of CCK-8 assay for cell viability after 24-h CuCl₂ (150 μM)/ES (40 nM)/TTM (500 μM) in combination with TCA (0–3000 μM) treatment, relative to control group (n = 3). F, G BRL 3 A cells were treated with CuCl₂ (150 μM) and ES (40 nM) in combination with TCA (500 or 1000 μM) for 24 h. Western blot of curproptosis-related proteins (F, n = 3), and intracellular copper quantification and copper accumulation quantification (G, n = 3). Data are mean ± SD. One-way ANOVA with Bonferroni’s correction (B, G) and one-way ANOVA with Šídák’s correction (D). a Comparing copper remainder values between groups. b Comparing intracellular copper values between groups. c Comparing copper accumulation values between groups. Abbreviations: TCA taurocholic acid, MFI mean fluorescence intensity.