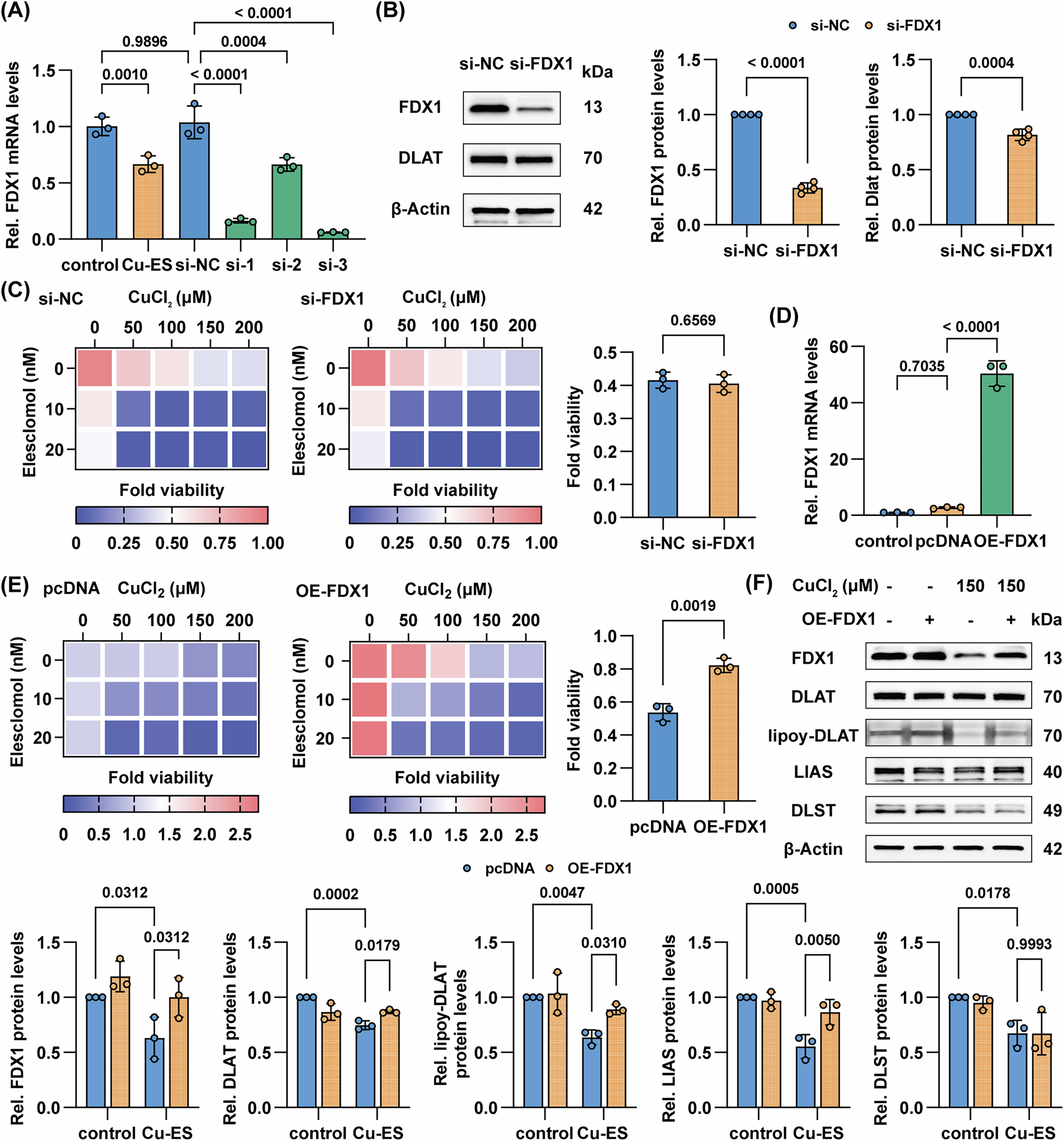
Fig. 7: FDX1 plays a complex regulatory role in hepatocyte cuproptosis.

A RT-qPCR of FDX1 after BRL 3A cells treated with CuCl₂ (300 μM)/ES (40 nM) or siRNA negative control (si-NC; 50 nM) or three distinct siRNA constructs against FDX1 (si-FDX1; 50 nM) for 24 h, normalized to the control group (n = 3). B Western blot of FDX1 after BRL 3 A cells were treated with si-NC (50 nM) or si-3 (50 nM) for 24 h. Right: fold change in protein expression relative to control group. C Heatmap of CCK-8 assay for cell viability after 24-h CuCl₂ (0–200 μM)/ES (0–20 nM) in combination with si-NC (50 nM) or si-3 (50 nM) for 24 h, relative to si-NC control group. Right: comparative analysis of cell viability of Cu150/ES0 subgroups. D RT-qPCR of FDX1 after BRL 3A cells were treated with pcDNA 3.1 (+) (pcDNA; 6 μg/well in the 6-well plate) or FDX1-expressing plasmid (OE-FDX1; 6 μg/well in the 6-well plate) for 24 h, normalized to the control group (n = 3). E Heatmap of CCK-8 assay for cell viability after 24-h CuCl₂ (0–200 μM)/ES (0–20 nM) in combination with pcDNA (6 μg/well in the 6-well plate) or OE-FDX1 (6 μg/well in the 6-well plate) for 24 h, relative to pcDNA control group. Right: comparative analysis in cell viability of Cu150/ES0 subgroups. F Western blot of FDX1, DLAT, lipoylated-DLAT, LIAS, and DLST after BRL 3A cells were treated with CuCl₂ (150 μM) in combination with pcDNA (6 μg/well in the 6-well plate) or OE-FDX1 (6 μg/well in the 6-well plate) for 24 h. Bottom: fold change in protein expression relative to control-pcDNA group. Data are mean ± SD. One-way ANOVA with Šídák’s correction (A, D), unpaired Student’s t test (B, C, E), and two-way ANOVA with Šídák’s correction (F).