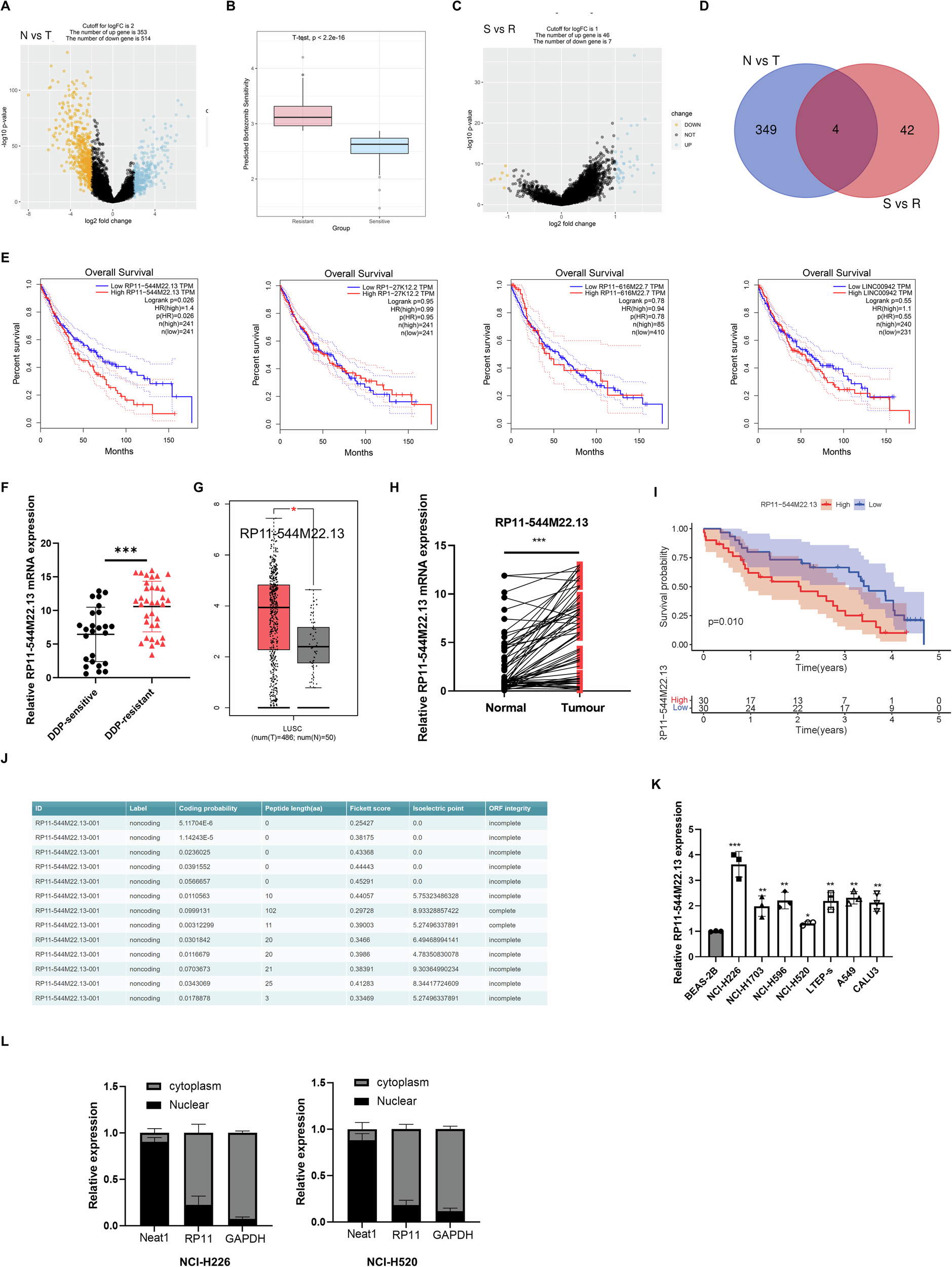
Fig. 1: RP11-544M22.13 is associated with DDP resistance in NSCLC, and its expression is significantly upregulated in NSCLC.

A Differential expression analysis of lncRNAs between NSCLC and adjacent normal tissues based on TCGA data. B Drug sensitivity analysis. C Analysis of differential expression of lncRNAs between cisplatin-resistant and sensitive groups based on TCGA data. D Venn diagram illustrating lncRNAs upregulated in both NSCLC and cisplatin-resistant NSCLC groups. E Survival curves of NSCLC patients stratified by different expression groups. F The expression of RP11-544M22.13 in DDP-resistant/non-resistant NSCLC tissues. G The expression of RP11-544M22.13 in cancer and para-cancerous tissues in the TCGA database. H Expression of RP11-544M22.13 in cancer and paracancerous tissues in NSCLC samples from Wuhan University Renmin Hospital. I Based on RP11-544M22.13 expression Survival curves of grouped NSCLC patients from Renmin Hospital of Wuhan University. J Coding properties of RP11-544M22.13 transcript predicted by CPT2. K RP11-544M22.13 expression in NSCLC cell lines and normal lung epithelial cell lines. L Nuclear-cytoplasmic separation experiment detects the subcellular localization of RP11-544M22.13 in NSCLC cell lines.