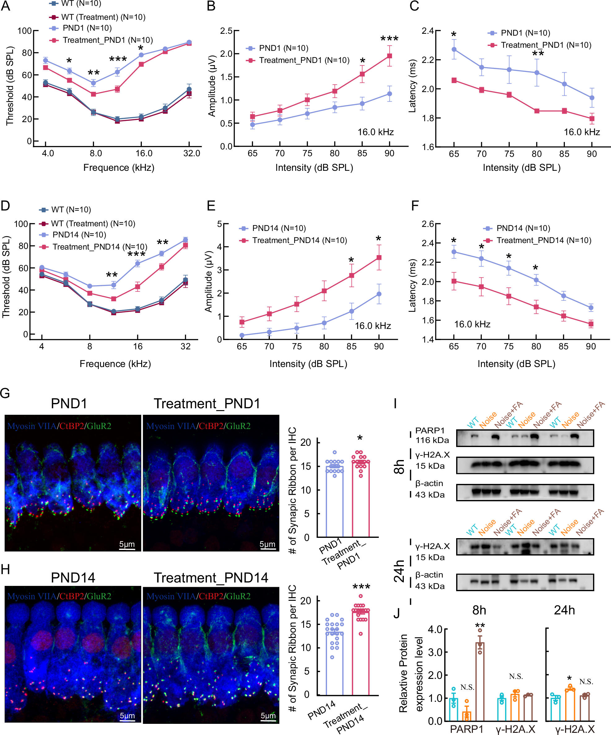
Fig. 6: Folic acid treatment attenuates noise-induced hearing loss.
From: Folic acid prevents inner hair cell degeneration via genomic stability

A–F Folic acid treatment preserves auditory function after noise exposure. ABR thresholds and ABR wave I amplitudes were measured in wild-type mice with or without FA treatment before (pre-) and at 1 and 14 days post-exposure. Representative confocal images of ribbon synapses in mice with or without folic acid treatment at one day (G) and 14 days (H) post-exposure. Basilar membranes were stained with an anti-Myosin VIIA antibody (blue) to label hair cells, CtBP2 (red) to identify the presynapse and GluR2 (green) to identify the postsynapse. The number of ribbon synapses is increased in treated mice compared with untreated mice. I, J Quantification of the expression of DNA-repair/damage-related proteins at 8- and 24 h post-exposure in treated and untreated mice was performed by western blot. Three samples (two cochlear samples pooled from the same mouse for each sample) were used for immunoblot analysis. PARP1 expression was decreased in untreated mice and increased after treatment, while γ-H2A.X expression was comparable in all groups at 8 h after noise exposure. γ-H2A.X expression was significantly decreased in treated mice at 24 h post-noise exposure. Statistical analysis by two-side unpaired t test or Mann-Whitney test with significance indicated and two-way ANOVA followed by the Bonferroni post hoc test with significance indicated. All data, the number of data, statistical test used and p values can be found in the source data file. N.S., not significant, *p < 0.05; **p < 0.01; ***p < 0.001.