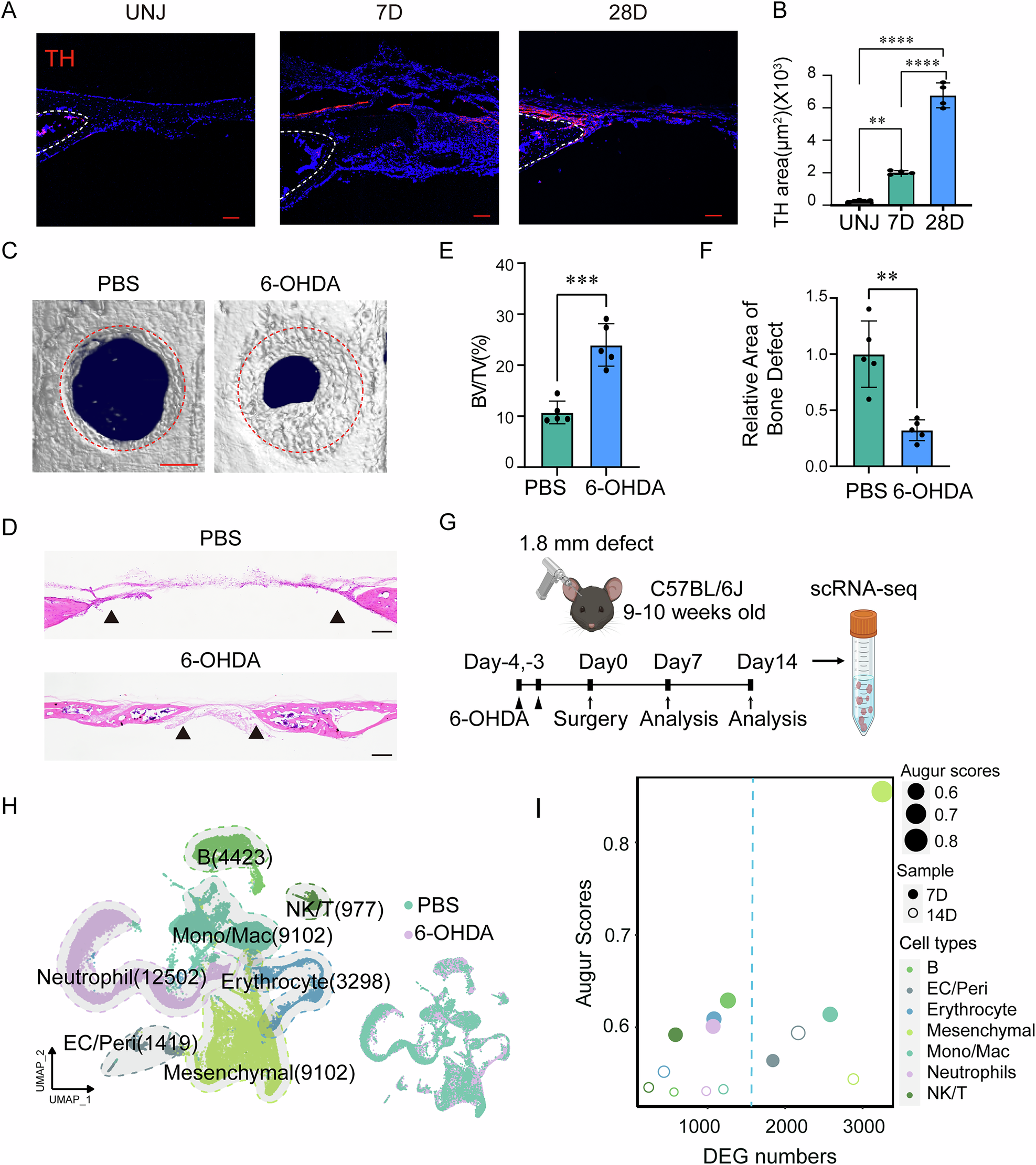
Fig. 1: Sympathetic nerve inhibition promotes calvarial defect repair and cellular disturbances.

A Immunohistochemical staining of TH+ (Tyrosine hydroxylase) sympathetic nerve fibers at the same edge from none defect, calvarial bone defect at day 7 post-defect and day 28 (28D) post-defect, appearing red, and B measurement of red immunoreactivity in the skull defect area. DAPI counterstain appears blue in all images. Bone edges are marked with dashed white lines. In graphs, each dot represents a single animal; n = 4 per group. Data are represented as mean ± SD. Scale bar represents 100 μm. C Micro-CT reconstructions of the defect site in a top-down view among animals treated with PBS or 6-OHDA. Analysis performed at day 28 post-defect. Margins of original defect are indicated by dashed red lines. Scale bar, 500 μm. D H&E stain of representative coronal cross-section of the healing defect site from PBS or 6-OHDA treatment mice. Scale bar, 250 μm. Micro-CT quantification of bone healing, among PBS or 6-OHDA treatment mice, including E bone volume/tissue volume (BV/TV) and F relative area of bone defect. G The workflow of single-cell RNA sequencing (Created in BioRender. Bian, Z. (2025) https://BioRender.com/t10k902). H The UMAP plot displaying different cell types identified by scRNA-seq (left). The colors represent cell cluster compartments under PBS and 6-OHDA treatments (right). I Bubble plot illustrating the number of DEGs and Augur scores across cell types in PBS and 6-OHDA-treated samples. Dot size represents the Augur score, solid dots correspond to samples at day 7 post-defect, and hollow dots represent samples at day 14 post-defect. Different colors indicate different cell subpopulations.