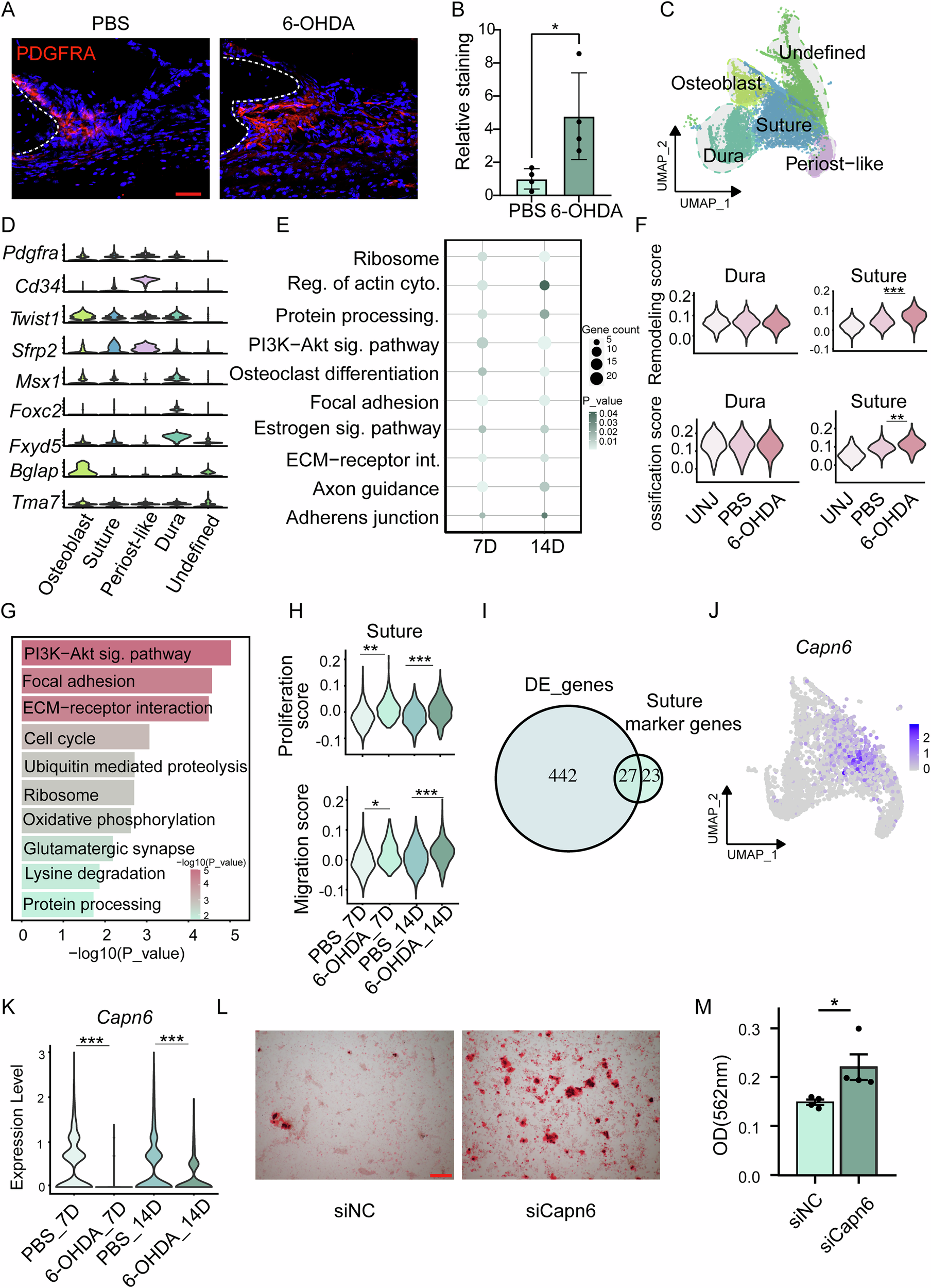
Fig. 2: Single-cell sequencing analysis reveals the dynamic changes in different subpopulations of mesenchymal cells after sympathetic nerve inhibition.

A Immunohistochemical staining of PDGFRA at the defect edge from PBS or 6-OHDA treatment mice. B Quantification of PDGFRA immunoreactivity within the calvarial defect. Dashed white lines indicate bone edge. Scale bar, 100 μm. DAPI counterstain appears blue in all images. In graphs, each dot represents a single animal; n = 4 per group. The fluorescence area was quantified using ImageJ software, and the values were normalized to the PBS control group, which was set to 1. Statistical comparisons between two groups were performed using an unpaired two-tailed Student’s t-test. Data are presented as mean ± SD. C UMAP plot illustrating the further clustering results of mesenchymal cells. D Violin plots showing the expression of marker genes across different mesenchymal subpopulations. E Bubble plot highlighting signaling pathways in mesenchymal subpopulations at day 7 and day 14 post-defect following 6-OHDA treatment. F Violin plots presenting tissue remodeling and osteogenesis gene set scores of dura and suture tissues under different treatment conditions. G Signaling pathways enriched in upregulated genes in the suture following sympathetic nerve inhibition. H Violin plots illustrating proliferation scores and migration score of suture under different treatment conditions. I The intersection of upregulated differentially expressed genes in the suture after sympathetic nerve inhibition and suture-specific marker genes. J DimPlot shows the expression of Capn6. K Violin plots illustrating Capn6 expression across different treatment groups. L Alizarin Red staining demonstrates that inhibiting Capn6 expression in the suture enhances its osteogenic potential. M OD values measured after Capn6 inhibition indicate enhanced mineralization.