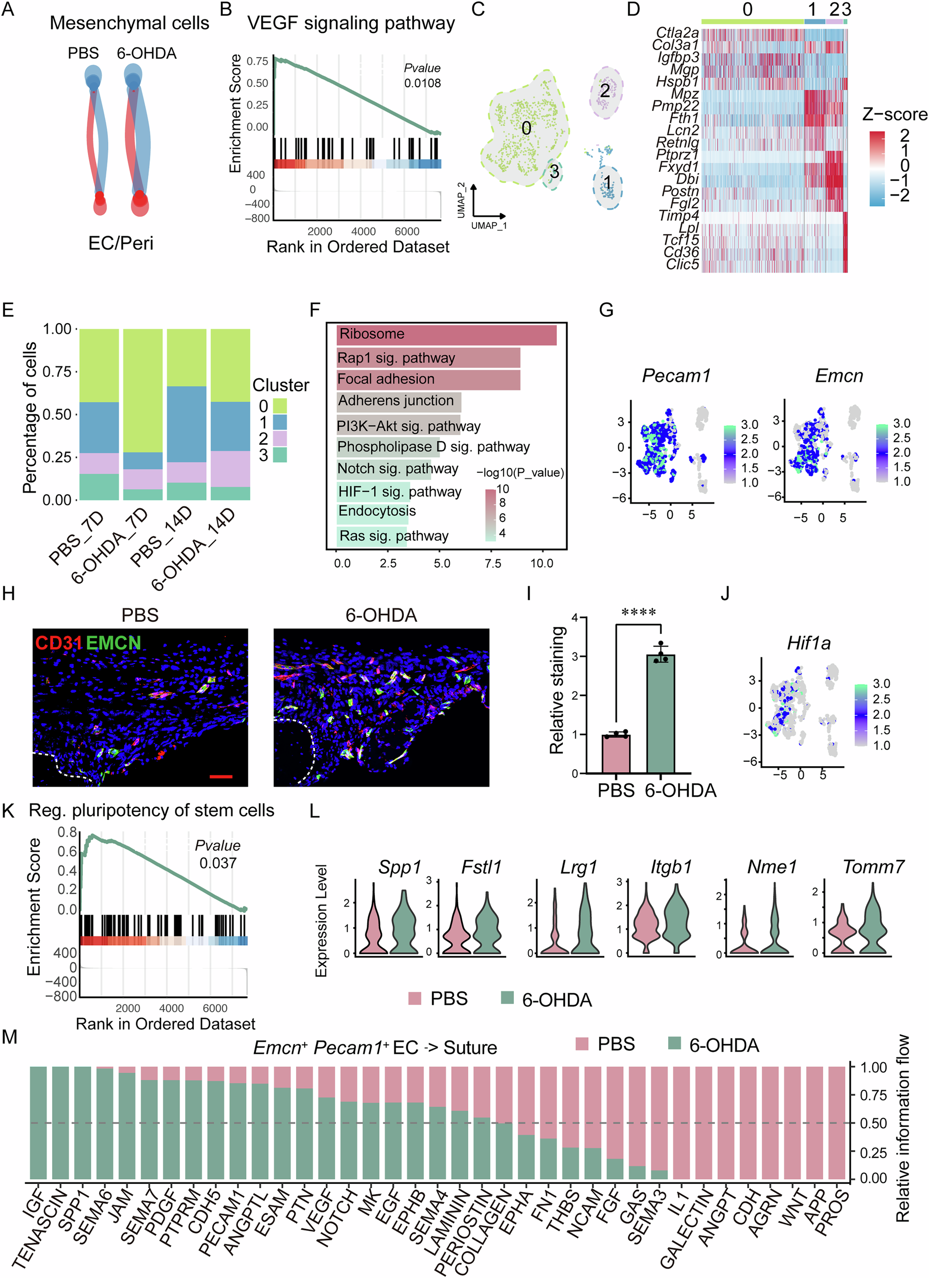
Fig. 3: Inhibition of sympathetic nerves enhances the formation of H-type vessels.

A Changes in cell–cell communication between endothelial cells/pericytes and mesenchymal cells in mice treated with PBS or 6-OHDA. B GSEA analysis of the VEGF signaling pathway in endothelial cells/pericytes after 6-OHDA treatment. C Uniform Manifold Approximation and Projection (UMAP) plot illustrating the further clustering of endothelial cell subpopulations. D Heatmap displaying markers specifically expressed in subpopulations of endothelial cells. E Changes in the proportions of different endothelial cell subpopulations under various treatment conditions. F Barplot shows the signaling pathways enriched among genes specifically expressed in the C0 subcluster. G Expression levels of Pecam1 and Emcn across different endothelial cell subpopulations in 6-OHDA treatment at day 28. H Immunohistochemical staining of CD31+ EMCN+ at the defect edge from PBS or 6-OHDA treatment mice, appearing CD31 (red) EMCN (green), and I quantification of CD31+ EMCN+ immunoreactivity within the calvarial defect. Dashed white lines indicate bone edge. Scale bar, 70 μm. DAPI counterstain appears blue in all images. In graphs, each dot represents a single animal; n = 4 per group. Data are represented as mean ± SD. J DimPlot shows the expression of Hif1a. K GSEA analysis of the regulation pluripotency of stem cells pathway in Emcn+ Pecam1+ endothelial cells after 6-OHDA treatment. L Expression levels of Spp1, Fstl1, Lrg1, Itgb1, Nme1, and Tomm7 in Emcn⁺ Pecam1⁺ endothelial cells under PBS and 6-OHDA treatment conditions. M Significantly altered signaling pathways in cell–cell communication between Emcn+ Pecam1+ endothelial cells and suture cells at PBS versus 6-OHDA treatment mice.