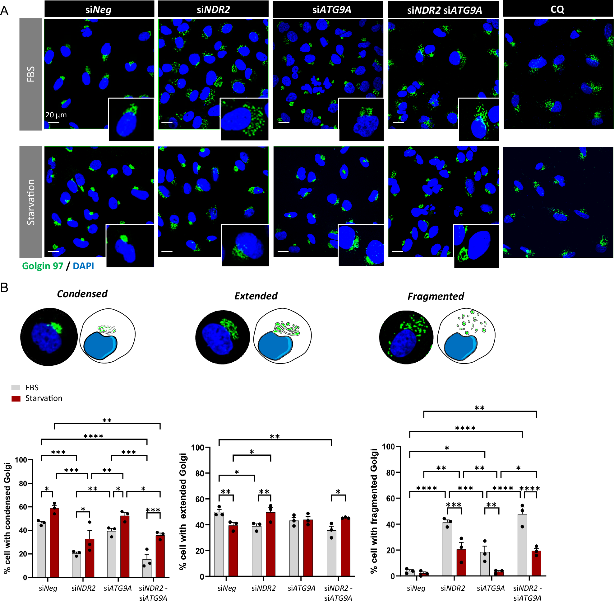
Fig. 6: NDR2 and ATG9A prevented the fragmentation of the Golgi apparatus in H2030 cells.

A Immunolabeling of the Golgi with golgin-97 (green) in the H2030 cell line. B Diagram of the different classes of the Golgi identified in (A) (condensed, extended and fragmented) and quantification. A minimum of 150 cells were counted per experiment. Two-way ANOVA followed by Tukey’s post hoc test were used to analyze the data, means ± SEMs, N = 3, *p < 0.05, **p < 0.01 and ***p < 0.001.