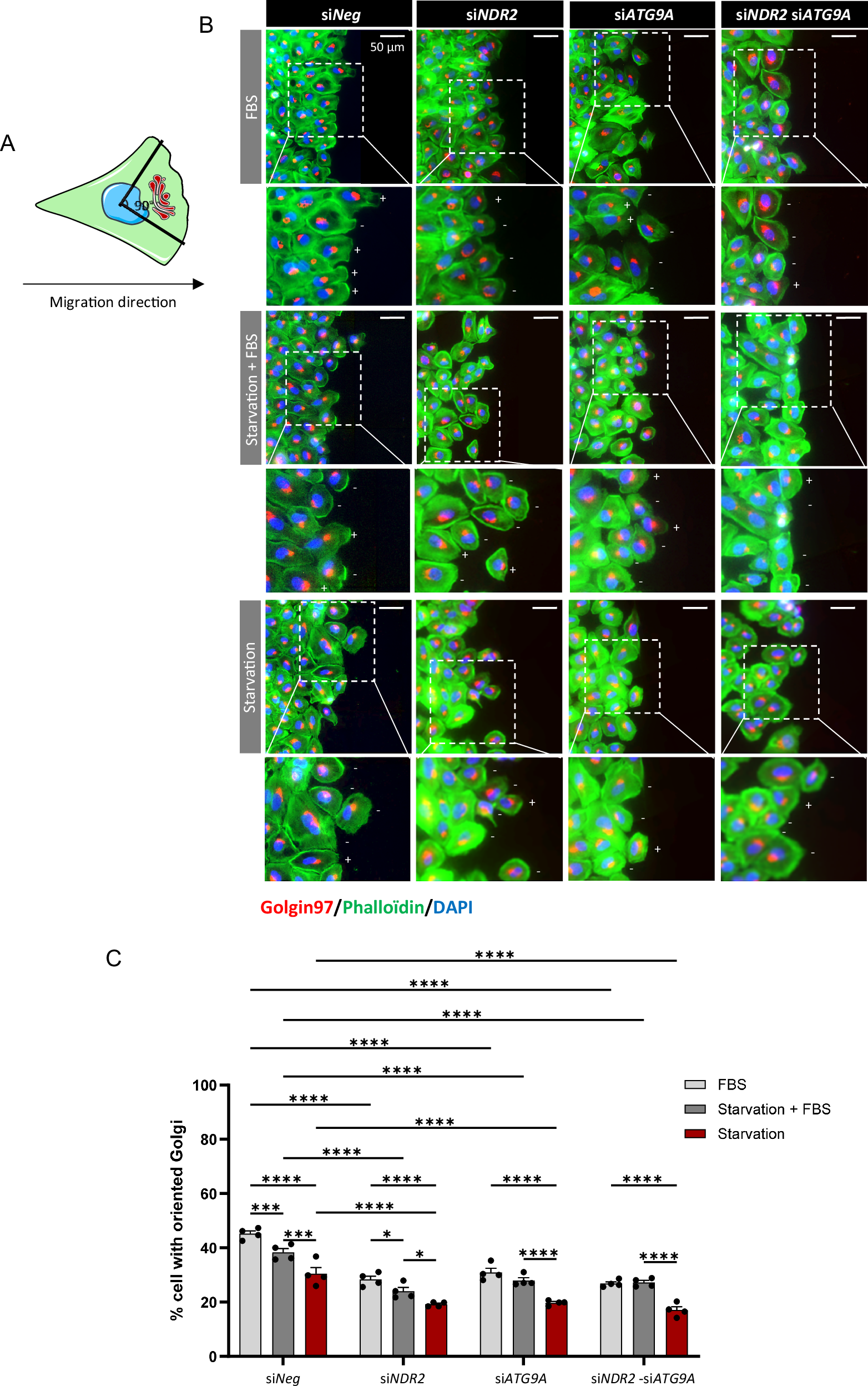
Fig. 7: NDR2 and ATG9A are required for the reorientation of the Golgi apparatus during migration.

A Schematic representation of the disposition of the Golgi in migrating cells. B Illustration of the position of the Golgi (red) during migration (t6 h), (+) indicates cells with Golgi apparatus oriented toward the wound, (–) indicates cells with non-oriented Golgi. C Quantification of cells with the Golgi oriented toward the migration front during serum deprivation with or without the loss of NDR2 or ATG9A. Two-way ANOVA followed by Tukey’s post hoc test were used to analyze the data, means ± SEMs, N = 4, *p < 0.05, **p < 0.01, ***p < 0.001 and ****p < 0.0001.