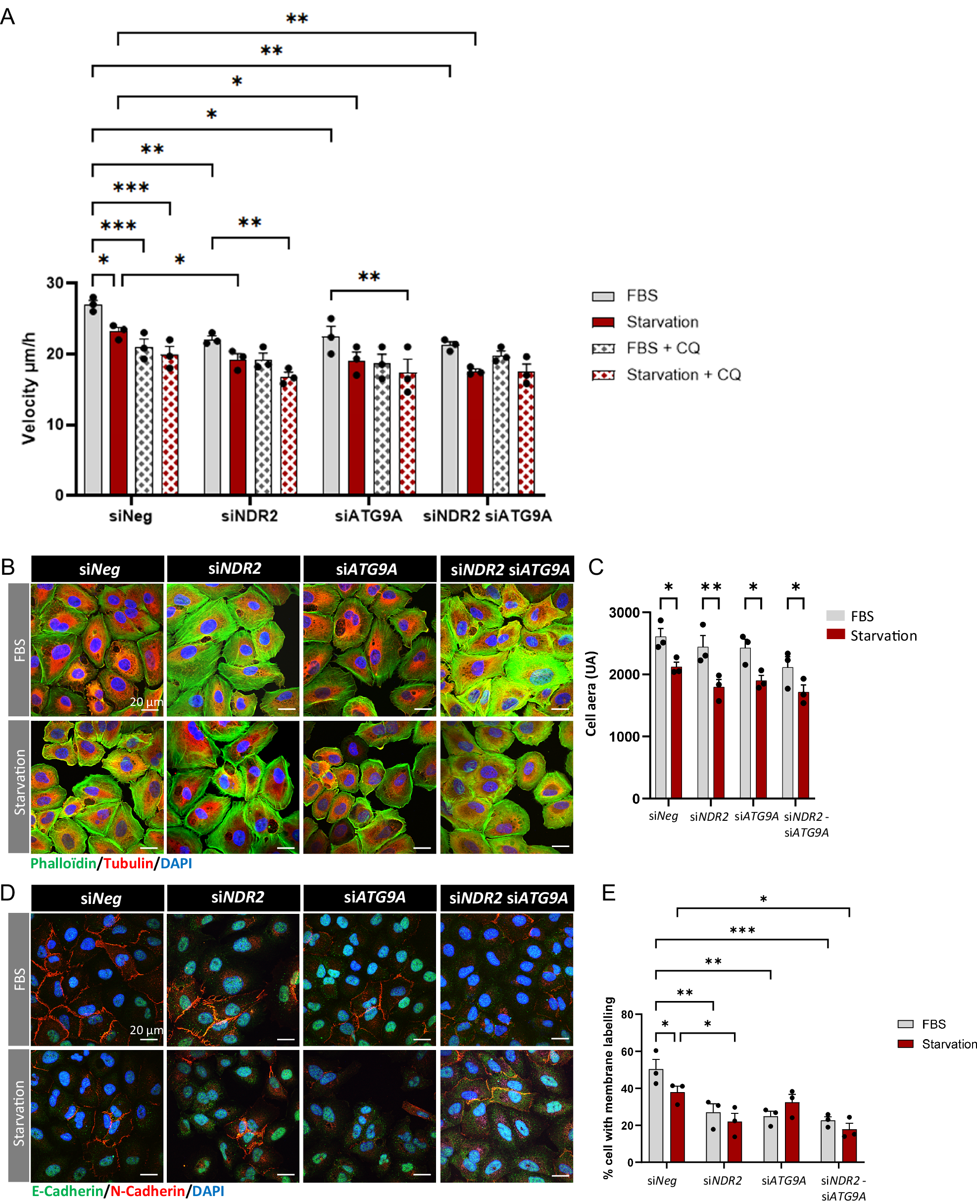
Fig. 8: FBS deprivation and the loss of NDR2 or ATG9A decreased the migration capacity of H2030 cells.

A Quantification of the wound-healing assay with H2030 cells with or without NDR2 and/or ATG9A silencing in full media or starvation media and with or without CQ. B Immunolabeling for phalloidin (green) and tubulin (red). C Quantification of the cell area using phalloidin labeling (B). D Immunolabeling of E-cadherin (green) and N-cadherin (red). E Quantification of the number of cells with N-cadherin membrane labelling and analysis via two-way ANOVA followed by Tukey’s post hoc test, means ± SEMs, N = 3, *p < 0.05, **p < 0.01, ***p < 0.001 and ****p < 0.0001.