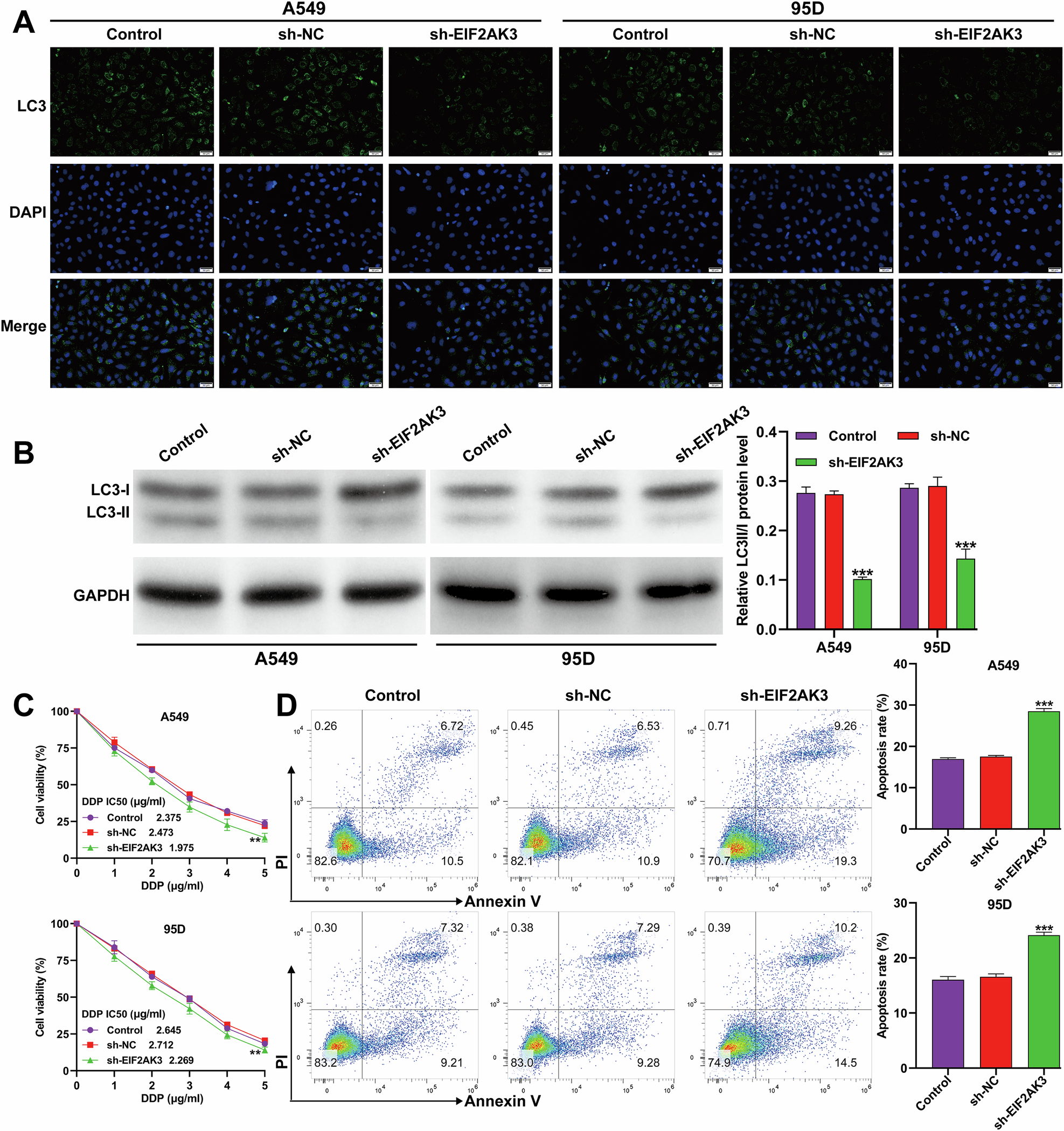
Fig. 3: EIF2AK3 knockdown suppressed autophagy and enhanced DDP cytotoxicity in NSCLC cells.

A549 and 95D cells were transduced with sh-EIF2KA3 or sh-NC for 48 h. A Representative immunofluorescence staining images of LC3 in transduced A549 and 95D cells. B Protein expression of the LC3-II/I ratio and corresponding quantitative analyses in transduced A549 and 95D cells. C Cell viability was detected by CCK-8 assay in transduced A549 and 95D cells cultured with different doses (0, 1, 2, 3, 4, and 5 μg/ml) of DDP. D Cell apoptosis was detected by flow cytometry assay with Annexin-V FITC/PI double staining in transduced A549 and 95D cells. Data are presented as mean ± SD from three independent experiments. **p < 0.01, ***p < 0.001 versus sh-NC.