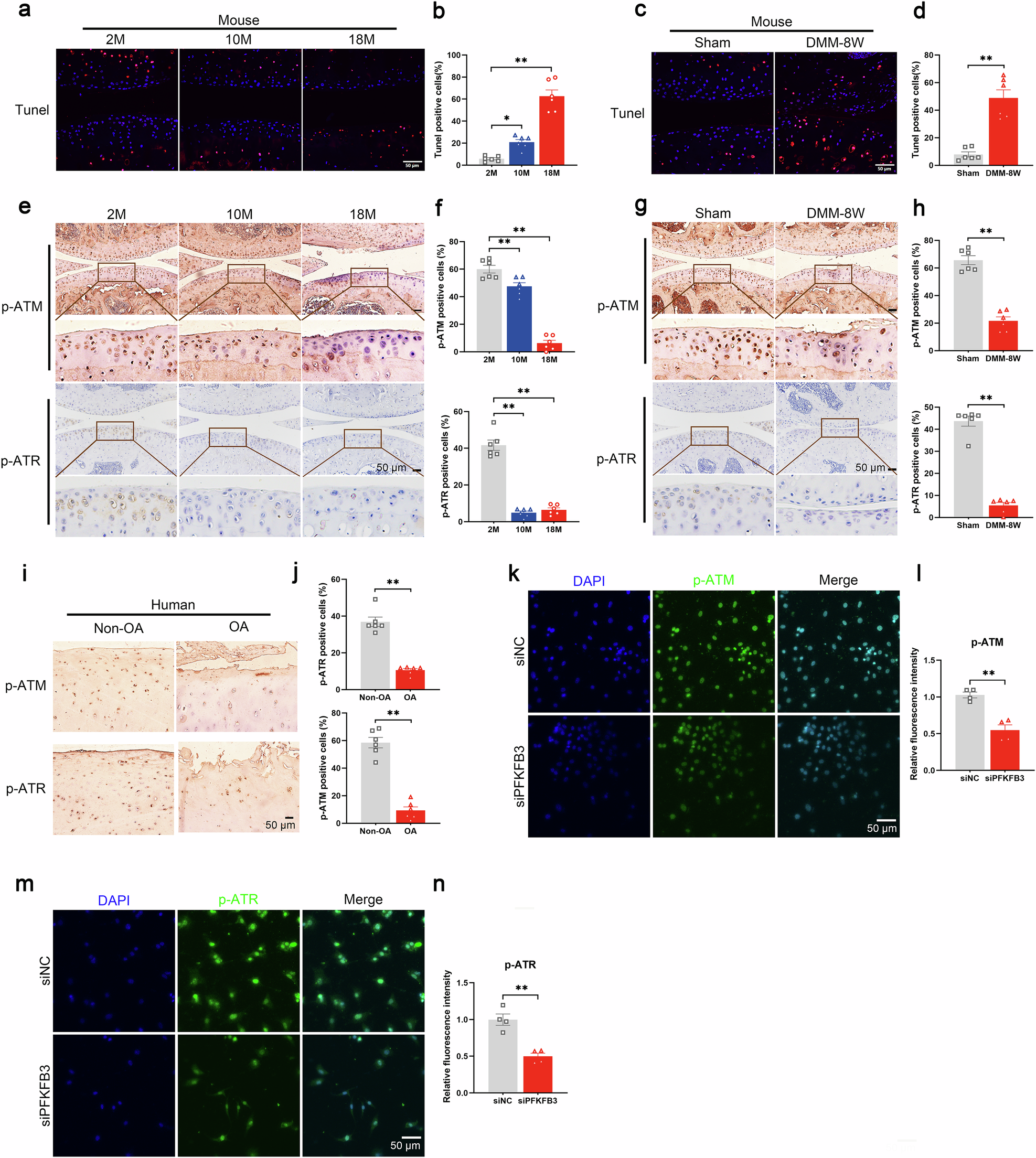
Fig. 3: Increased DNA damage and impaired DNA damage repair in human and mouse OA cartilage.
From: The glycolytic enzyme PFKFB3 alleviates DNA damage and chondrocyte senescence in osteoarthritis

a Representative images and b quantification of terminal deoxynucleotidyl transferase dUTP nick end labeling (TUNEL) staining in the cartilage of 2-month-old, 10-month-old, and 18-month-old mice. Data presented as means ± s.e.m., n = 6, one-way ANOVA with Tukey’s comparisons. c Representative TUNEL staining and d quantification of TUNEL signals in the cartilage of mice, 8 weeks after the DMM surgery. Data presented as means ± s.e.m., n = 6, unpaired Student’s t-test. e Immunohistochemical (IHC) staining and f quantification of p-ATM (upper panel) and p-ATR (lower panel) in the cartilage of aged mice. Data presented as means ± s.e.m., n = 6, one-way ANOVA with Tukey’s comparisons. g IHC staining and h quantification of p-ATM (upper panel) and p-ATR (lower panel) in the cartilage of mice subjected to DMM surgery. Data presented as means ± s.e.m., n = 6, unpaired Student’s t-test. i IHC staining and j quantification of p-ATM (upper panel) and p-ATR (lower panel) in human normal and OA cartilage. Data presented as means ± s.e.m., n = 6, unpaired Student’s t-test. k IF staining and l quantification of p-ATM in chondrocytes transfected with siPFKFB3. Data presented as means ± s.e.m., n = 4, paired Student’s t-test. m IF staining and (n) quantification of p-ATR in chondrocytes transfected with siPFKFB3. Data presented as means ± s.e.m., n = 4, paired Student’s t-test. *P < 0.05, **P < 0.01. ns not significant.