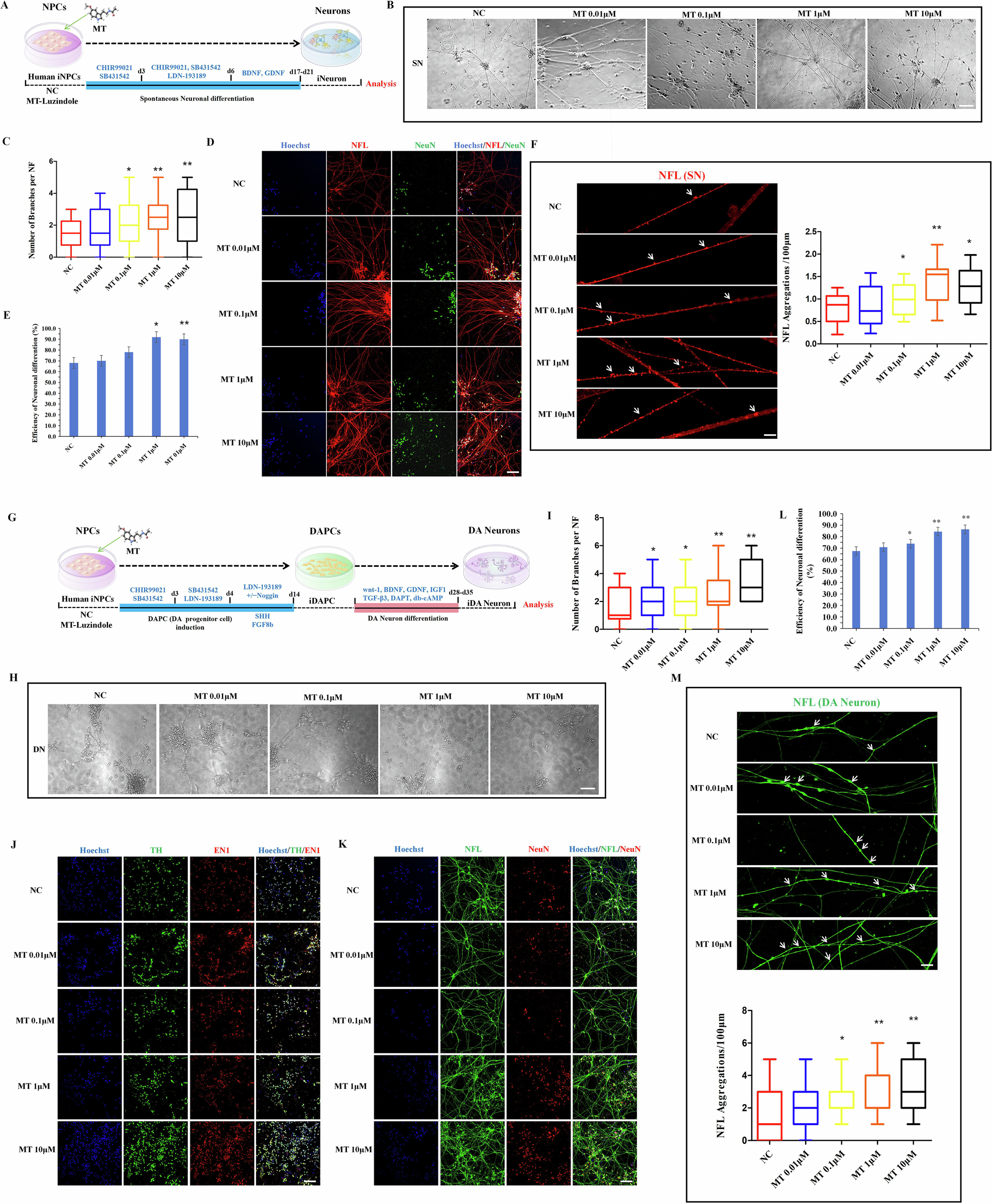
Fig. 2: MT promotes DA neuronal differentiation potential of hiPSCs.

A A small molecule induction scheme to spontaneously differentiate hiPSCs into neurons. B The morphology of differentiated neurons with varying concentrations of MT. Scale bars, 20 μm. (C) The statistics of the number of branches per NF in spontaneously differentiated neurons. D E Immunofluorescence staining of neuron markers (NFL, NeuN) and the differentiation efficiency statistics. The efficiency of neuronal differentiation is demonstrated by the positive proportion of neuronal markers (such as the ratio of cells stained positively for NeuN in the cell bodies to the original inoculated cells. Scale bars, 50 μm. F Immunofluorescence staining and quantitative analysis of neuronal aggregations. White arrows, neuronal aggregation. Scale bars, 10 μm. G A small molecule-induced three-step scheme to differentiate NSCs into DA neurons. H The morphology of differentiated DA neurons with varying concentrations of MT. Scale bars, 20 μm. I The statistics of the number of branches per NF in directed differentiated DA neurons. J–L Immunofluorescence staining of DA neuron markers (TH, EN1, NFL, NeuN) and the differentiation efficiency statistics. Scale bars, 50 μm. M Immunofluorescence staining and quantitative analysis of DA neuronal aggregations. White arrows, neuronal aggregation. Scale bars, 10 μm. *P < 0.05, **P < 0.01 vs. NC.