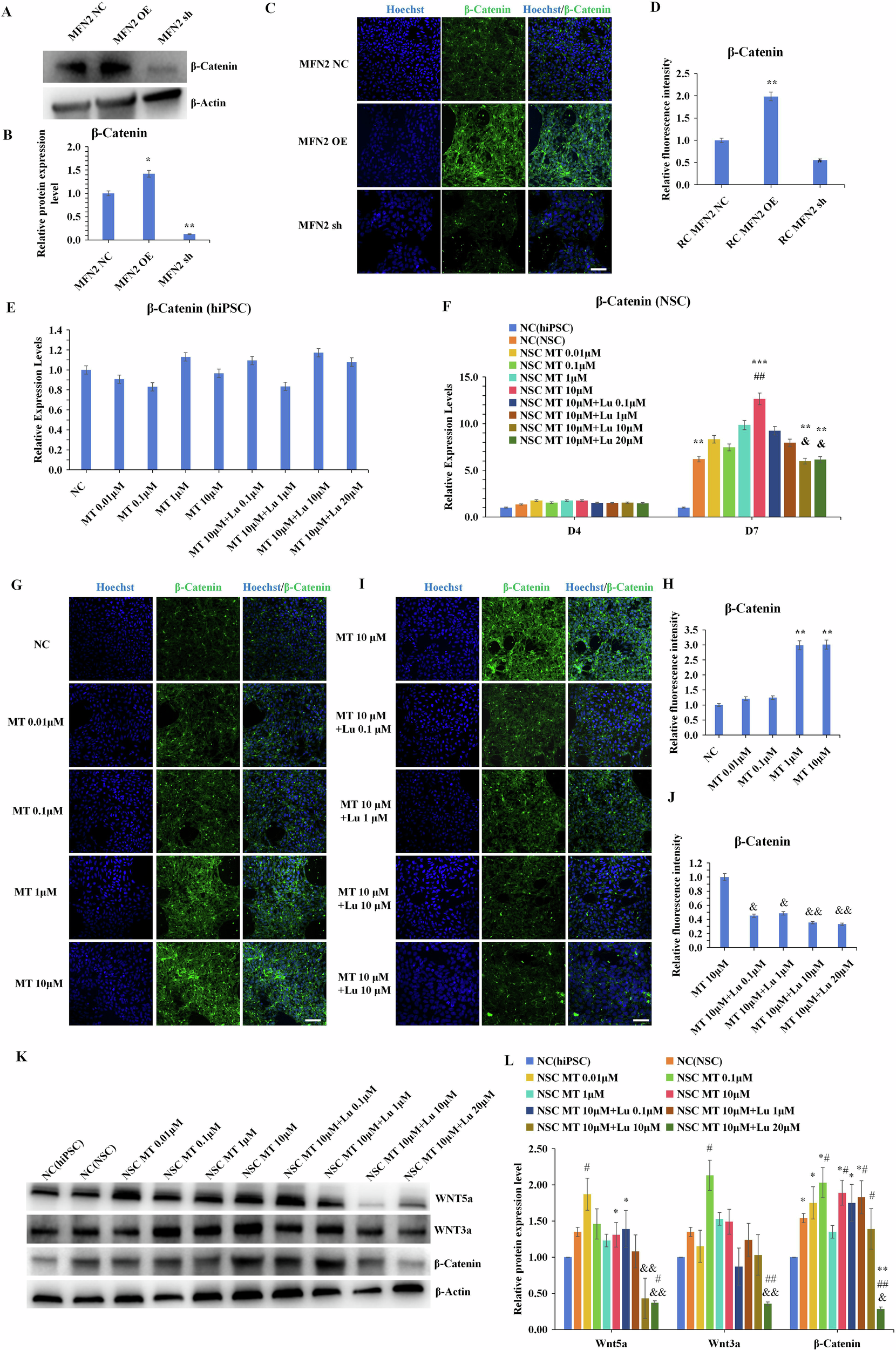
Fig. 5: MT promotes MFN2-mediated WNT/β-catenin signal.

A–D Western blot and immunofluorescence staining verified the expression of β-catenin(92KDa) in differentiated NSCs derived from MFN2 overexpressing and knockdown-hiPSCs. Scale bars, 50 μm. E Expression of β-catenin was determined by qRT-PCR after 7 days of MT and Luzindole treatment in hiPSCs. F Expression of β-catenin was determined in NSCs by qRT-PCR after 4 and 7 days of Luzindole treatment on 10 μM MT. G–J Immunofluorescence staining of β-catenin and the statistics of the relative fluorescence intensity after 7 days of MT and Luzindole treatment in NSCs. Scale bars, 50 μm. K, L Western blot verified the expression of WNT/β-catenin signaling pathway-related proteins WNT3a(40KDa), WNT5a(43KDa), and β-catenin(92KDa) after 7 days of MT and Luzindole treatment in NSCs. β-Actin(42KDa) as the control group. *P < 0.05, **P < 0.01 vs. MFN2 NC/NC (hiPSC). #P < 0.05, ##P < 0.01 vs. NC (NSC). &P < 0.05, & &P < 0.01 vs. NSC MT 10 μM.