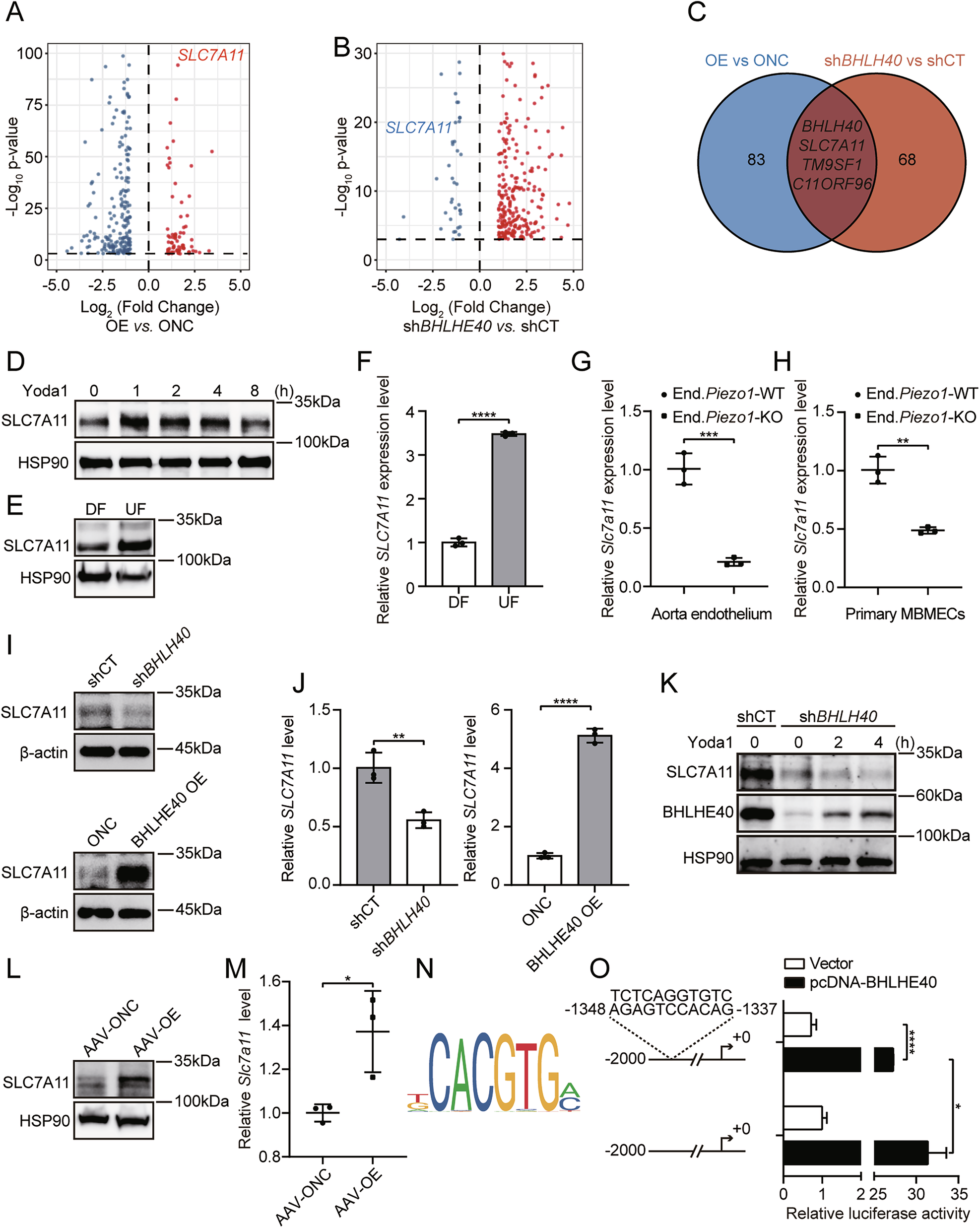
Fig. 4: Piezo1 promotes SLC7A11 transcription through BHLHE40 upregulation.

Volcano plots illustrating transcriptomic alterations in HUVECs following BHLHE40 overexpression (A) or knockdown (B). C Venn diagram identifying overlapping differentially expressed genes. D HUVECs were treated with Yoda1 (5 μM) for the indicated times. Western blotting detection of SLC7A11 protein expression. E, F HUVECs were subjected to differential shear stress for 5 days. Western blotting detection of SLC7A11 protein expression (E), and qRT-PCR measurement of SLC7A11 mRNA levels (F). Aortic cavities from End.Piezo1-WT or End.Piezo1-KO mice were perfused with TRIzol (G), and primary MBMECs from these mice were collected (H). qRT-PCR measurement of SLC7A11 mRNA levels (n = 3). Western blotting detection of SLC7A11 protein expression in control, BHLHE40-overexpressing, and BHLHE40-knockdown HUVECs (I), and qRT-PCR measurement of SLC7A11 mRNA levels (J). K BHLHE40-knockdown and control HUVECs treated with Yoda1 (5 μM). Western blotting detection of SLC7A11 protein expression. L, M Endothelial-specific AAV-NC or AAV-Bhlhe40-infected mice. Western blotting detection of BHLHE40 and SLC7A11 protein expression in lung homogenates (L), and qRT-PCR measurement of Slc7a11 mRNA levels (M). N Computational analysis (JASPAR database) identified a putative BHLHE40 binding site within the SLC7A11 promoter. O Dual-luciferase assays in HeLa cells transfected with wild-type or mutated SLC7A11 promoter after BHLHE40 overexpression. Results were representative of three independent experiments (mean ± SD). Statistical significance was determined by unpaired Student’s t-test (F–H, J, M, O). DF disturbed flow, UF unidirectional laminar flow.