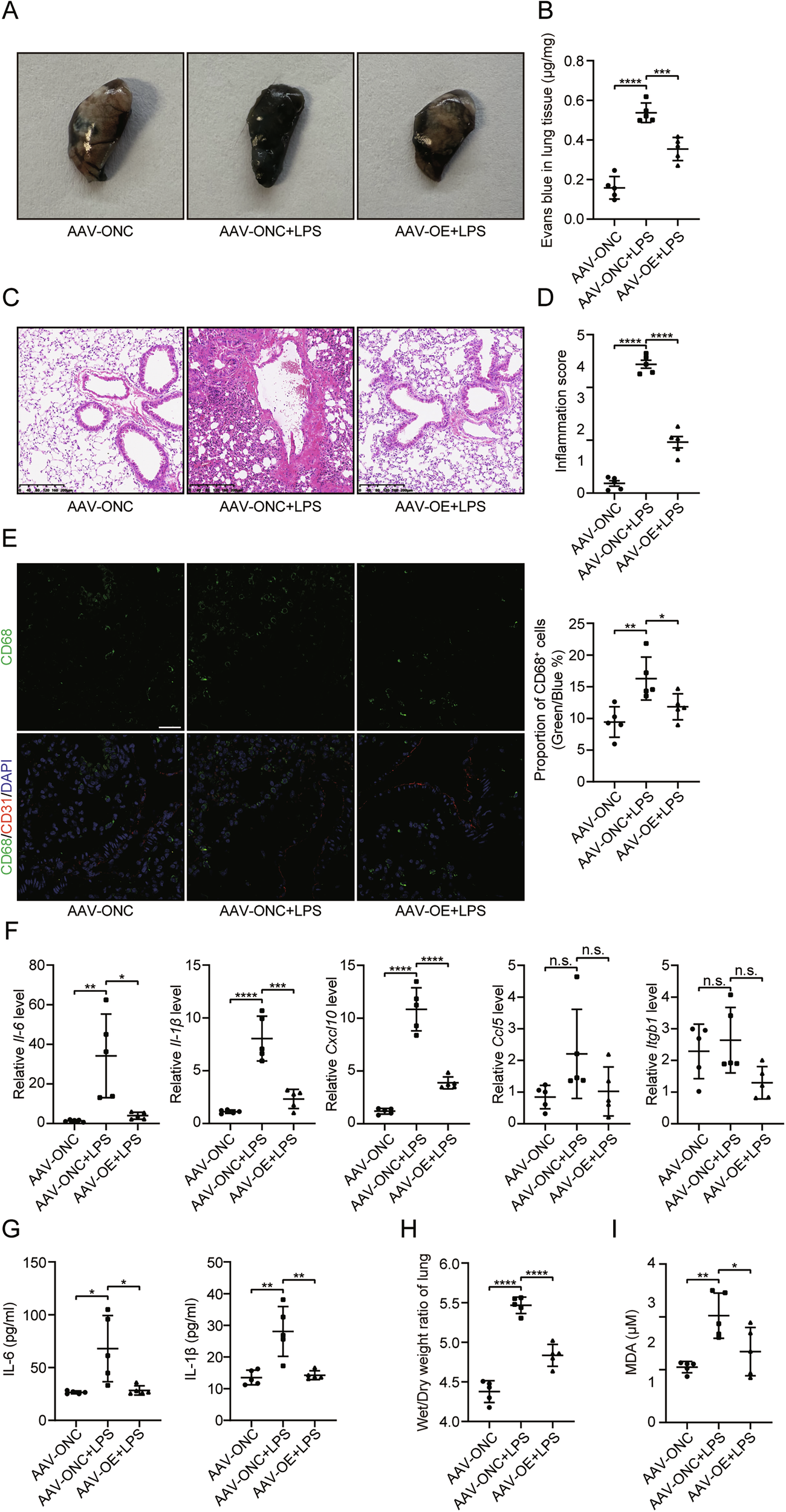
Fig. 7: Endothelial-specific BHLHE40 overexpression attenuates LPS-induced pulmonary inflammation in septic mice.

4-week-old male C57BL/6 N mice were established endothelial-specific Bhlhe40 overexpression through external jugular vein delivery of AAV9-TIE-mCherry-Bhlhe40-Flag. Following a 4-week expression period, LPS (10 mg/kg) was injected to induce sepsis via intraperitoneal and the collected samples after 48 h for analysis. A Representative macroscopic images of lungs harvested 30 min after intravenous Evans Blue injection (0.5% w/v, 200 μL), following transcardial perfusion with 20 mL PBS to clear intravascular dye. B Quantification of Evans Blue extravasation expressed as μg dye per mg lung tissue (n = 5). C Representative images of H&E-stained lung sections showing perivascular inflammation. D Semi-quantitative scoring of neutrophil clustering (n = 5). E Representative images of immunofluorescence of lung sections. CD68⁺ macrophages: green; CD31⁺ endothelium: red; DAPI: blue; Scale bars, 50 μm. CD68⁺ cells per field quantified using ImageJ and shown in the right panel (n = 5). F qRT-PCR measurement of IL-6, IL-1β, Cxcl10, Ccl5 and Itgb1 RNA levels in pulmonary (n = 5). G Plasma IL-6 and IL-1β concentrations (ELISA, n = 5). H Lung wet-to-dry weight ratio. (n = 5). I Plasma malondialdehyde (MDA) levels (n = 5). Results were shown as mean ± SD. Statistical significance was determined by unpaired Student’s t-test (B–I).