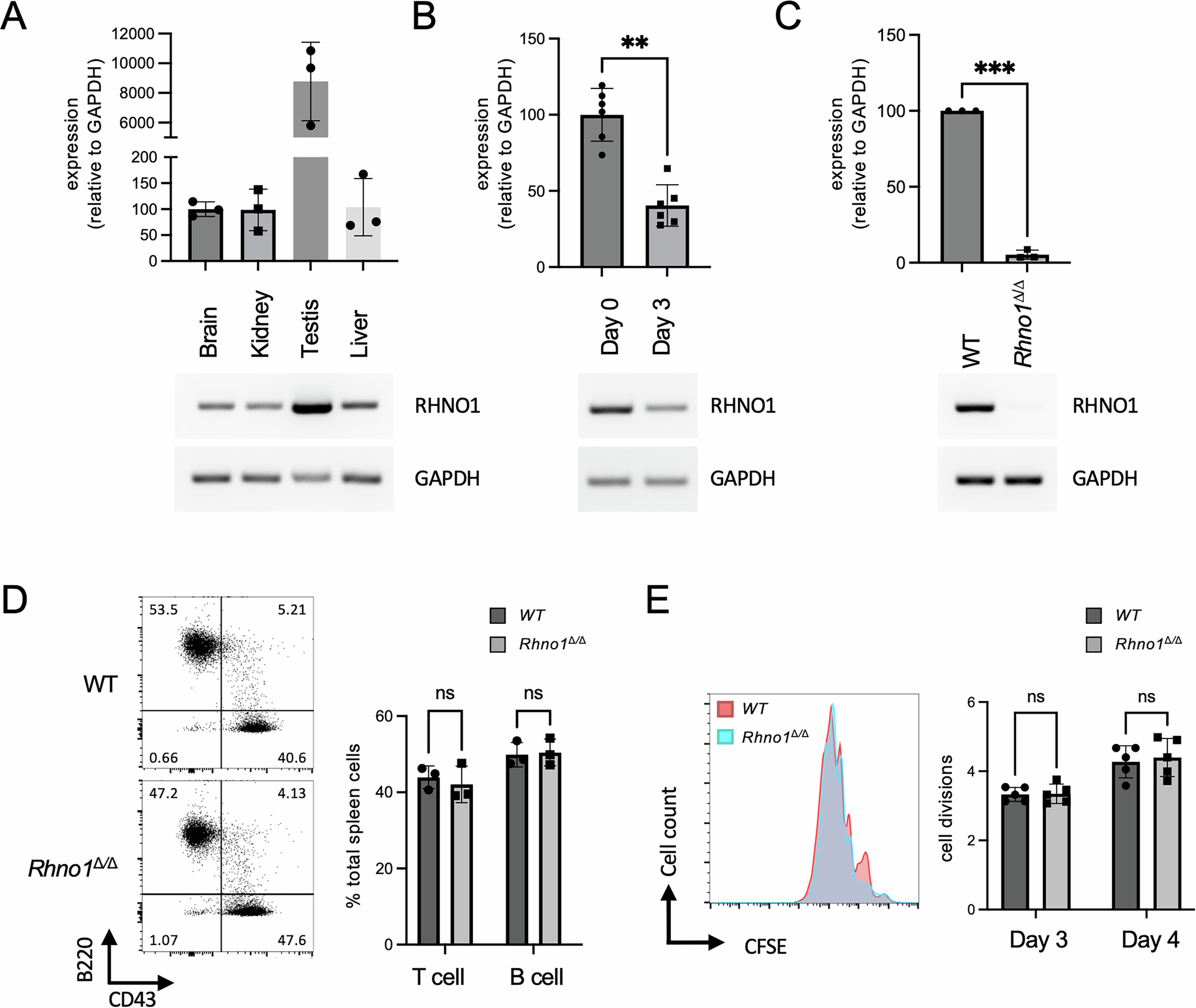
Fig. 1: Quantification of Rhno1 gene expression in WT and Rhno1Δ/Δ cells.
From: Defects in DNA damage signaling and cell cycle checkpoints in a mouse model of Rhno1 deletion

Rhno1 mRNA expression in A freshly-isolated mouse tissues, B freshly-isolated (Day 0) and activated (Day 3) B lymphocytes, C Wildtype (WT) and Rhno1Δ/Δ B lymphocytes, measured after 72 h in vitro culture. Charts show quantification by reverse-transcriptase quantitative PCR (RT-qPCR), normalized to Gapdh. A minimum of n = 3 samples were measured in triplicate in each case. Values in (A) are relative to brain. Values in (B) are relative to Day 0. Values in (C) are relative to WT. Accompanying gel images show results of semi-quantitative RT-PCR using the same primers and limited cycles. D Flow cytometry analysis of cell populations in the spleens of WT and Rhno1 conditional-knockout mice. Figures show percentage of the total population of nucleated splenocytes staining for B220 and CD43. Graph shows mean proportion of total splenocytes that were T cells (B220− CD43+) or B cells (B220+ CD43-). E Flow cytometry analysis of CFSE (carboxyfluorescein isothiocyanate) dilution to measure B cell proliferation in vitro. Representative flow cytometry data shows CFSE signal after 3 days in culture. Chart shows quantification of cell doublings based on CFSE fluorescence after 3 days or 4 days in culture. Error bars in parts (A–E) show standard deviation (S.D.) of the mean, with P values calculated by paired t-test.