Fig. 5: Class switch recombination in Rhno1Δ/Δ cells.
From: Defects in DNA damage signaling and cell cycle checkpoints in a mouse model of Rhno1 deletion

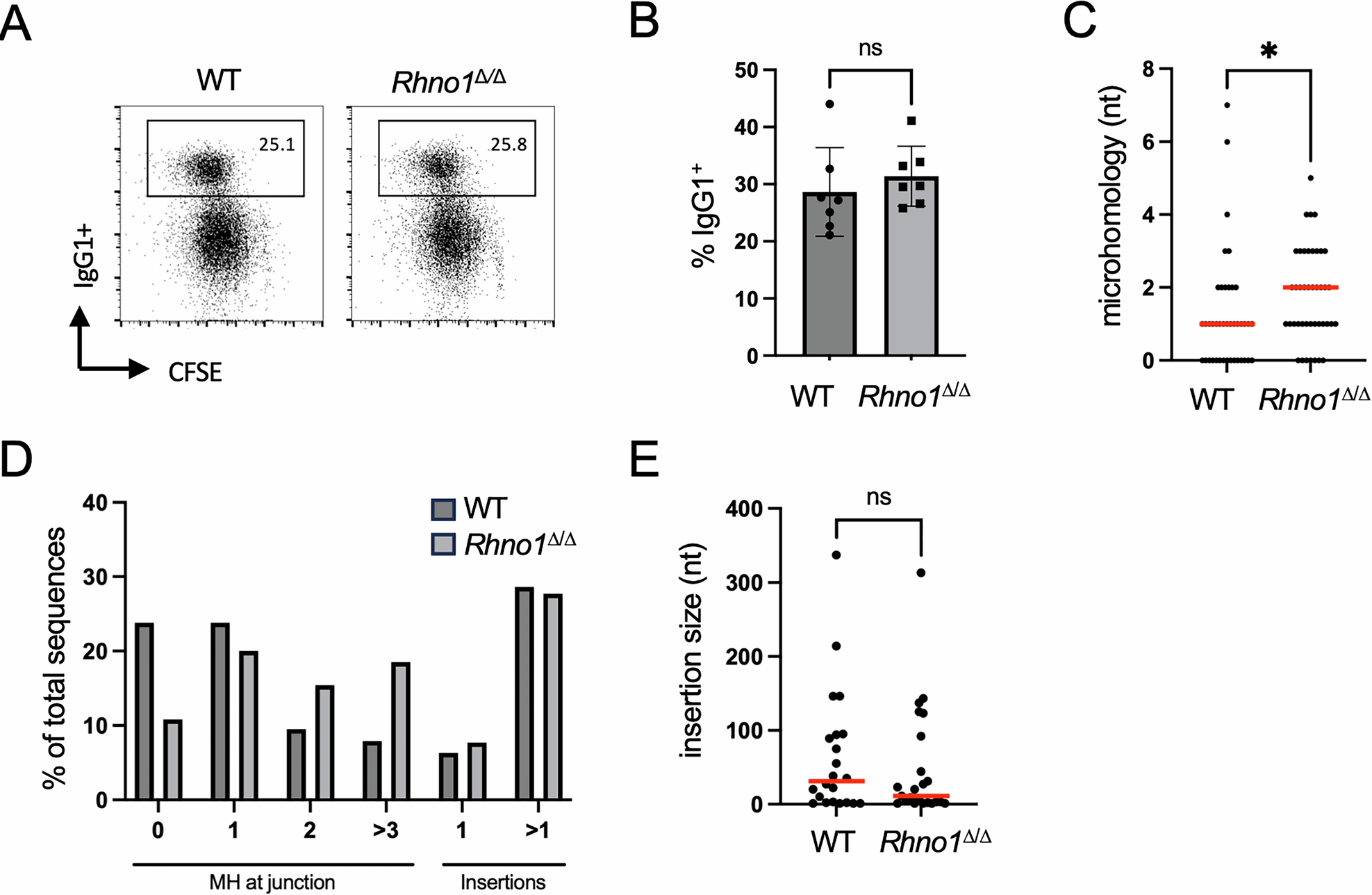
A Representative flow cytometry data of B cells after 96 h in vitro culture with lipopolysaccharide (LPS) and interleukin-4 (IL-4). B Quantification of IgG1+ populations in live WT and Rhno1∆/∆ B cells. C Microhomology use at class switch recombination junctions cloned from individual WT (n = 41) and Rhno1∆/∆ (n = 42) B cells. Red bars indicate median values. D Nucleotides of microhomology (MH) or insertions at class switch recombination junctions. E Size of insertions present at class switch recombination junctions from WT and Rhno1∆/∆ cells. Red bars indicate median values. Error bars in (B) represent S.D. of the mean. P values were calculated by two-tailed paired t-test. P values in (C) and (E) calculated by Mann-Whitney test.