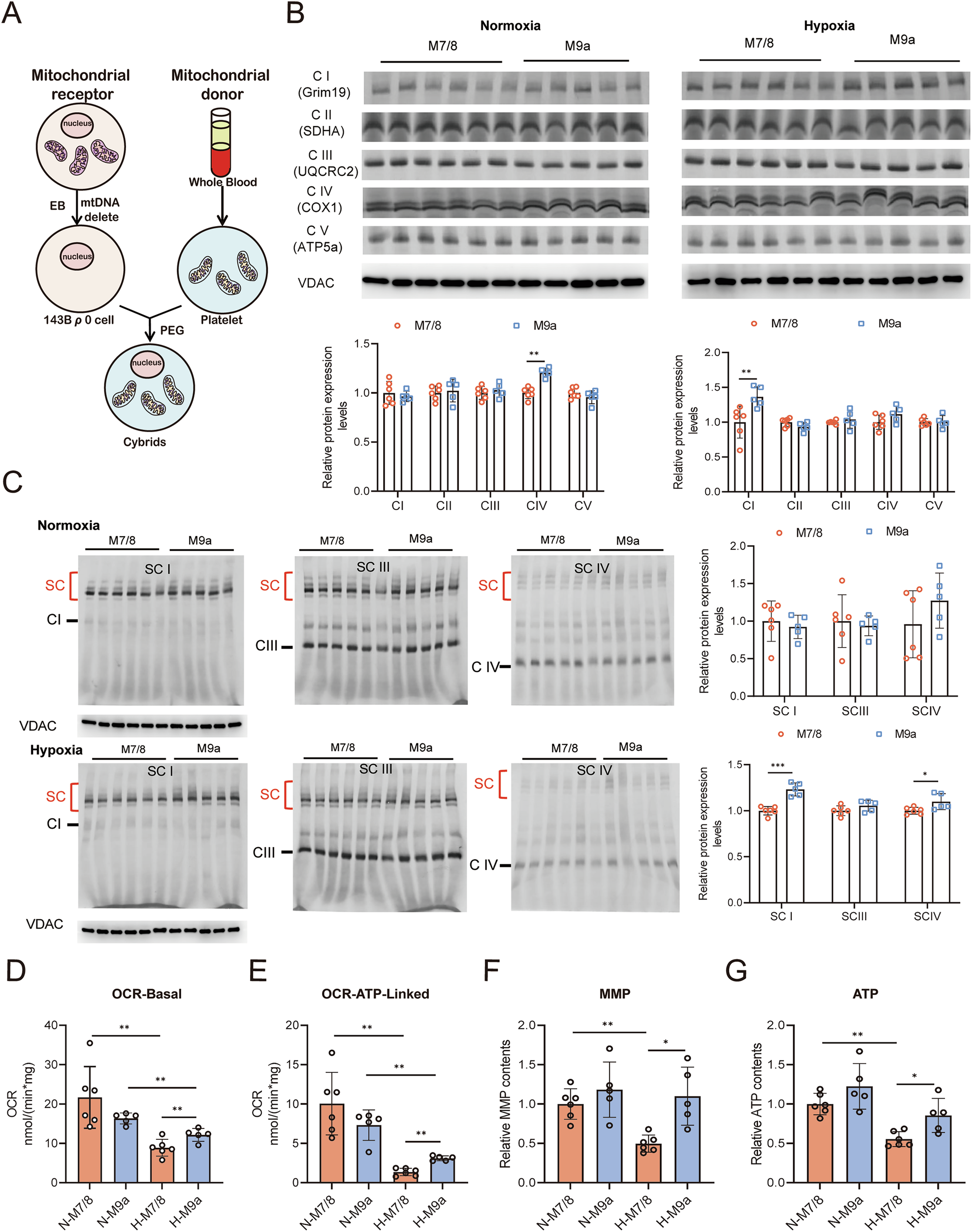
Fig. 1: The M9a cybrids exhibited enhanced mitochondrial function than the M7/8 cybrids under hypoxic condition.

A Schematic diagram of trans-mitochondrial cell model (EB Ethidium Bromide, PEG Polyethylene Glycol). B Mitochondrial respiratory complexes were assessed in M7/8 (n = 6) and M9a (n = 5) cybrids under normoxic and hypoxic conditions. Complexes I, II, III, IV, and V were immunoblotted using anti-Grim19, SDHA, UQCRC2, COX1, and ATP5a antibodies, with VDAC serving as the loading control. Protein levels were normalized to those in M7/8 cybrids. CI Complex I, CII Complex II, CIII Complex III, CIV Complex IV, CV Complex V. C Mitochondrial respiratory supercomplexes were evaluated in M7/8 (n = 6) and M9a (n = 5) cybrids under normoxic and hypoxic conditions. Supercomplexes I, III, and IV were immunoblotted using anti-Grim19, UQCRC2, and COX1 antibodies, with VDAC as the loading control. Protein levels were normalized to those in M7/8 cybrids. SCI Supercomplex I, SCIII Supercomplex III, SCIV Supercomplex IV. D, E Mitochondrial respiratory capacity was measured in M7/8 (n = 6) and M9a (n = 5) cybrids under normoxic and hypoxic conditions. Basal oxygen consumption rate (OCR) represents total endogenous respiration, and ATP-linked OCR was calculated by subtracting the value after the addition of oligomycin (2.5 mM) from the total endogenous respiration value. F, G MMP and ATP levels were determined in M7/8 (n = 6) and M9a (n = 5) cybrids under normoxic and hypoxic conditions. MMP and ATP levels in M9a cybrids were normalized to those in M7/8 cybrids. All cybrids were cultured under normoxic (21% O₂) or hypoxic (1% O₂) conditions for 48 h. Data are presented as the mean ± SD of three independent experiments. Statistical analysis was performed using two-tailed, unpaired Student’s t tests; *P < 0.05; **P < 0.01; ***P < 0.001.