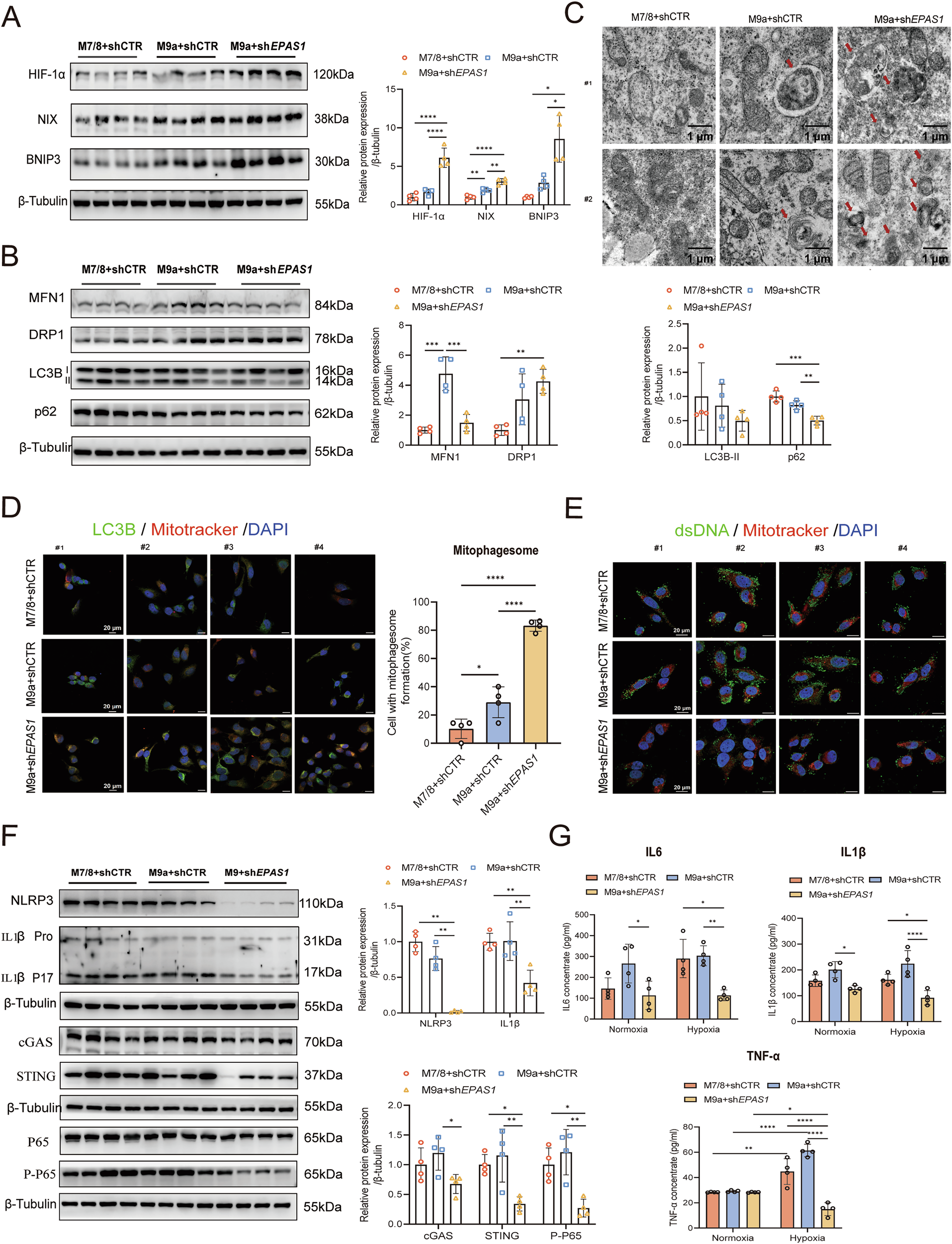
Fig. 4: Enhanced mitophagy reduces mtDNA-mediated inflammation in M9a+shEPAS1 cells under hypoxia.

A, B Western blot analysis of HIF-1α, BNIP3, NIX, MFN1, DRP1, LC3B, and p62 protein levels in M7/8+shCTR (n = 4), M9a+shCTR (n = 4), and M9a+shEPAS1 (n = 4) cells under hypoxia. Grayscale analysis of target protein levels was normalized to β-Tubulin. C Autophagosomes were analyzed in M7/8+shCTR (n = 2), M9a+shCTR (n = 2), and M9a+shEPAS1 (n = 2) cells using TEM under hypoxia. Scale bar: 1 μm. D Autophagic flux was assessed by quantifying the colocalization of LC3B (green) and Mitotracker (red) (marking mitophagosomes) using immunofluorescence in M7/8+shCTR (n = 4), M9a+shCTR (n = 4), and M9a+shEPAS1 (n = 4) cells under hypoxia. DAPI (blue) stains the nucleus. Scale bar: 20 μm. E Cytoplasmic free mtDNA was determined by staining the double-stranded DNA (dsDNA) (green) and Mitotracker (red) using immunofluorescence in M7/8+shCTR (n = 4), M9a+shCTR (n = 4), and M9a+shEPAS1 (n = 4) cells under hypoxia. DAPI (blue) stains the nucleus. dsDNA that does not colocalize with either the nucleus or mitochondria is considered cytoplasmic free mtDNA. Scale bar: 20 μm. F Western blot analysis of NLRP3, IL1β, cGAS, STING, P65, and P-P65 protein levels in M7/8+shCTR (n = 4), M9a+shCTR (n = 4), and M9a+shEPAS1 (n = 4) cells under hypoxia. Grayscale analysis of target protein levels was normalized to β-Tubulin. G Inflammatory cytokines IL6, IL1β, and TNF-α in the culture medium were measured in M7/8+shCTR (n = 4), M9a+shCTR (n = 4), and M9a+shEPAS1 (n = 4) cells under normoxic and hypoxic conditions using an ELISA kit. All cells were cultured under normoxia (21% O₂) or hypoxia (1% O₂) for 48 h.#1–4 represent individual samples. Data are presented as the mean ± SD of three independent experiments. One-way ANOVA followed by Tukey’s test; *P < 0.05; **P < 0.01; ***P < 0.001; ****P < 0.0001.