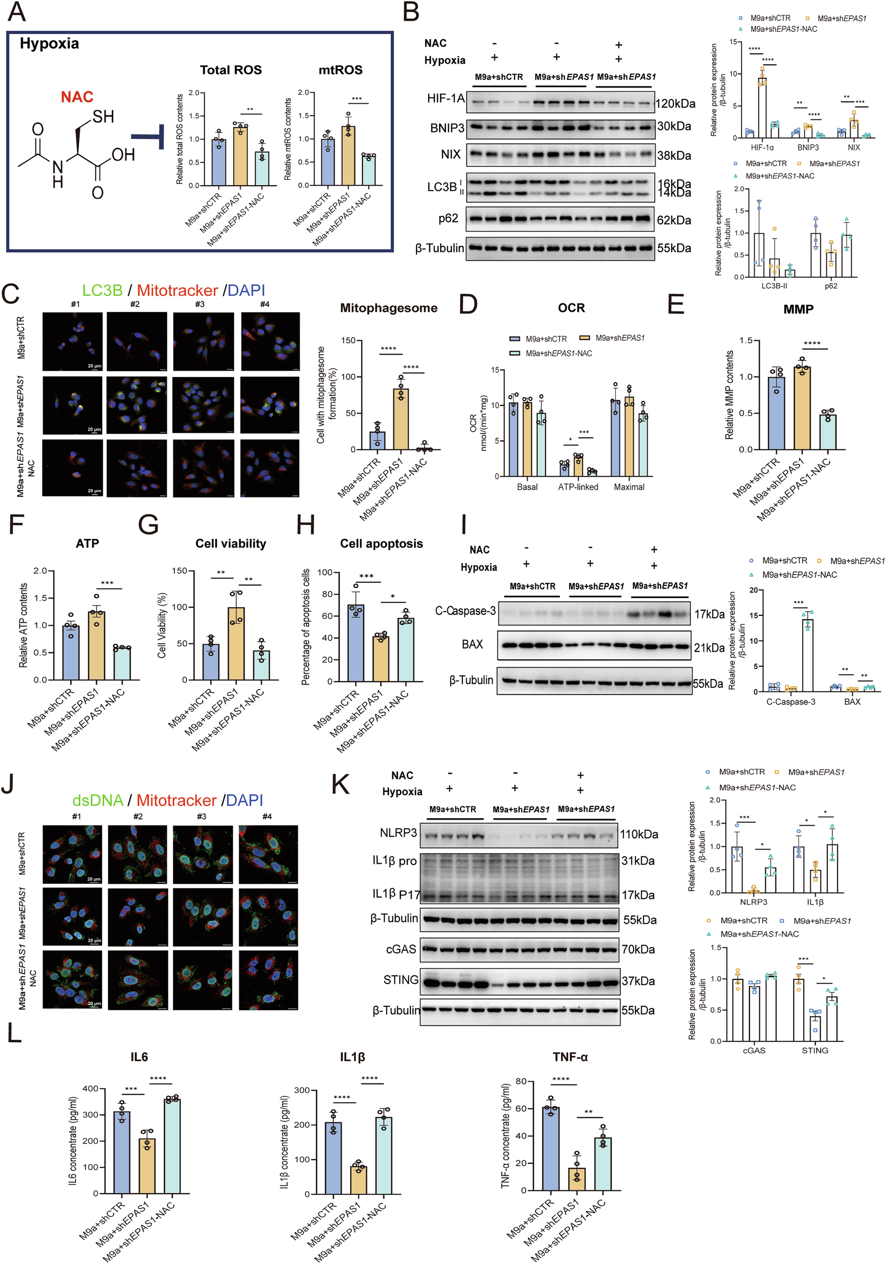
Fig. 5: NAC inhibits HIF-1α stability and BNIP3/NIX-mediated mitophagy, exacerbating mtDNA-mediated inflammation in M9a+shEPAS1 cells during hypoxia.

A Total ROS and mtROS contents were determined in the M9a+shCTR (n = 4), M9a+shEPAS1 (n = 4) and M9a+shEPAS1-NAC (n = 4). The mtROS and total ROS contents in the M9a+shEPAS1 and M9a+shEPAS1-NAC cells were normalized to those in the M9a+shCTR cells. B Western blot analysis of HIF-1α, BNIP3, NIX, LC3B, and p62 protein levels in the three cell lines under hypoxia. Grayscale analysis of target protein levels was normalized to β-Tubulin. C Autophagic flux was quantified by colocalizing LC3B (green) and Mitotracker (red) (mitophagosomes) using immunofluorescence in the three cell lines under hypoxia. DAPI (blue) stains the nucleus. Scale bar: 20 μm. D–F Mitochondrial OCR (basal, ATP-linked, maximal), MMP, and ATP content were measured in the three cell lines under hypoxia. MMP and ATP levels in M9a+shEPAS1 and M9a+shEPAS1-NAC cells were normalized to those in M9a+shCTR cells. G CCK-8 assay showing cell viability in the three cell lines under hypoxia. H Cell apoptosis was determined using Annexin V-FITC staining in the three cell lines under hypoxia. I Western blot analysis of C-Caspase-3 and BAX protein levels in the three cell lines under hypoxia. Grayscale analysis of target protein levels was normalized to β-Tubulin. J Cytoplasmic free mtDNA was determined by staining dsDNA (green) and Mitotracker (red) using immunofluorescence in the three cell lines under hypoxia. DAPI (blue) stains the nucleus. dsDNA that does not colocalize with either the nucleus or mitochondria is considered cytoplasmic free mtDNA. Scale bar: 20 μm. K Western blot analysis of NLRP3, IL1β, cGAS, and STING protein levels in the three cell lines under hypoxia. Grayscale analysis of target protein levels was normalized to β-Tubulin. L Inflammatory cytokines IL6, IL1β, and TNF-α in the culture medium supernatant were measured in the three cell lines under hypoxia using an ELISA kit. The three cell lines, M9a+shCTR (n = 4), M9a+shEPAS1 (n = 4), and M9a+shEPAS1-NAC (n = 4), were treated with hypoxia (1% O₂) for 48 h, with NAC treatment (10 mM) administered during the last 24 h.#1–4 represent individual samples. Data are presented as the mean ± SD of three independent experiments. One-way ANOVA followed by Dunnett’s test; *P < 0.05; **P < 0.01; ***P < 0.001; ****P < 0.0001.