Fig. 1: Generation and characterization of TLR3 patient-specific human-induced pluripotent stem cells (hiPSCs TRL3W769*).
From: Modelling severe COVID-19 in TLR3-mutated hiPSCs-derived lung organoids

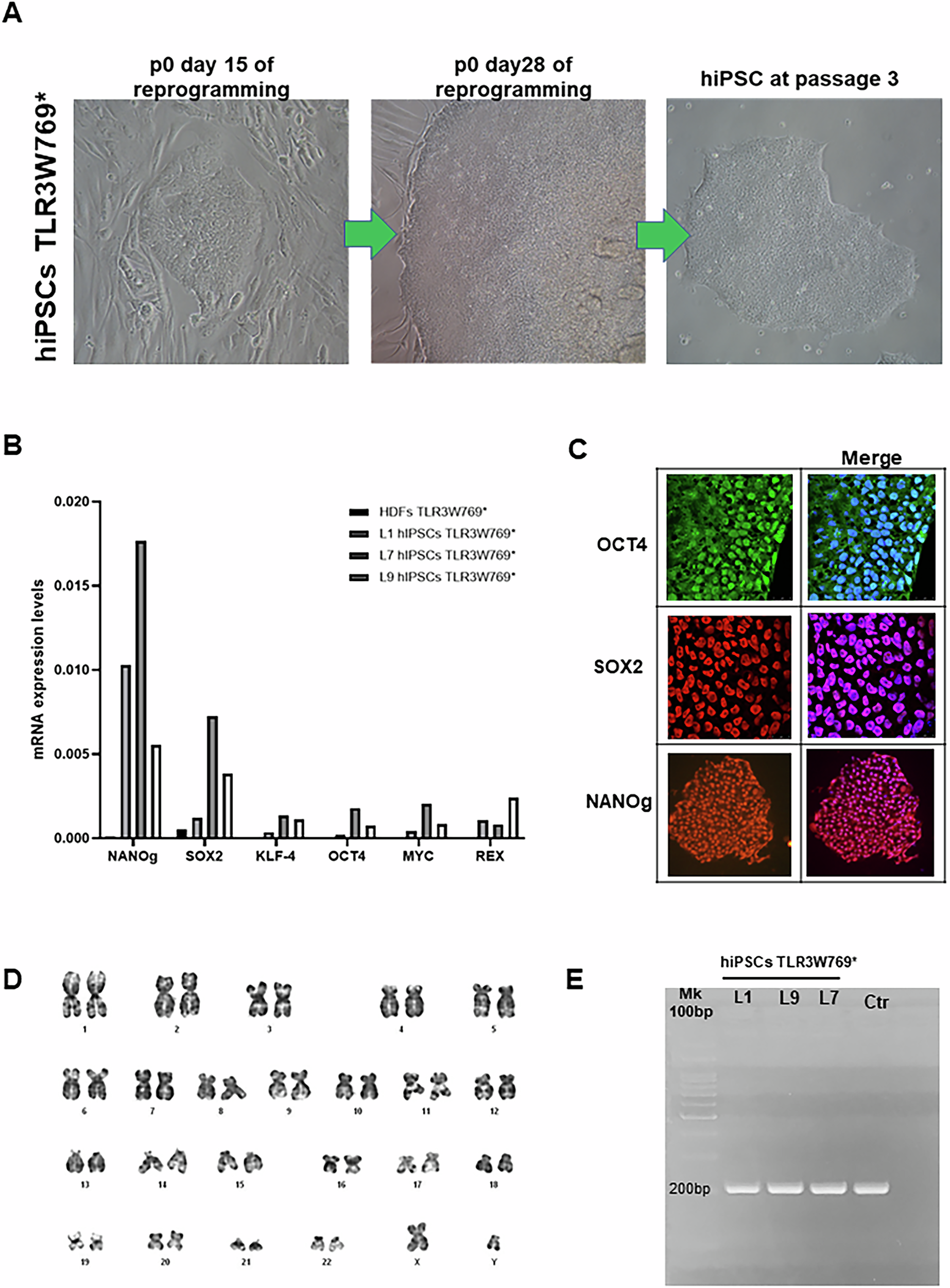
A Main point of protocol used for hiPSCs generation: day 15 of reprogramming during which mesenchymal-epithelial transition occurs; day 28, during which hiPSC cell colonies were formed and grew enough to be isolated and propagated. Representative hiPSCs line morphology at passage 3 (p3). B, C Three hiPSCs lines (L1, L7 and L9) have been characterized at p3 for the expression of pluripotency markers OCT4, SOX2, NANOG, KLF4, REX1 and c-MYC by RT-PCR and immunofluorescence analyses. D Representative hiPSCs line showed normal karyotype by G-banding analysis. E Mycoplasma detection by PCR. The only band was detected at 200 bp, which represents the internal control of the reaction, which refers to no mycoplasma contamination. Ctr: is a control reaction without a template.