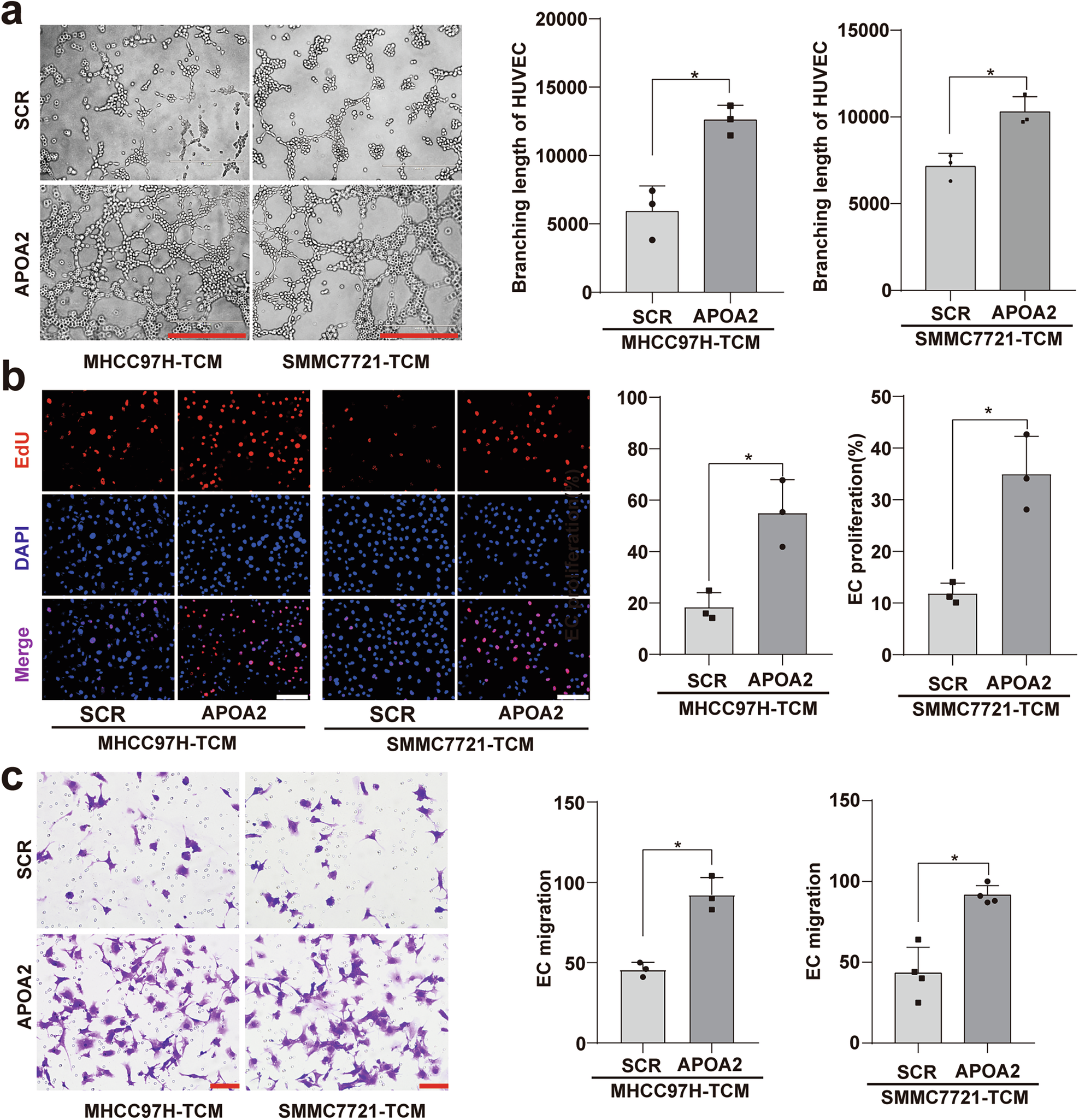
Fig. 5: The conditional medium from HCC cells overexpressing APOA2 on HUVEC proliferation, migration, and tubular formation.

a Representative bright-field images of tubular formation in HUVECs cultured with conditioned media from MHCC97H and SMCC7721 (overexpressing APOA2 or not). Scale bar, 400 µm. b Representative images of EdU assay conducted on HUVECs cultured with conditioned media from MHCC97H and SMCC7721 (overexpressing APOA2 or not), with EdU signals quantified from 12 fields (n = 6). Scale bars, 100 µm. c Representative images of migration of HUVECs cultured with conditioned media from MHCC97H and SMCC7721 (overexpressing APOA2 or not), Scale bars, 100 µm. *p < 0.05, ns not significant.