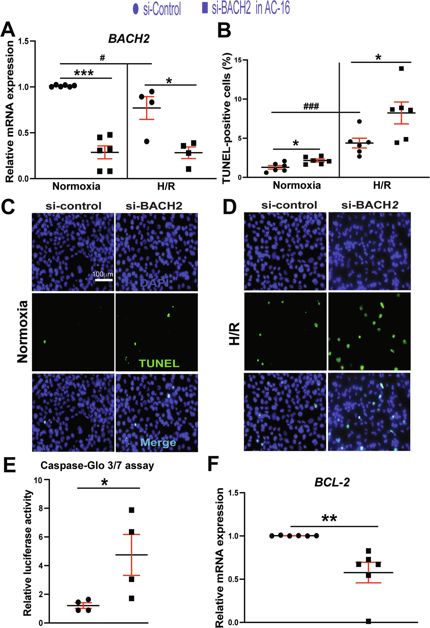
Fig. 7: BACH2 is downregulated in human cardiomyocytes after H/R and suppresses apoptosis in human cardiomyocytes.

A–D AC16 cells, which were transfected with si-Control or si-BACH2, were subjected to H/R. QRT-PCR for BACH2 was conducted to check the knockdown efficiency. Data were normalized to GAPDH and expressed relative to controls (A). TUNEL assays were also conducted in both normoxic and H/R conditions. Scale bar = 100 μm. The percentage of apoptotic nuclei (green) was calculated after the normalization of total nuclei (blue) (B–D). N = 4–6 per group. Two-way ANOVA with Tukey’s multiple comparison test. *P < 0.05 or ***P < 0.001 vs. si-Control. #P < 0.05 or ###P < 0.001 vs. normoxia. E AC16 cells were transfected with si-Control or si-BACH2 and processed for Caspase-Glo 3/7 luciferase assays. N = 4/group. Unpaired two-tailed t-test. *P < 0.05 vs. si-Control. F QRT-PCR expression analysis of anti-apoptotic BCL2 in AC16 cells transfected with 2 different groups as indicated. BCL2 expression compared to GAPDH was calculated using 2−ΔΔCt, and data are presented as fold induction of BCL2 expression levels normalized to si-Control. N = 6. Unpaired two-tailed t-test. **P < 0.01 vs. si-Control. All data are shown as mean ± SEM.