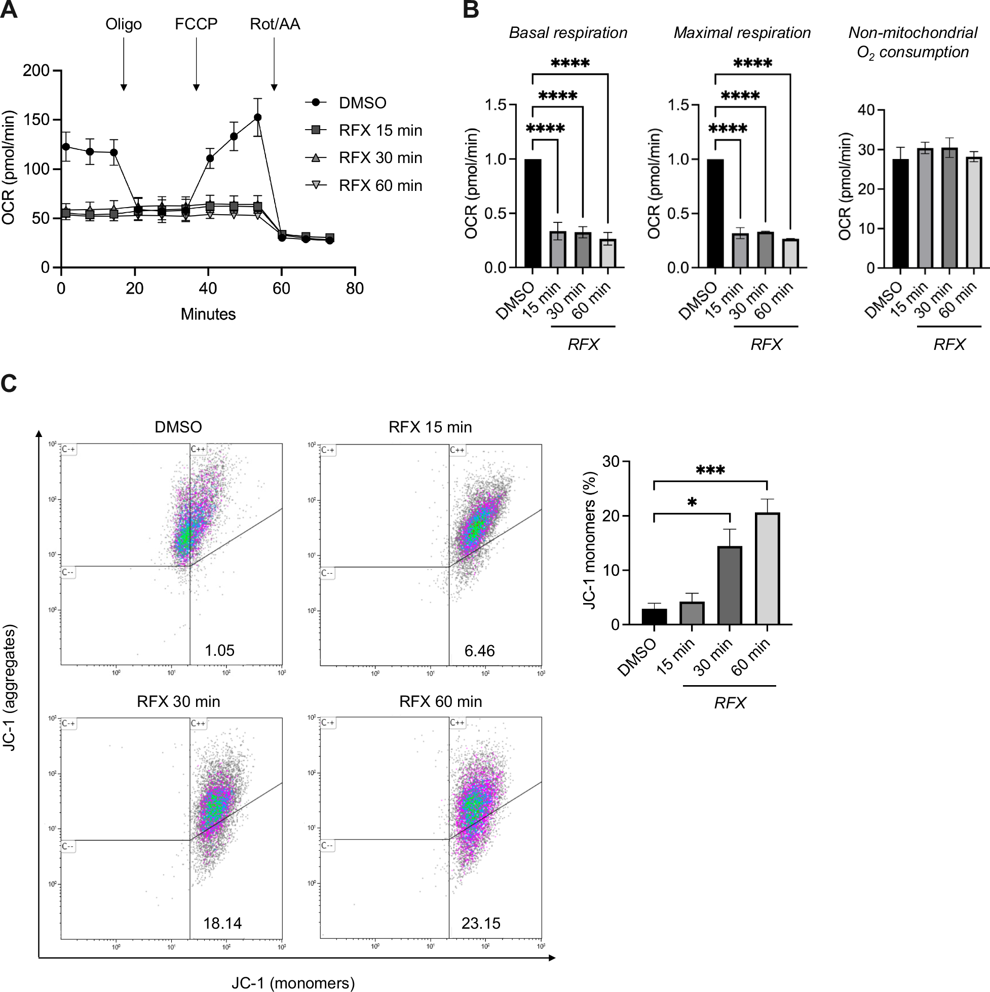
Fig. 1: Rafoxanide impairs mitochondrial respiration and membrane potential in CRC cells.
From: Rafoxanide disrupts mitochondrial homeostasis through VDAC1 modulation in colorectal cancer cells

A Representative bioenergetic profile obtained by measuring oxygen consumption rate (OCR) of HCT116 cells after treatment with either rafoxanide (RFX, 2.5 μM) or vehicle (DMSO) for 15, 30, and 60 min. B The histograms show indices of mitochondrial respiratory function. Data are expressed as fold change of mean values ± SEM with the DMSO control set to 1 of 3 independent experiments. Differences among groups were compared using one-way analysis of variance (ANOVA) followed by the Tukey test (****P ≤ .0001). C Left panel: representative dot plots from flow cytometry analysis showing JC-1 fluorescence in HCT116 cells treated with rafoxanide (RFX, 2.5 μM) or DMSO (vehicle) for 15, 30, and 60 min. JC-1 aggregates indicate polarized mitochondria, whereas JC-1 monomers indicate mitochondrial membrane depolarization. Numbers indicate the percentage of cells in the designated quadrants. Right panel: bar plots showing the fraction of depolarized mitochondria in HCT116 cells treated as indicated in panel (C). Values are mean ± SEM of 3 independent experiments. Differences among groups were compared using one-way ANOVA followed by Tukey’s post hoc test (*P ≤ .05, **P ≤ .01, ***P ≤ .001).