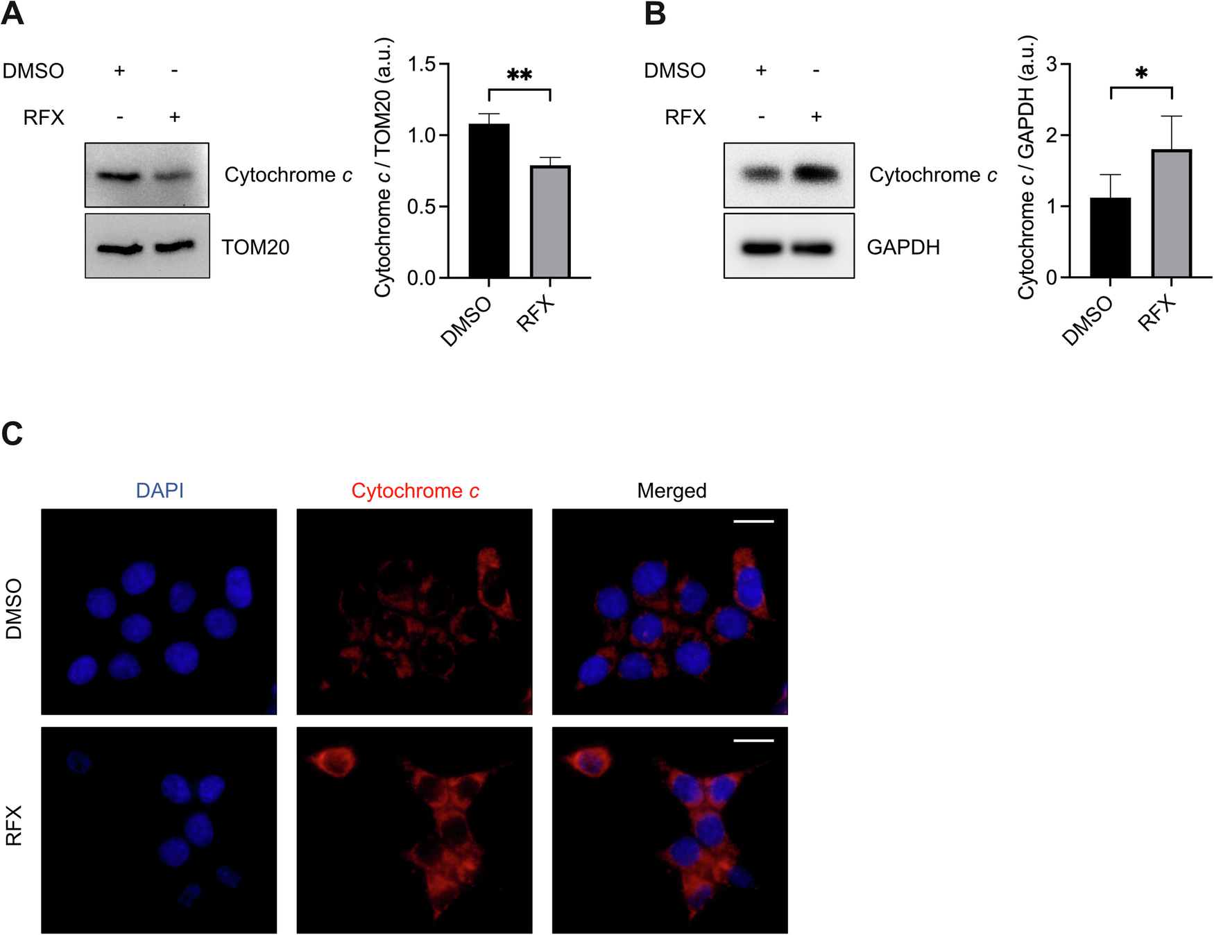
Fig. 3: Prolonged rafoxanide treatment promotes cytochrome c release into the cytosol.
From: Rafoxanide disrupts mitochondrial homeostasis through VDAC1 modulation in colorectal cancer cells

A Representative western blot and densitometry analysis of cytochrome c and TOM20 positive bands in mitochondrial fractions from HCT116 cells treated with rafoxanide (RFX, 2.5 μM) or DMSO (vehicle) for 24 h. Values are mean ± SEM of 3 independent experiments. Differences between groups were analyzed using a two-tailed Student’s t-test (**P ≤ 0.01). B Representative western blots and densitometry analysis of cytochrome c and GAPDH positive bands in cytosolic fractions from HCT116 cells treated as indicated in panel (A). Values are mean ± SEM of 3 independent experiments. Differences between groups were analyzed using a two-tailed Student’s t-test (*P ≤ 0.05). C Representative immunofluorescence images of the localization of cytochrome c (red) within HCT116 cells treated as indicated in panel (A). In control cells, cytochrome c displays a punctate mitochondrial staining pattern, whereas rafoxanide treatment results in a diffuse cytosolic distribution. Nuclei are stained with DAPI (blue).