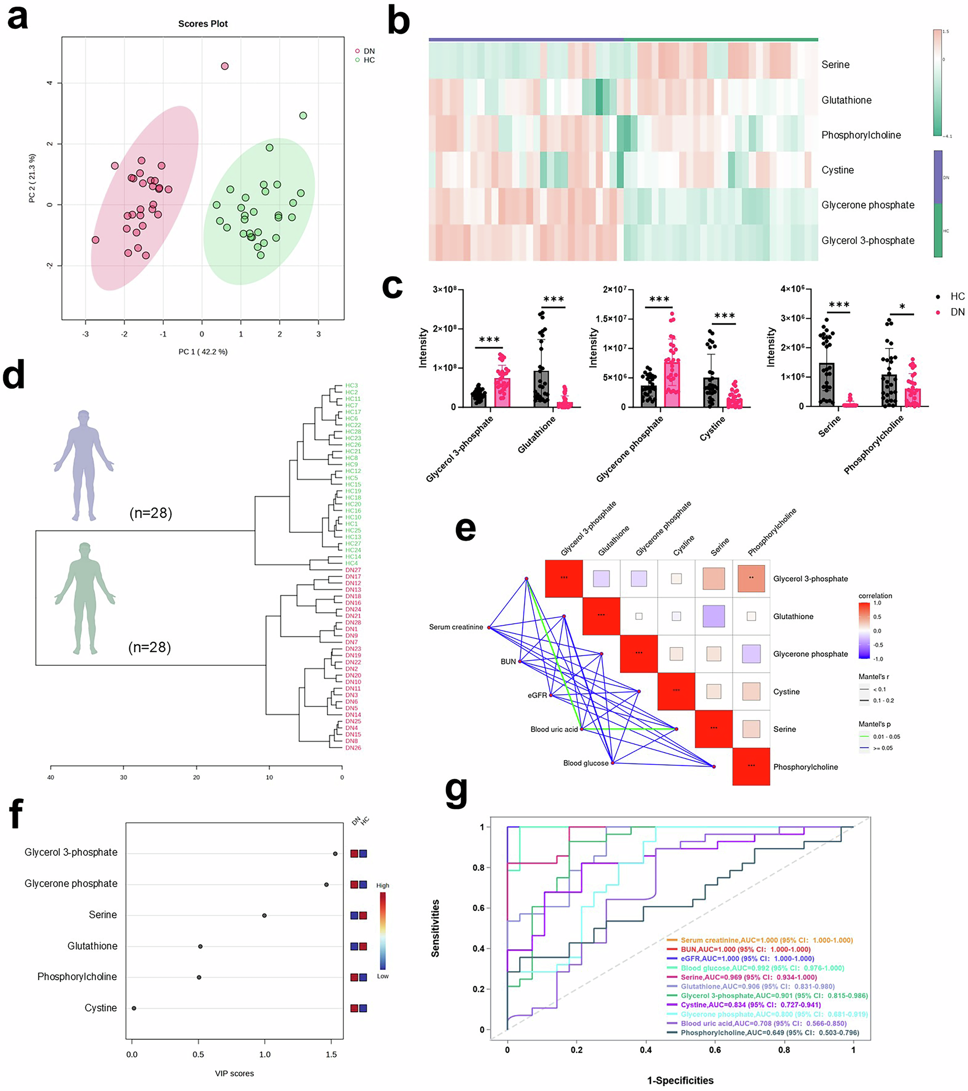
Fig. 7: Clinical metabolomic profiling reveals urinary relevant biomarkers.

a Global metabolic separation between patient groups. Principal Component Analysis (PCA) score plot of urinary metabolomic profiles from 28 healthy controls (HC) and 28 DN patients. Clear separation along principal component 1 (PC1, 42.2%) and PC2 (21.3%) indicates distinct global metabolic phenotypes, reflecting the systemic metabolic disruption in DN. b Heatmap displaying the normalized abundance (Z-score) of significantly altered metabolites (rows) across all individual samples (columns). Metabolites and samples are hierarchically clustered, revealing coherent metabolic patterns that robustly distinguish DN patients from healthy controls. c Quantitative overview of metabolic dysregulation. Bar chart showing the number of significantly upregulated and downregulated metabolites in the DN group compared to HC. d Horizontal clustering analysis performed on the significantly dysregulated metabolites. Each row represents a metabolite, and columns represent sample groups (HC, DN). The color intensity reflects relative abundance, providing a visual fingerprint of the DN-specific metabolic state. e Integration of metabolomic data with clinical parameters. Correlation analysis between the significant differential metabolites and key clinical indices of renal function (Serum creatinine, BUN, eGFR, Blood uric acid, Blood glucose). The color scale represents the Spearman correlation coefficient (r), with asterisks denoting statistical significance (*p < 0.05, **p < 0.01, ***p < 0.001). Strong correlations highlight the clinical relevance of the discovered metabolites. f Variable Importance in Projection (VIP) plot from the orthogonal Partial Least Squares-Discriminant Analysis (PLS-DA) model comparing DN and HC groups. Metabolites are ranked by their VIP score, with those exceeding the threshold of 1.0 considered highly influential in separating the two cohorts. g Diagnostic potential of candidate metabolite biomarkers. ROC curves evaluating the ability of individual top-ranked metabolites to discriminate DN patients from healthy controls. The AUC for each metabolite is indicated and several metabolites show high diagnostic potential (AUC > 0.90), suggesting their utility as non-invasive biomarkers for DN.