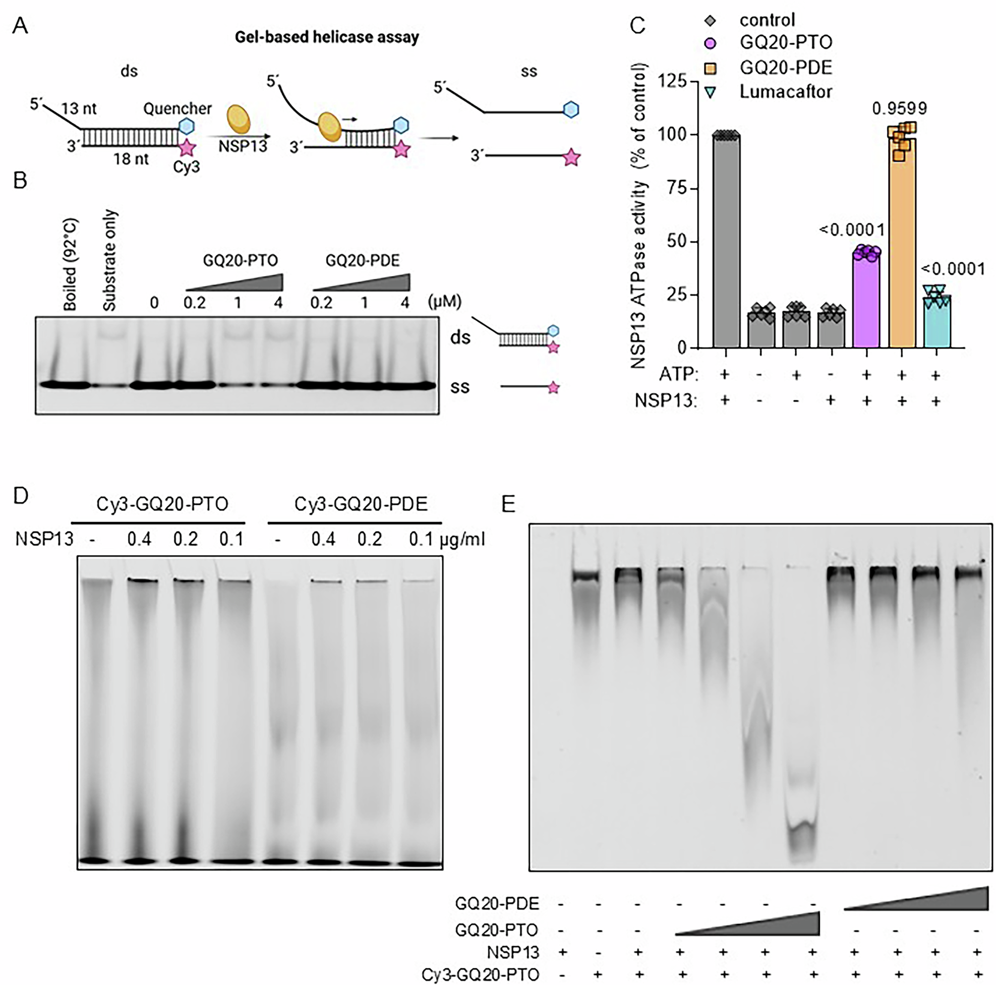
Fig. 4: GQ20-PTO inhibits SARS-CoV-2 NSP13 helicase and ATPase activity.

A Scheme of the NSP13 helicase assay. The separation of DNA strands by nsp13 produces fluorescence corresponding to NSP13 activity. B The helicase activity of NSP13 is displayed in a gel-based helicase assay; the positions for double-stranded DNA (ds) and separated strands (ss) are indicated. The decrease of single-stranded DNA by GQ20-PTO indicates inhibition of NSP13. C ATPase activity of the SARS-CoV-2 NSP13 after GQ20-PTO and GQ20-PDE treatment. 1 mM Lumacaftor served as positive control to display maximum inhibition. Each column represents the mean of at least six independent experiments. Statistical analysis was performed in relation to controls (NSP13, ATP) using Student´s T test with P values indicated in the graph. D Binding of 60 nM Cy3-labeled GQ20-PTO or GQ20-PDE to different amounts of NSP13 (9.8, 4.9, 2.4 µg/mL). E Binding of 60 nM Cy3-labeled GQ20-PTO to 9.8 µg/mL NSP13 is displaced by increasing amounts of unlabeled GQ20-PTO (60, 240, 960, 3840 nM), increasing amounts of unlabeled GQ20-PDE did not.