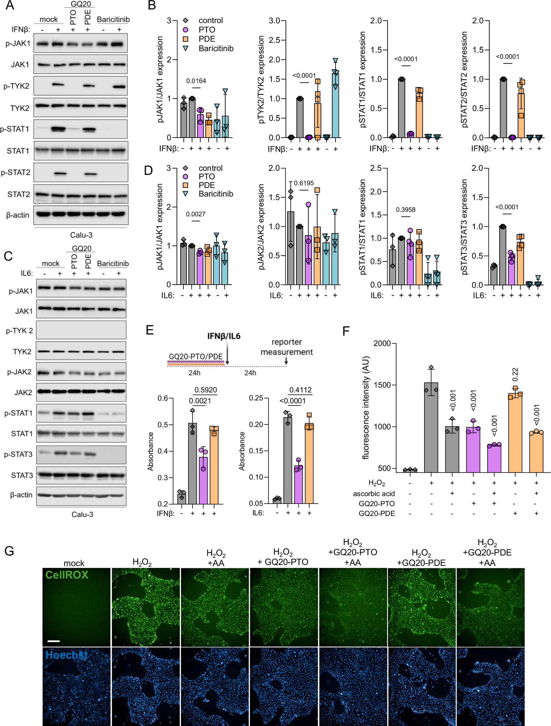
Fig. 6: GQ20-PTO suppresses inflammatory signaling molecules and diminishes oxidative stress.

Calu-3 cells were treated with A 20 ng/mL IFNβ or C 20 ng/mL IL-6 in the presence of 4 µM GQ20-PTO, GQ20-PDE or 1 µM baricitinib for 10 min and then analyzed by western blotting using the indicated antibodies. Densitometric analysis of western blots is shown in (B, D). E Schematic representation of the experimental setup showing HEK293 reporter cells engineered to express human IFNAR1/IFNAR2 or IL-6 receptors. Left: Stimulation of IFNAR1/R2 reporter cells by IFNβ (positive control) in the presence of 4 µM GQ20-PTO or GQ20-PDE. Right: Stimulation of IL-6 reporter cells by IL-6 (positive control) in the presence of 4 µM GQ20-PTO or GQ20-PDE. F Quantitative results of ROS formation in 16HBE14o cells after addition of 1 mM H2O2. Each bar represents the mean of three independent experiments. Significance test (one-way ANOVA) was performed in comparison to the positive control; P values are indicated. G Representative images of CellROX and Hoechst 33324 staining. Scale bar: 200 µm.