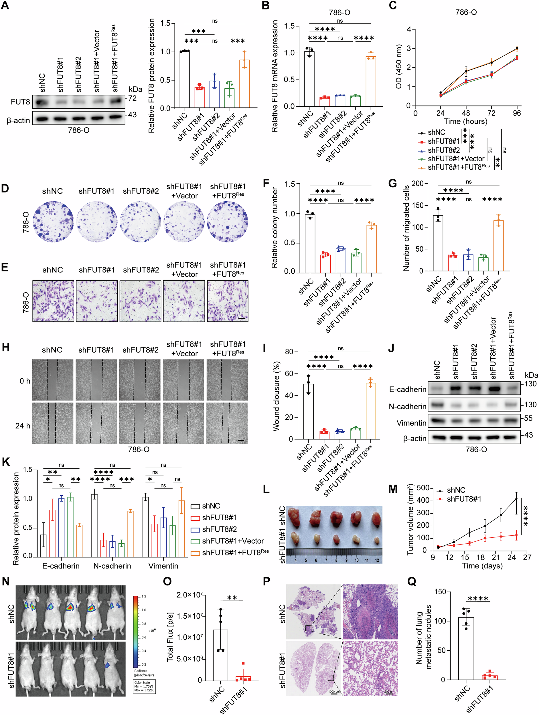
Fig. 2: Knockdown of FUT8 suppresses ccRCC proliferation and migration in vitro and in vivo.

A, B Verification of FUT8 knockdown and rescue efficiency in 786-O cells by Western blotting and qRT-PCR. For rescue experiments, shFUT8#1 cells were transduced with an shRNA-resistant FUT8 construct (FUT8Res), while Vector served as the matched empty control. C, D, F Cell proliferation of 786-O cells under the indicated conditions was assessed by CCK-8 and colony formation assays, with quantitative analysis of colony numbers. E, G–I Cell migration of 786-O cells under the indicated conditions was evaluated by Transwell assays (scale bar: 50 µm) and wound-healing assays (scale bar: 50 µm), with quantification of migrated cells and wound closure. J, K Western blot analysis and densitometric quantification of epithelial–mesenchymal transition (EMT) markers, including E-cadherin, N-cadherin, and vimentin, in control, FUT8-knockdown, and FUT8-rescued 786-O cells. L, M A subcutaneous xenograft model in BALB/c nude mice showing tumor growth over time (n = 5 per group). N–Q Lung metastasis of 786-O cells assessed by bioluminescence imaging, total flux quantification, hematoxylin and eosin (H&E) staining of lung sections (Scale bars: 1000 and 200 μm), and enumeration of metastatic nodules. Data are presented as mean ± SD. Statistical significance was assessed using unpaired t tests or one-way ANOVA as appropriate. All in vitro experiments were performed in three independent biological replicates (n = 3). ns, P > 0.05; *P < 0.05; **P < 0.01; ***P < 0.001; ****P < 0.0001.