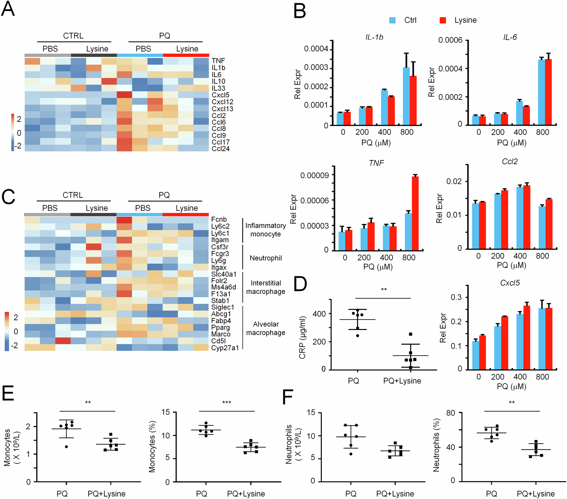
Fig. 3: Lysine treatment attenuates PQ-induced immune activation.
From: Lysine attenuates acute lung injury by restoring α-tubulin acetylation and ciliary activity

A Heatmap showing cytokine expression profiles in PQ-injured lung tissues w/wo lysine supplementation. B QPCR analysis of cytokines abundance in PQ-injured A549 cells w/wo lysine supplementation. C Heatmap showing marker genes expression of innate immune cells in PQ-injured lung tissues w/wo lysine supplementation. ELISA analysis of serum C-reactive protein (CRP) (D) and the number or percentage of monocytes (E) and neutrophils (F) analyzed from laboratory examination of blood in PQ-poisoned cynomolgus monkey treated w/wo lysine. Each dot represents the result of measurement at different time points. Mean ± SD., **P < 0.01, ***P < 0.001; unpaired two–tailed Student’s t test.