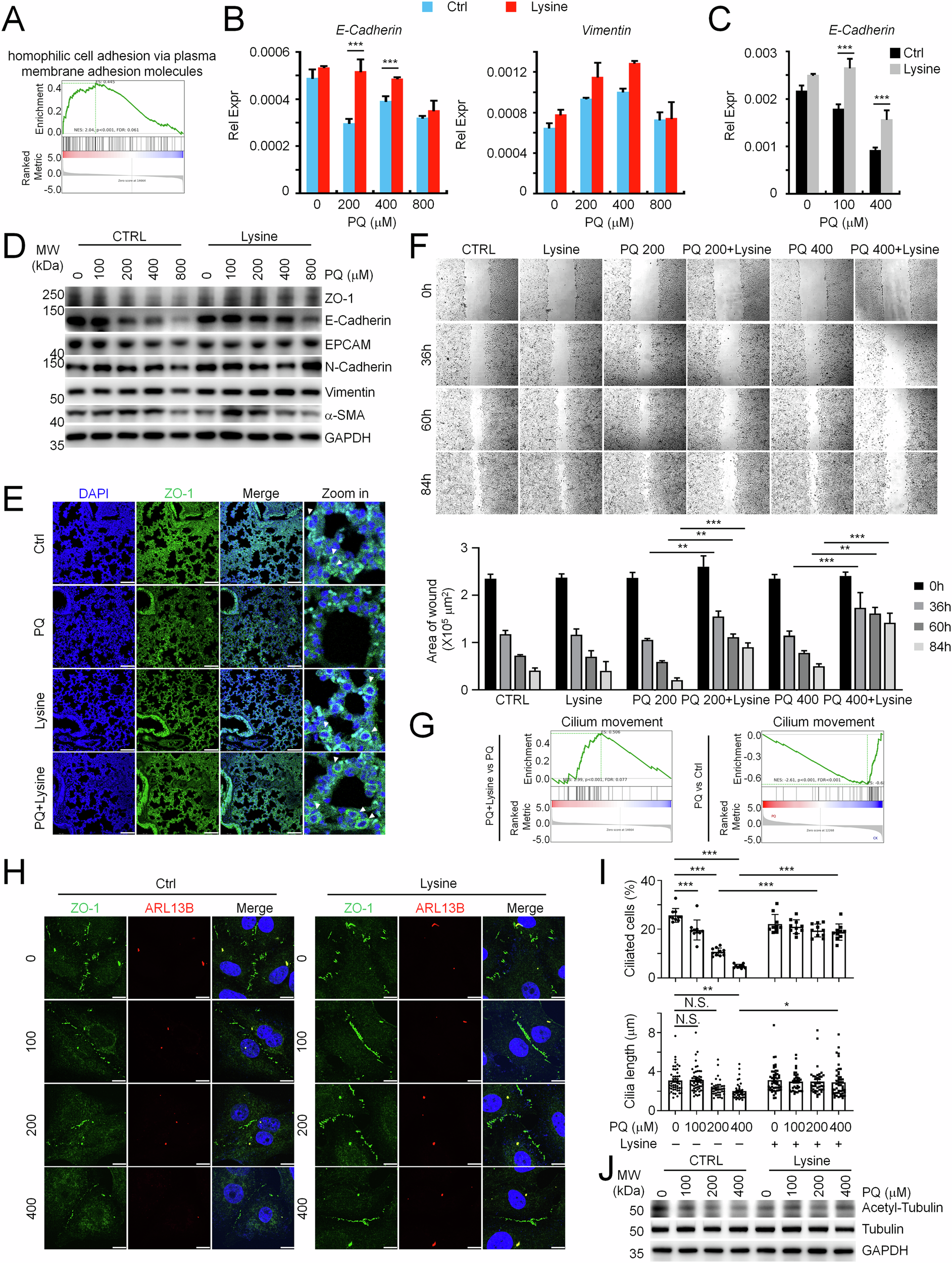
Fig. 4: Lysine restored PQ-impaired E-Cadherin integrity, epithelial property and ciliogenesis.
From: Lysine attenuates acute lung injury by restoring α-tubulin acetylation and ciliary activity

A GSEA analysis uncovered homophilic cell adhesion via plasma membrane adhesion molecules enhanced in PQ-injured lung tissues with lysine supplementation compared to untreated group. QPCR analysis of E-Cadherin and Vimentin expression in PQ-injured A549 cells (B) and MLE-12 cells (C) w/wo lysine supplementation (n = 3). D WB analysis of ZO-1, E-Cadherin, EPCAM, N-Cadherin, Vimentin, and α-SMA expression in PQ-injured A549 cells w/wo lysine supplementation. E Immunofluorescence analysis of ZO-1 abundance in PQ-poisoned lungs treated w/wo lysine for 3 days. Scale bar, 100 μm. F A549 cells treated w/wo indicated concentration of PQ for 12 h. Wound healing analysis of the injured cells w/wo lysine supplementation for indicated times. G GSEA analysis uncovered cilium movement impaired in PQ-injured lung tissues but restored with lysine supplementation. H Immunofluorescence analysis of ZO-1 and ARL13B in PQ-injured A549 cells w/wo lysine supplementation. Scale bar, 10 μm. I Quantification of percentage of cilia positive cells and cilia length, indicated by ARL13B signal, in PQ-injured A549 cells w/wo lysine supplementation. J WB analysis of acetyl-α-Tubulin in PQ-injured A549 cells w/wo lysine supplementation. Mean ± SD., *P < 0.05, **P < 0.01, ***P < 0.001; Two-Way ANOVA. NS, not significant.