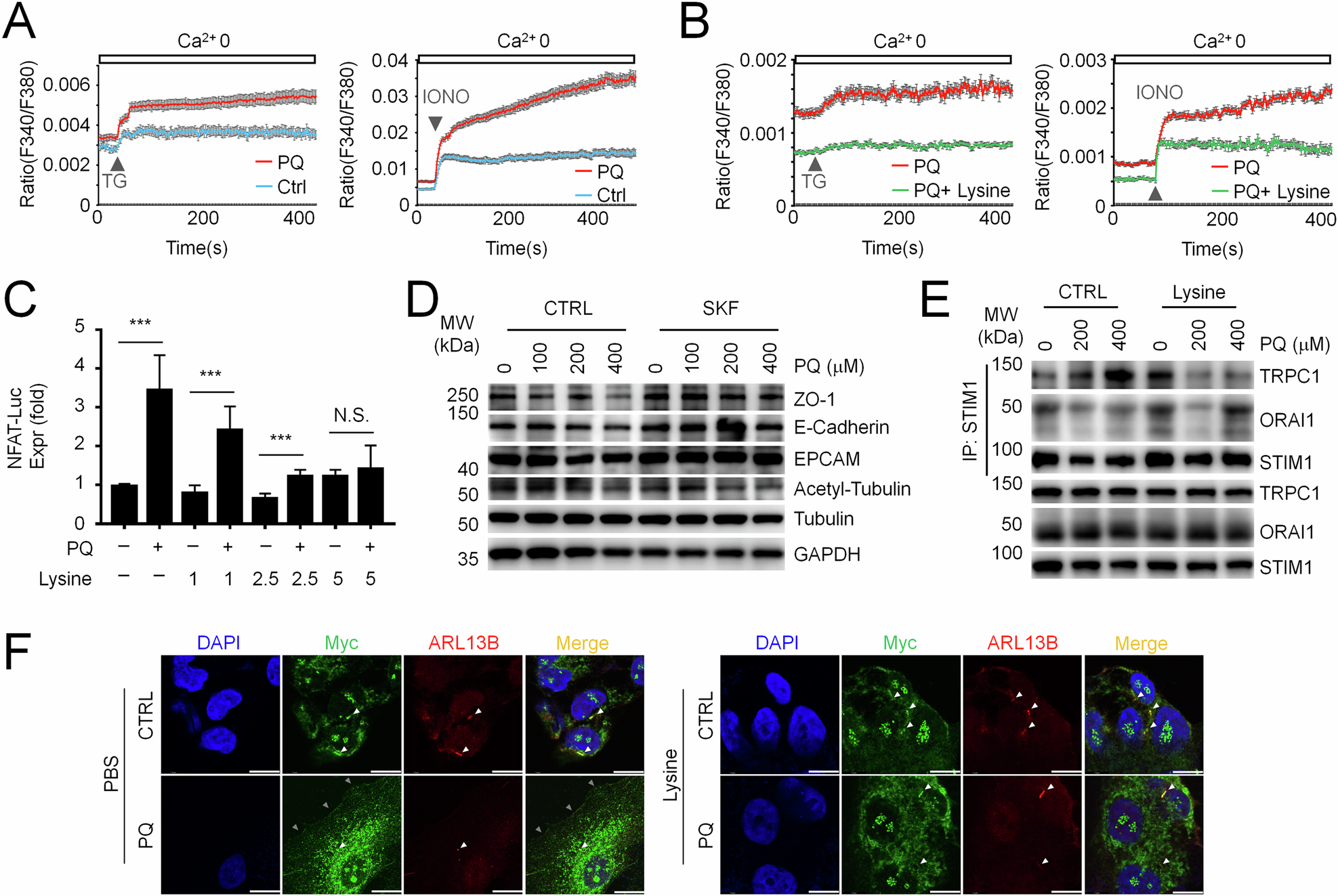
Fig. 5: Lysine suppresses PQ-induced pathological STIM1-TRPC1 association and excessive intracellular calcium burden.
From: Lysine attenuates acute lung injury by restoring α-tubulin acetylation and ciliary activity

Calcium image analysis in PQ-injured A549 cells compared to normal cells (A) and PQ-injured A549 cells w/wo lysine supplementation (B) with thapsigargin (TG) or ionomycin (IONO) stimulation. Mean ± SEM. C NFAT luciferase expression in A549 cells treated w/wo 800 μM PQ, together with 0-, 1-, 2.5-, or 5-fold lysine as in the culture medium as indicated, for 24 h. Mean ± SD, ***P < 0.001; Two-Way ANOVA. n = 3. NS not significant. D WB analysis of E-Cadherin, ZO-1, EPCAM and acetyl-α-Tubulin in PQ-injured A549 cells treated w/wo 5 μM SKF-96365 (SKF). E Co-IP analysis of STIM1 association with ORAI1 or TRPC1 in PQ-injured A549 cells with indicated concentration, together w/wo 5 mM lysine. F Immunofluorescence analysis of Myc and ARL13B in PQ-injured TRPC1-Myc stably expressed A549 cells w/wo lysine supplementation. Scale bar, 10 μm.