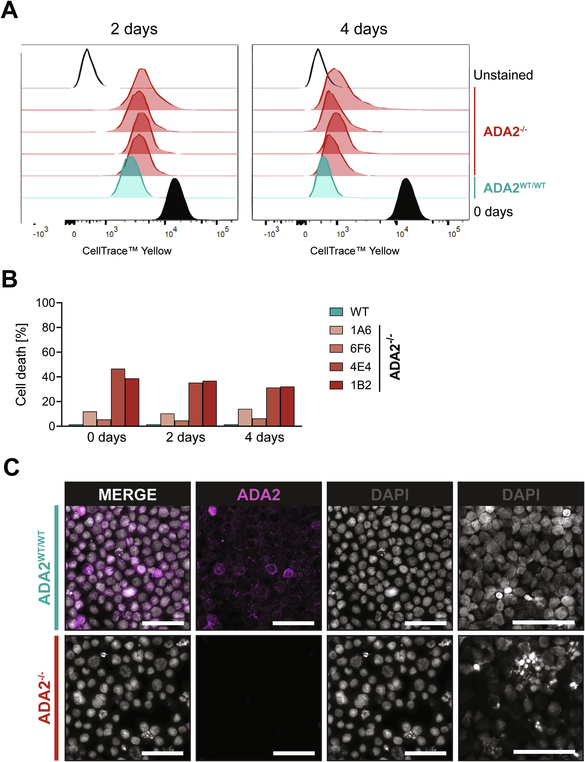
Fig. 6: Proliferation and morphology of ADA2-deficient cells.
From: ADA2-deficient cells exhibit increased levels of cell death and metabolic disturbances

A CellTrace™ Proliferation Assay was performed in ADA2WT/WT and ADA2-/- U-937 cells over 4 days. Cells were prepared for flow cytometry at baseline and after 2 and 4 days of incubation. B Cell death of ADA2WT/WT and four different clones of ADA2-/- U-937 cells was measured by flow cytometry during the incubation of the CellTrace™ Proliferation Assay. Dead cells were identified as Annexin V / Zombie® double-positive cells. C Immunofluorescence microscopy of ADA2WT/WT and ADA2-/- U-937 cells stained for ADA2. DAPI was used for nuclear staining. The scale bar represents 50 µm.