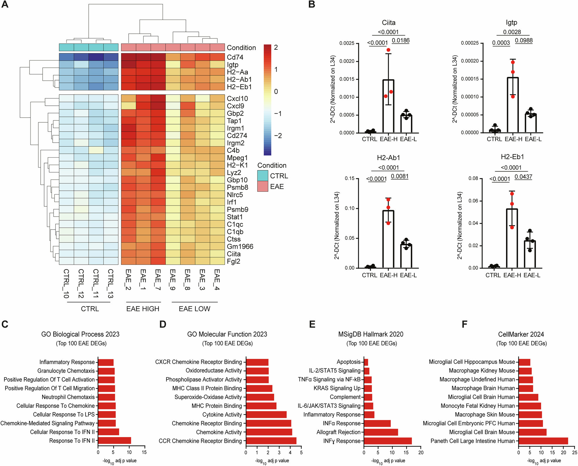
Fig. 2: Transcriptome analysis identifies EAE subgroups characterized by high and low inflammation of the prefrontal cortex.

A Heat map representation of the top 100 differently expressed genes (DEGs) genes in the PFC of the control (CTRL) (blue) and EAE-mice (orange). The colour legend indicates the scale of gene expression changes detected (red=upregulated; blue=downregulated). The clustering dendrogram shows the presence of two EAE subgroups, one showing higher differences compared with the CTRL samples (EAE 1, 2 and 7: EAE-H) than the other (EAE 3, 4, 8, 9: EAE-L). B Bar graphs showing significantly higher changes of expression levels of representative inflammatory genes (Ciita, Igtp, H2-Ab1, H2-Eb1) in the EAE-H subgroup compared to the EAE-L and/or CTRL groups (One-way ANOVA, p < 0.05; Tukey post hoc comparisons p < 0.05). All values are given as means ± SD. C Biological process, (D) Molecular function, (E) MSig DB Hallmark 2020 and (F) Cell marker 2024 annotations of the top 100 differently regulated genes in the PFC of EAE mice compared with CTRLs.