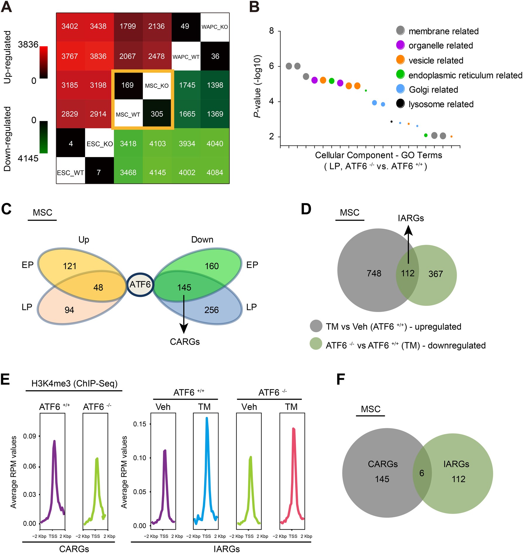
Fig. 4: Gene expression analysis of WT and ATF6-deficient hMSCs.
From: ATF6 safeguards organelle homeostasis and cellular aging in human mesenchymal stem cells

a Heatmap showing the number of differentially expressed genes (DEG) in WT and ATF6-deficient hESC, hMSC and hWAPC. WT stands for wild-type, KO stands for knockout of ATF6. b Gene ontology (GO) analysis (cellular component) of the significantly downregulated genes in the late passage hMSCs upon ATF6 deletion. c A venn diagram showing that the early passage (EP early passage, P5) and late passage (LP late passage, P10) hMSCs share significantly up- or downregulated genes in ATF6-deficient hMSCs relative to WT hMSCs. CARGs stands for constitutive ATF6 responsive genes. d A venn diagram showing 112 IARGs as defined by common genes between upregulated in WT hMSC after TM treatment (gray) and downregulated in ATF6-deficient vs. WT hMSCs upon TM treatment (green). IARGs stands for induced ATF6 responsive genes. e Average H3K4me3 signals at the gene promoters of CARGs and IARGs in WT and ATF6-deficient hMSCs treated with either vehicle or TM. f A venn diagram showing six genes shared by CARGs and IARGs. See also Supplementary Figure S5–S11