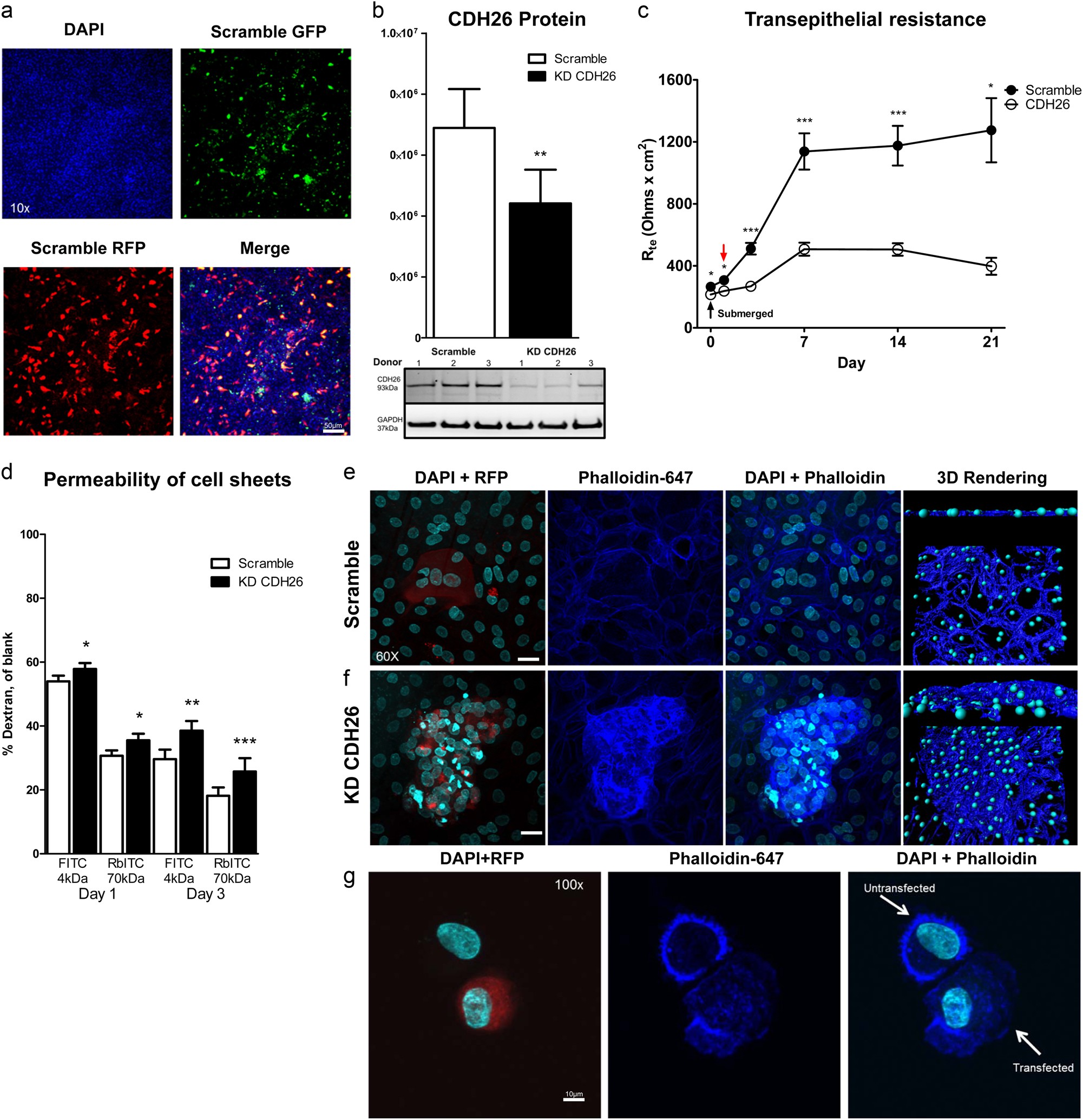
Fig. 6: CDH26 maintains epithelial cell–cell contact through cortical actin structure.
From: Cadherin-26 (CDH26) regulates airway epithelial cell cytoskeletal structure and polarity

a Transfection efficiency of shRNA constructs in AECs after electroporation by monitoring overexpression of RFP or GFP. b Western blot data for CDH26A protein after knockdown of CDH26A by shRNA. n = 10 donors grown at ALI for 5 days and data presented as mean and s.e.m., statistics non-parametric paired t-test with Wilcoxon matched-pairs signed rank test where **p < 0.005 is significant when compared to scramble control. Bottom panel: western blot for anti-CDH26 from three representative donors after KD of CDH26A. GAPDH used as a loading control. c Transepithelial resistance (TEER) measurements from AEC with shRNA scramble control vs. KD CDH26A at different points in culture where each data point represents n = 3 donors with 6 replicates from each donor and data presented as mean and s.e.m., statistics non-parametric paired t-test at each time point with Wilcoxon matched-pairs signed rank test where *p < 0.05 and ***p < 0.0001 is significant when compared to scramble controls. Submerged corresponds to 24 h after plating cells before taking cells to ALI and the red arrow represents measurements of TEER 24 h after the initiation of ALI. d Cellular permeability assay with dextran tracers in submerged cells or cells after 2 days at ALI where each data point represents n = 3 donors with 6 replicates from each donor and data presented as mean and s.e.m., statistics non-parametric paired t-test, with Wilcoxon matched-pairs signed rank test where *p < 0.05, **p < 0.005 and ***p < 0.0001 significant to scramble controls. Pattern of actin staining visualized by phalloidin-647 in scramble control sheets (e) and KD CDH26A (f) grown at ALI for 5 days after transfection. g Actin phenotype of single-cell suspensions in untransfected cells and KD CDH26A cells in the same donors. Phalloidin-647 immunofluorescence is representative from survey of n = 3 donors and four fields per condition. Scale bar = 20 µm, unless otherwise noted.