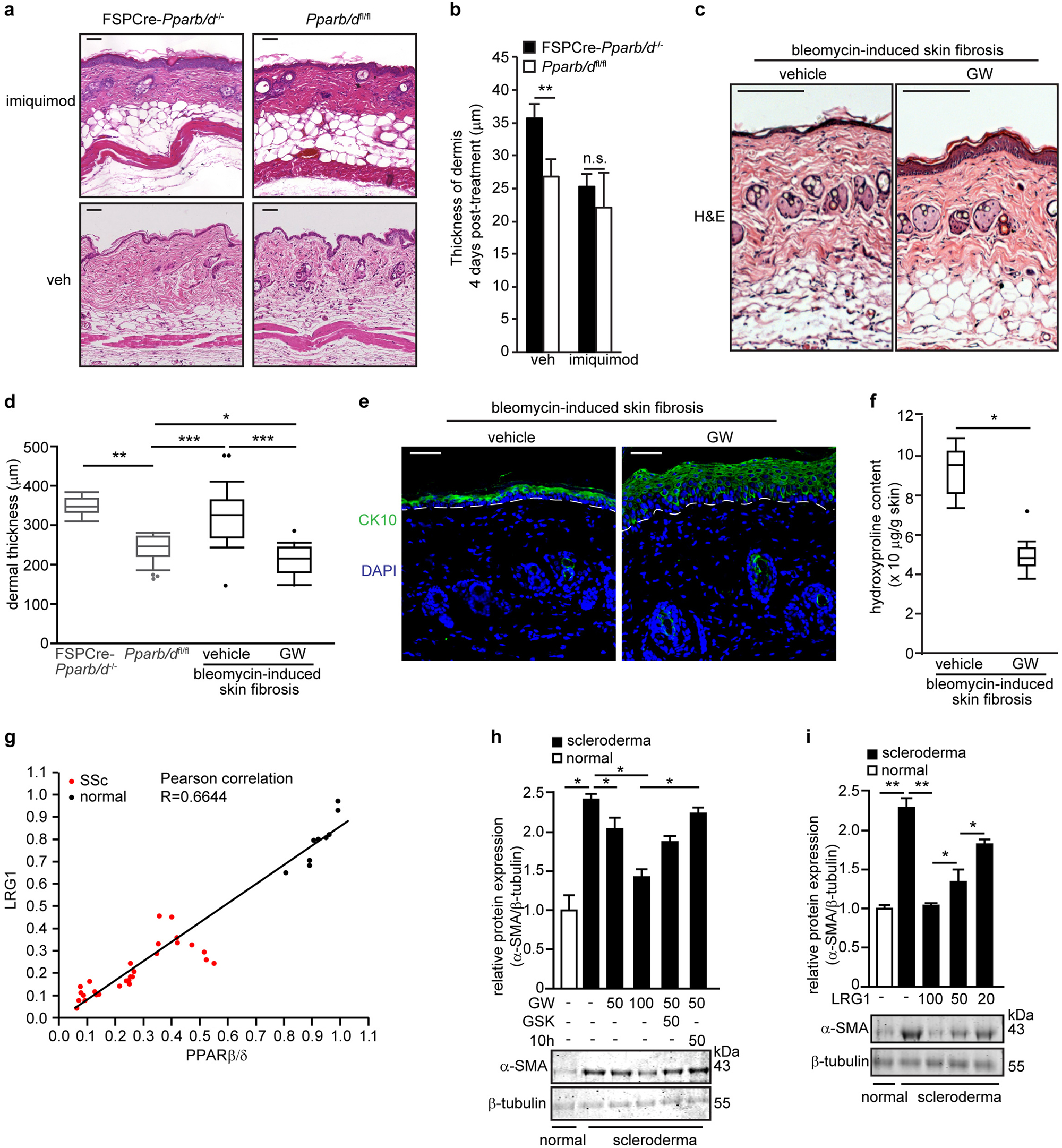
Fig. 6: PPARβ/δ and LRG1 reduce bleomycin-induced dermal fibrosis.
From: Selective deletion of PPARβ/δ in fibroblasts causes dermal fibrosis by attenuated LRG1 expression

a Representative H&E stained sections of FSPCre-Pparb/d−/−and Pparb/dfl/fl mice skin treated with imiquimod cream 4% daily for 4 days compared to vehicle-treated (Veh) cognate mice. Scale bar = 50 μm. b Graph showing the dermal thickness of Veh-treated and imiquimod-treated skins from indicated mice. Values represent mean ± S.D. (n = 5). c Representative H&E stained sections of vehicle-treated and GW-treated skins from bleomycin-induced SSc. Scale bar = 150 µm. d Dermal thickness of vehicle-treated and GW-treated skins from bleomycin-induced SSc. The dermal thickness of untreated FSPCre-Pparb/d−/−and Pparb/dfl/fl mice skin was included for comparison purpose. Values represent mean ± S.D. (n = 5). e Representative images of immunofluorescence staining against cytokeratin 10 (CK10) in bleomycin-injected mouse skin that was treated with either vehicle or the PPARβ/δ agonist, GW. Scale bar = 50 µm. f Hydroxyproline content in vehicle-treated and GW-treated skins from bleomycin-induced sclerodermic mice. Hydroxyproline content was normalized to total protein concentration. Values represent mean ± S.D. (n = 5). g Correlation plot of PPARβ/δ and LRG1 proteins in fibroblasts from normal patients (n = 9) and from scleroderma patients (n = 28). Representative immunoblots for PPARβ/δ and Lrg1 are in Supplementary Figure S5b. h, i Relative expression of α-SMA protein in normal and sclerodermic fibroblasts treated with either PPARβ/δ agonist (GW), antagonist (GSK), and inverse agonist (10h) (h) or treated with increasing doses of recombinant LRG1 protein (i). Representative immunoblots for α-SMA are shown. β-tubulin that served as housekeeping protein was from the same samples. Values are mean ± S.D. (n = 3). *P < 0.05; **P < 0.01; ***P < 0.001; n.s. not significant