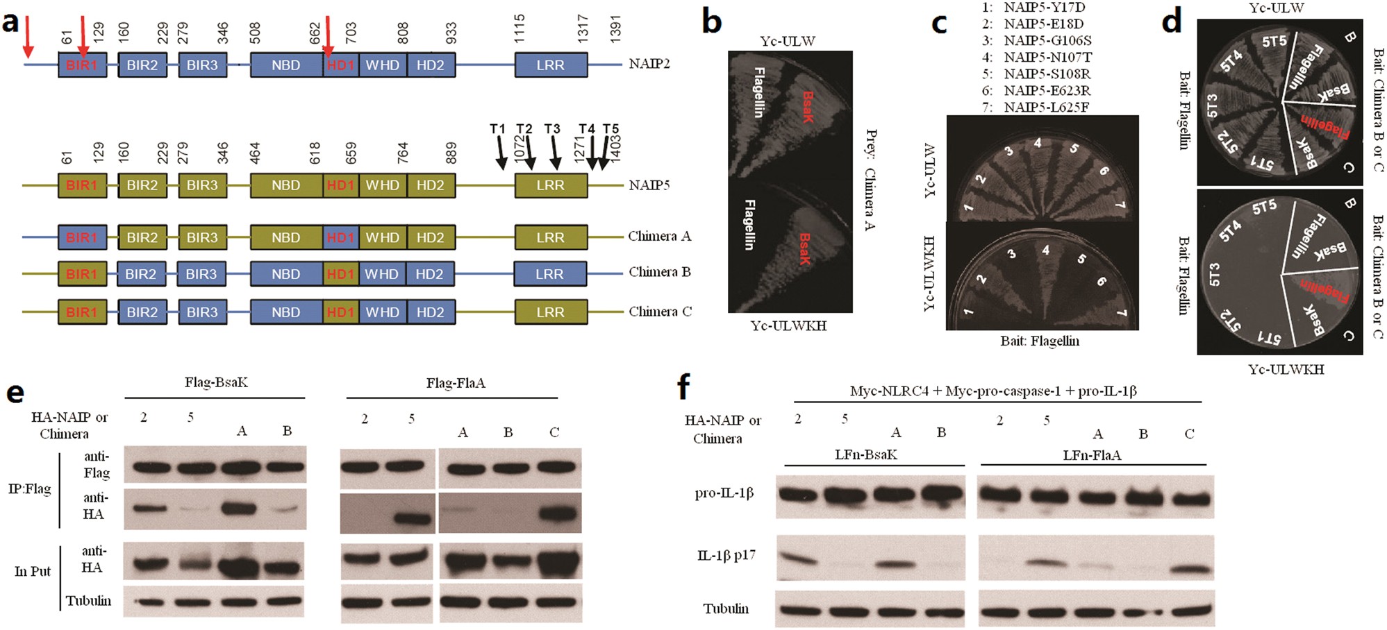
Fig. 2: Unlike rod protein, flagellin require LRR domain of NAIP5 for binding.

a Schematic of predicted NAIP domains in NAIP2, NAIP5, and NAIP2/5 chimeras. The sites of amino acids substitution or truncation are labeled by arrow. b Yeast two-hybrid assays of interactions between BsaK or L. pneumophila flagellin FlaA and NAIP Chimera A. c Yeast two-hybrid interaction assays of interactions between flagellin FlaA and different NAIP5 mutants. d Yeast two-hybrid interaction assays of interactions between BsaK or flagellin FlaA and different NAIP chimeras or NAIP5 truncations indicated in a. e Co-immunoprecipitation assay of interactions between BsaK or flagellins FlaA and NAIP2, NAIP5, or NAIP2/5 chameras in 293T cells. f Reconstitution of flagellin FlaA activation of the NAIP chimera/NLRC4 inflammasome in 293T cells. Expression of transfected inflammasome components for f is in Supplementary Figure S3