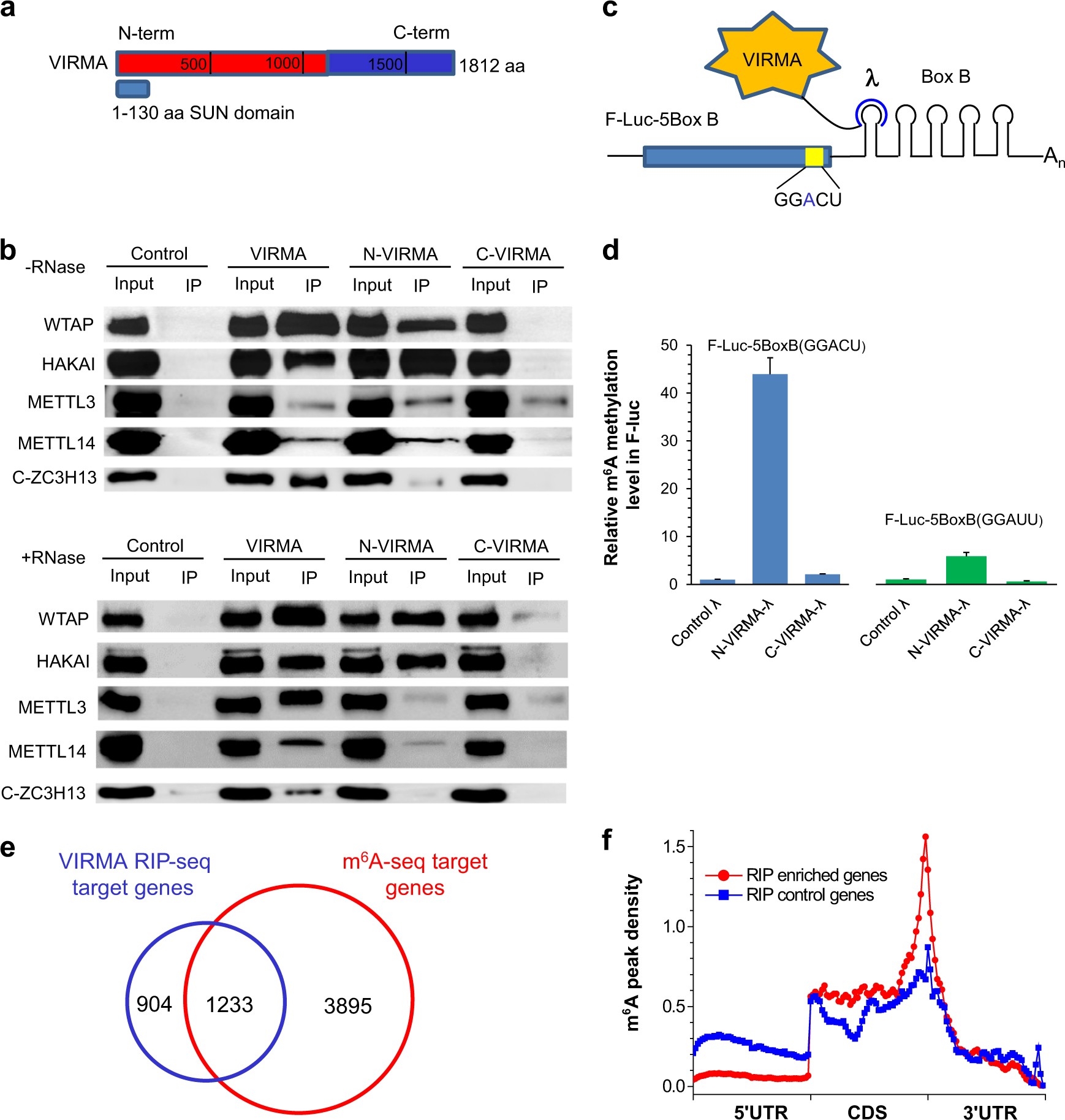
Fig. 4

VIRMA recruits catalytic components METTL3/METTL14/WTAP in order to guide mRNA m6A methylation at specific site. a Schematic of domain architecture (aa, amino acids) of VIRMA, N terminus of VIRMA (N-VIRMA, aa 1–1130), and C terminus of VIRMA (C-VIRMA, aa 1131–1812). b Co-immunoprecipitation experiments in HeLa cells in order to dissect interactions of different domains of VIRMA with other methyltransferase components. RNase was added in order to determine if the interaction was RNA-dependent. HSV-tagged C-ZC3H13 was co-expressed for immunoprecipitation experiment and corresponding HSV-tag antibody was used in the western blotting. c Construct of the tethering reporter assay. The mRNA reporter consists of a firefly luciferase sequence as the coding region and five Box B sequence at 3′UTR (F-Luc-5BoxB). There exists a GGACU motif near the stop codon. Both N-VIRMA and C-VIRMA were fused with λ peptide (N-VIRMA-λ and C-VIRMA-λ), which recognizes Box B RNA with a high affinity. d Measurement of m6A level of F-Luc-5BoxB mRNAs under co-expression with different truncated forms of VIRMA. The synonymously mutated construct with GGAUU was tested for comparison. Renilla luciferase was used as an internal control to normalize the F-Luc signal. e Overlap of VIRMA RIP-seq mRNA targets with m6A-seq targets in HeLa cells. Endogenous VIRMA antibody was used for direct RNA immunoprecipitation. RIP-seq-enriched genes were defined as FDR ≤ 0.05 and log2(IP/Input) ≥ 1. f Comparison of m6A peak density profiles between RIP-seq-enriched and control genes. RIP-seq control genes (1909) were defined as FDR ≤ 0.05 and log2(IP/Input) < 1