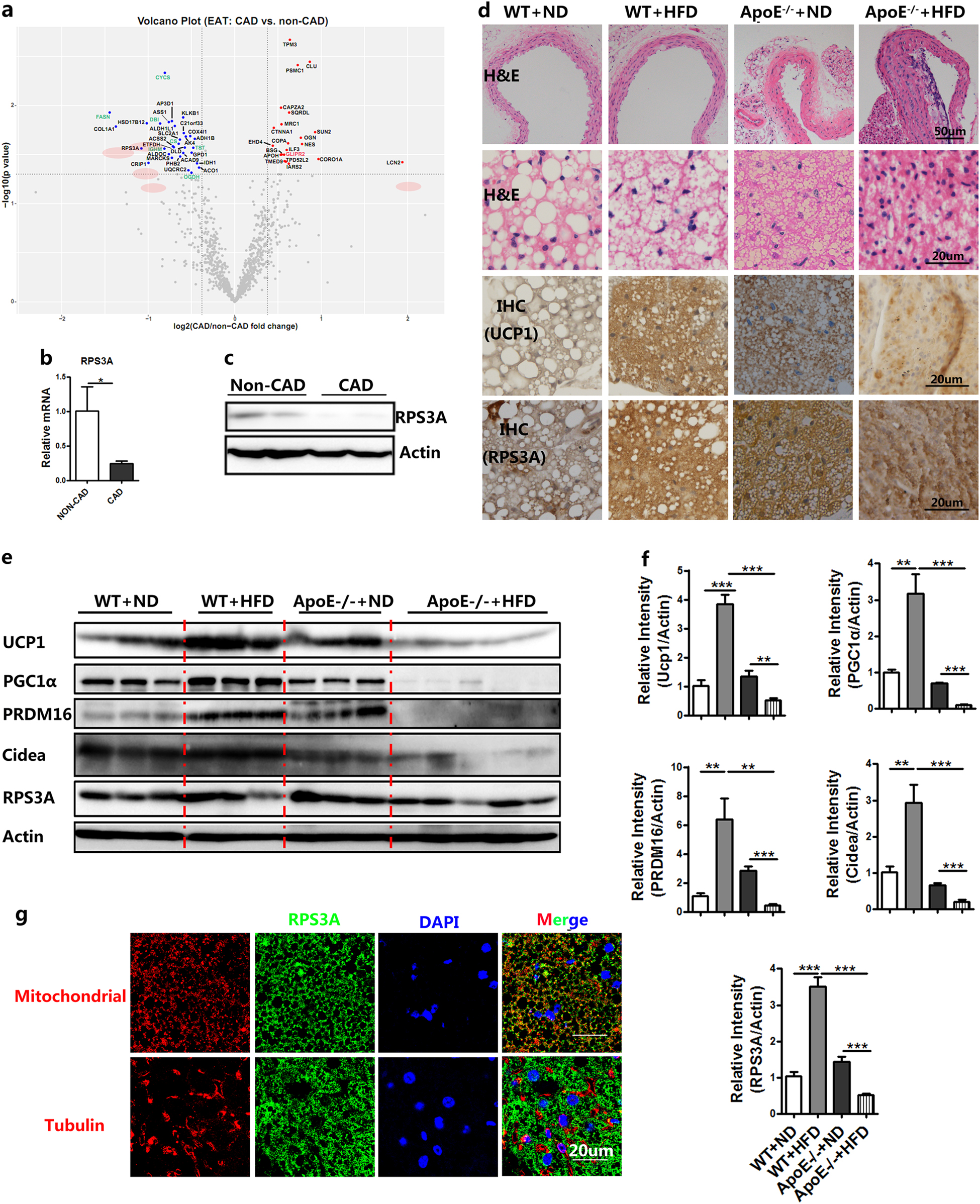
Fig. 4: The expression of RPS3A is decreased in perivascular adipose tissue to inhibit stem cell adipogenesis.

a Volcano plot of EAT proteome comparing CAD and non-CAD patients. The gene symbols of 31 downregulated proteins and 21 upregulated proteins in CAD cases were marked. b Real-time PCR validation of RPS3A from the EAT proteomic analysis of patients with or without CAD (n = 7–9). c Western blot experiment using antibodies against RPS3A and Actin of EAT from patients with or without CAD. d H&E staining and Immunohistochemical staining of UCP1, RPS3A of vascular (top), and adipose tissue (middle and bottom) sections obtained from 8-week-old WT littermate control mice fed normal chow diet (WT + ND), 8-week-old WT littermate control mice fed a high-fat diet (WT + HFD), ApoE−/− mice fed normal chow diet (ApoE−/− + ND), and ApoE−/− mice fed a high-fat diet (ApoE−/− + HFD) for 4 months. e Western blot experiment using antibodies against UCP1, PGC1α, PRDM16, Cidea, RPS3A, and Actin of PVAT from mice as indicated above. f Relative gray intensity of the band (E) was quantitated using Image J software (n = 6). g Confocal microscopic images of PVAT sections immunostained for mitochondria/tubulin (red), RPS3A (green) and DAPI (blue)