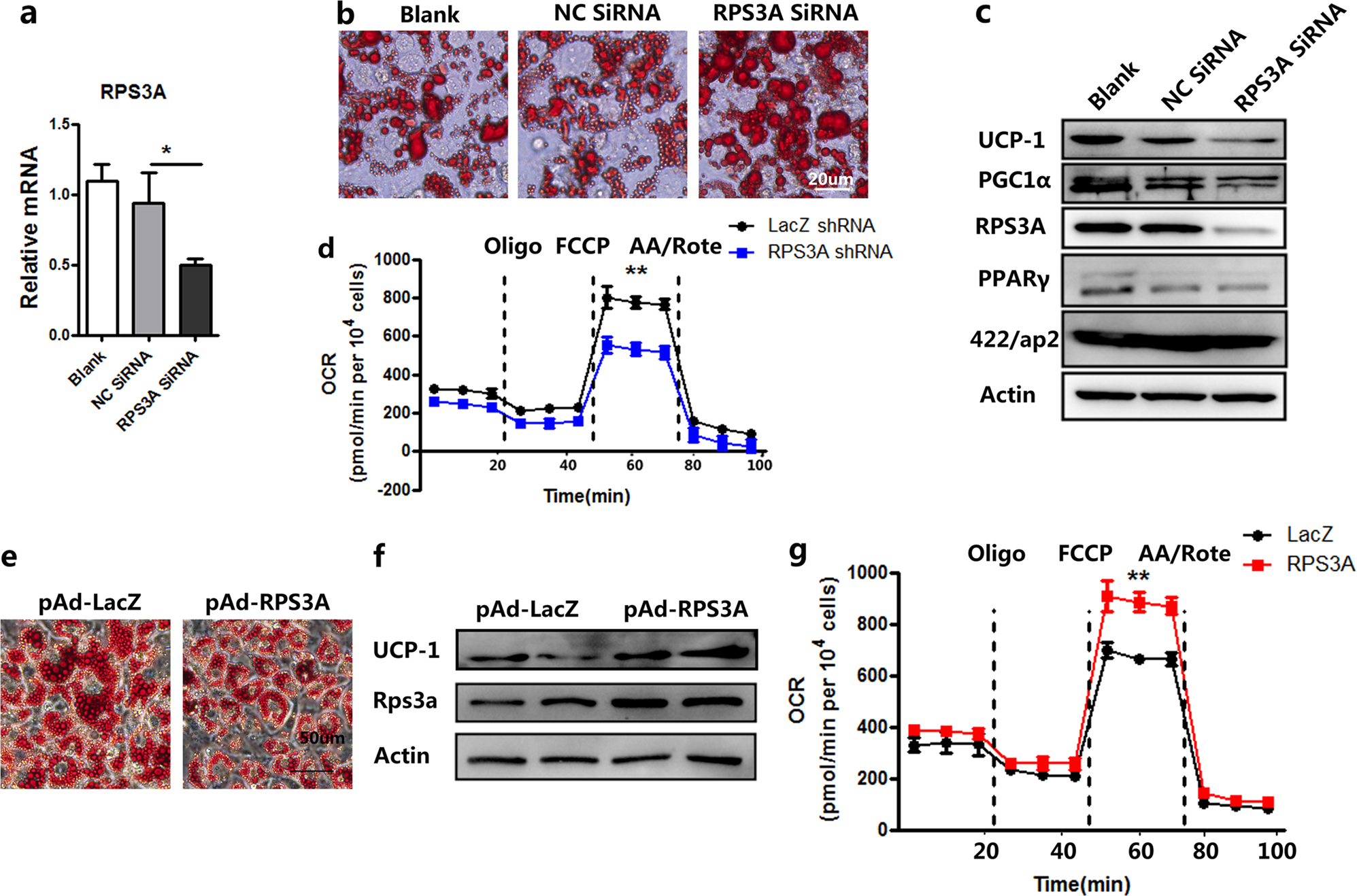
Fig. 6: RPS3A knockdown suppresses the function of mature brown adipocyte.

On day 4 after adipogenic induction, RPS3A was silenced by siRPS3A. The indicated cells were then harvested on day 8 post induction and subjected to further studies. a qPCR to determine relative mRNA expression levels of RPS3A (n = 3). b Oil Red O staining of adipocytes differentiated from brown preadipocytes on day 8. c Western blotting was conducted to measure the level of the indicated brown and white adipocyte related proteins. d OCR in brown adipocytes treated with Ad-LacZ shRNA or Ad-RPS3A shRNA. Oligomycin (oligo), FCCP, and antimycin/rotenone (AA/Rote) were added at the time points indicated by dashed lines (n = 3). e On day 5 after white adipogenic induction, adipocytes were infected with Ad-RPS3A. On day 8, Oil Red O staining of adipocytes was used to observe the size of lipid droplet. f Indicated cells were harvested, and Western blotting was conducted to measure the level of the indicated proteins. g OCR in mature adipocytes treated with Ad-LacZ or Ad-RPS3A. Oligomycin (oligo), FCCP, and antimycin/rotenone (AA/Rote) were added at the time points indicated by dashed lines (n = 3)