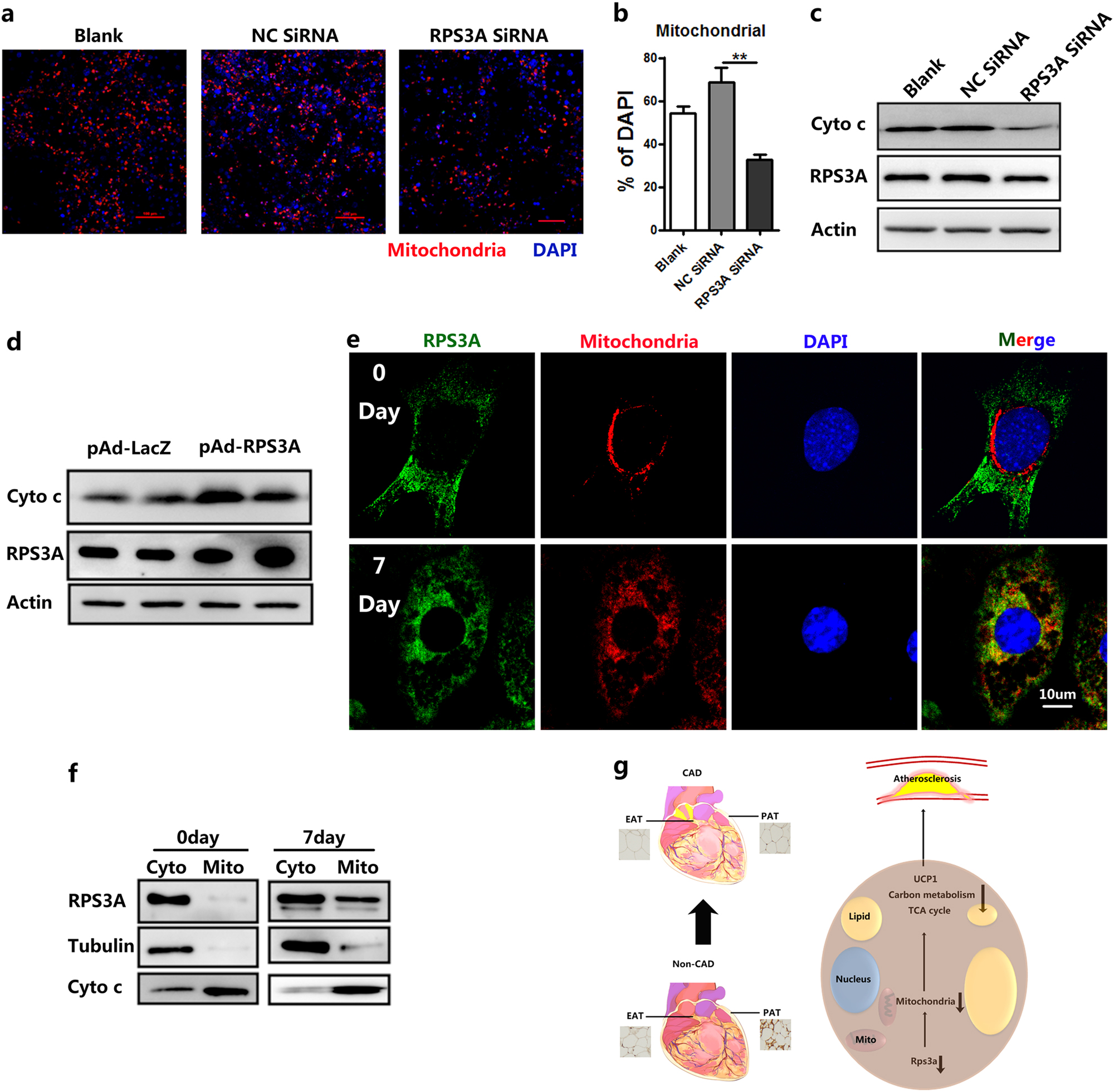
Fig. 8: RPS3A is migrated into mitochondria to play a positive role.

On day 4 after adipogenic induction, RPS3A was silenced by siRPS3A. The indicated cells were then harvested on day 8 post induction and subjected to further studies. a Confocal microscopic images of mature brown adipocytes immunostained for mitochondria (red) and DAPI (blue). b Values are the percentage of mitochondria+ to DAPI+ cells (n = 3). c Western blotting was conducted to measure the level of the indicated proteins. d Mature brown adipocytes were treated with pAd-lacZ/pAd-RPS3A on day 4 after adipogenic induction and collected for Western blotting to determine the indicated proteins. e Confocal microscopic images of brown preadipocytes at different time points during differentiation immunostained for mitochondria (red), RPS3A (green), and DAPI (blue). f Cells were separated into cytosol and mitochondrial fractions, tubulin was used as marker for the cytosol, cytochrome C was used as a mitochondrial marker. g Schematic model illustrates the role of pericardial adipose tissue in atherosclerosis and CAD. The browning of pericardial adipose tissue (both EAT and PAT) plays an important role in maintaining the function of vascular and blood flow. The decreasing expression of RPS3A promotes the disorder of mitochondria and metabolism from periaortic adipose tissue (EAT), which contributes to atherosclerosis and CAD