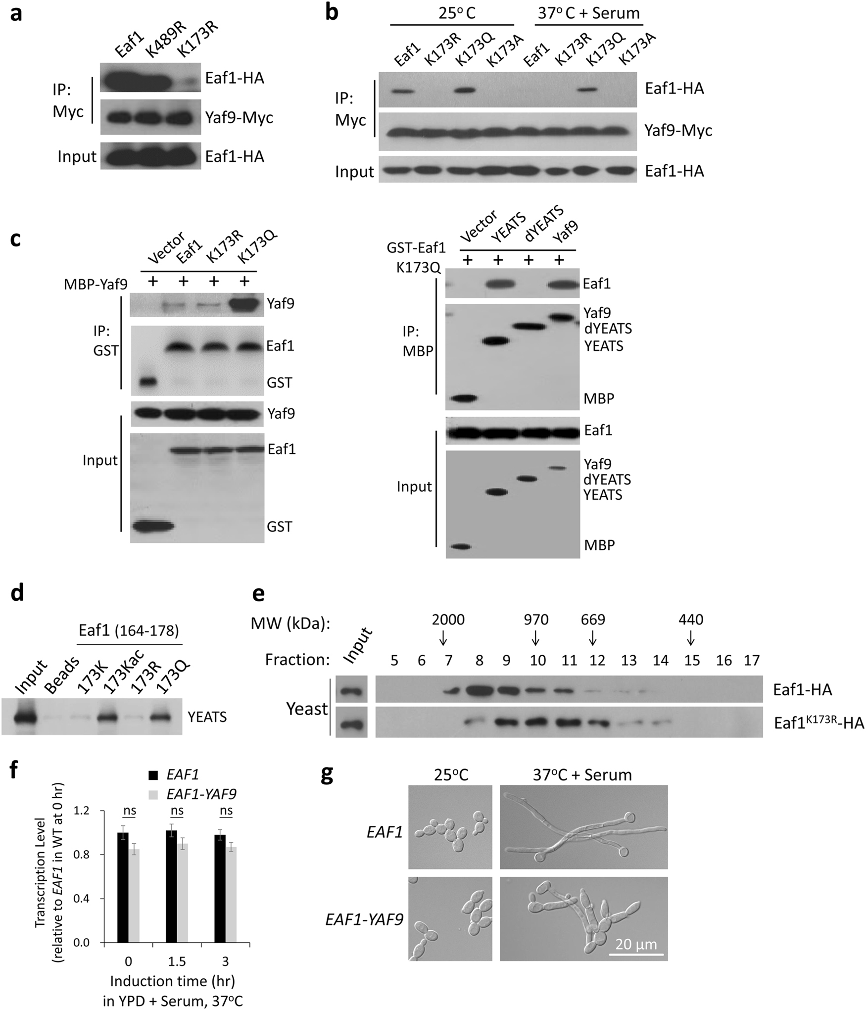
Fig. 5: Yaf9 YEATS domain recognizes acetylated Eaf1 at K173.
From: Merge and separation of NuA4 and SWR1 complexes control cell fate plasticity in Candida albicans

a Interaction of Yaf9 with Eaf1K489R or Eaf1K173R. Yaf9-myc was co-expressed with HA-tagged wild-type Eaf1, Eaf1K489R, or Eaf1K173R mutant in C. albicans. Yeast-state cells were used for Co-IP. b Effects of K to R, to Q, or to A mutation at residue 173 of Eaf1 on Yaf9–Eaf1 interaction. HA-tagged Eaf1, Eaf1K173R, Eaf1K173Q, or Eaf1K173A was co-expressed with Yaf9-myc, and cultured in YPD at 25 °C or at 37 °C with serum for Co-IP. c Yaf9-Eaf1 interaction in vitro. E. coli purified MBP-tagged Yaf9 or Yaf9 mutants and GST-tagged Eaf1 or Eaf1 mutants were co-incubated at 4 °C for 2 h, and analyzed by Co-IP and IB. d Peptide pull-down assays using indicated Eaf1 (164–178 aa) peptides and MBP-tagged YEATS domain. e Gel filtration of WCEs. The yeast state cells carrying Eaf1-HA or Eaf1K173R-HA used in b were analyzed. The eluted fractions were immunoblotted with anti-HA antibody. f Expression of Eaf1–Yaf9 fusion. Overnight cultures of wild-type EAF1 and EAF1-YAF9 fusion were induced in YPD with 10% serum at 37 °C for indicated time and collected for qRT-PCR. The 0 h value of wild-type EAF1 transcription is set to be 1.00. Error bars represent the SEM and ns means not significant, n = 3. g Cell morphology of Eaf1–Yaf9 fusion. Strains used in f were cultured in YPD at 25 °C for yeast growth or in YPD with 10% serum at 37 °C for hyphal development