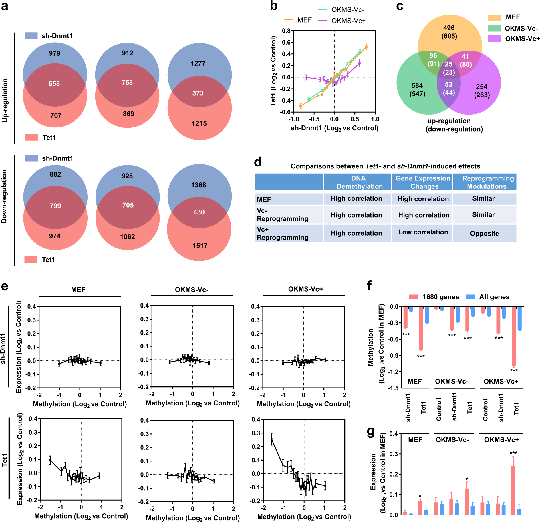
Fig. 3: Expression changes induced by sh-Dnmt1 and Tet1 do not correlate well with demethylation.

a–c Genes with more significant expression modulation than average (absolute values of expression changes of all genes) were selected. The overlapping genes between the sh-Dnmt1 and Tet1 over-expressed groups were identified (a). In addition, the correlation between the expression changes induced by sh-Dnmt1 and Tet1 were listed in b. Consistently up-regulated or down-regulated genes were summarized in c by overlapping the results shown in a. d Tet1-induced and sh-Dnmt1-induced effects on DNA demethylation, gene expression, and reprogramming were compared. e Correlations between demethylation and expression changes were determined in different groups. f, g The demethylation (f) and expression changes (g) between the consistently demethylated 1680 genes identified in Fig. 1g and all genes were compared