Fig. 10: Dynamic assembly of STRIPAK complexes.
From: Architecture, substructures, and dynamic assembly of STRIPAK complexes in Hippo signaling

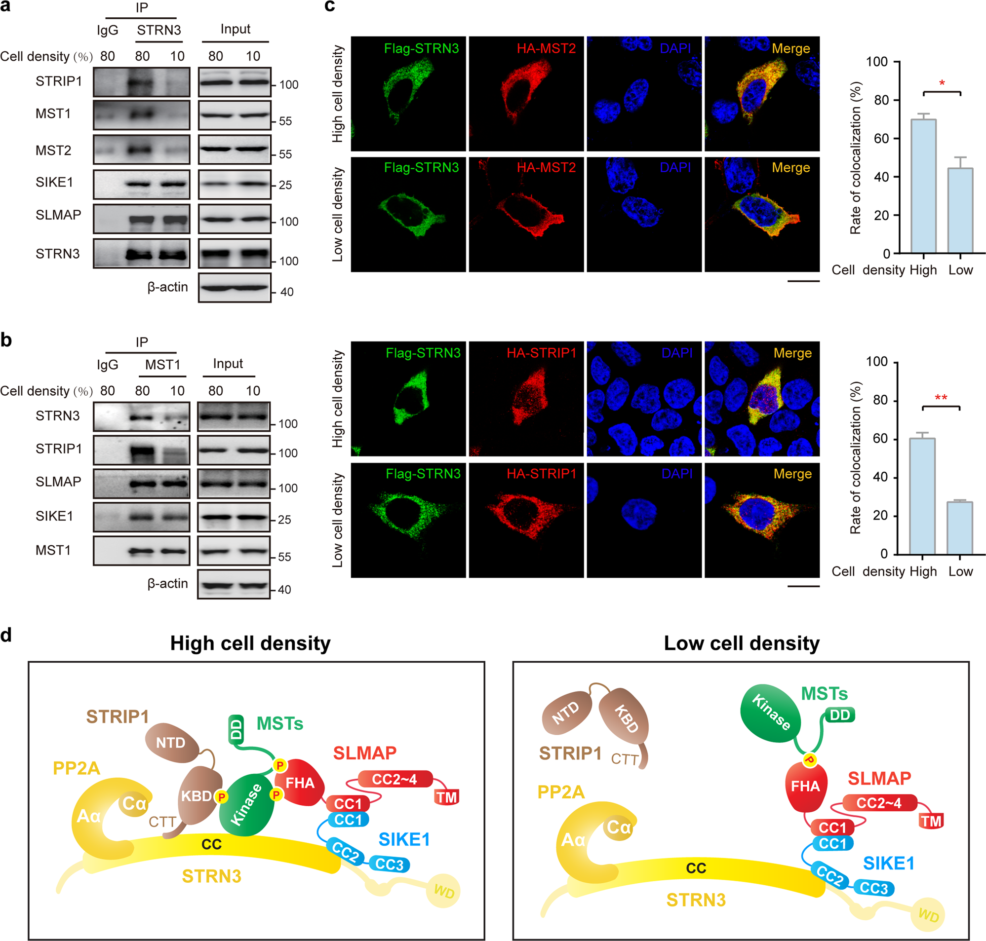
a Co-immunoprecipitation and immunoblot analysis of the endogenous interactions between core STRIPAK components and STRN3 in HEK293FT cells at two different cell densities. b Co-immunoprecipitation and immunoblot analysis of the endogenous interactions between core STRIPAK components and MST1 in HEK293FT cells at two different cell densities. c Confocal microscope analysis of the colocalization of MST2 or STRIP1 with STRN3 in HEK293FT cells at two different cell densities. The rate of colocalization was quantified and shown (right). d Model of the dynamic assembly of the STRIPAK complex induced by different cell densities