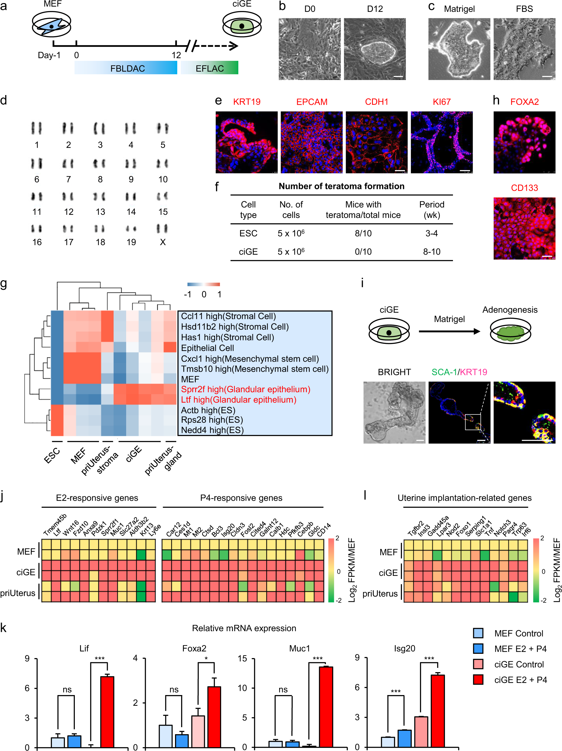
Fig. 1: The reprogramming of MEFs into ciGEs by a chemical cocktail.
From: Reprogramming of fibroblasts to uterine glandular epithelium by a chemical cocktail induction

a The scheme of reprogramming of MEFs into ciGEs by a chemical cocktail. MEFs were plated on 0.1% gelatin in fibroblast growth medium for 1 day, then the medium was changed into inducing medium containing FBLDAC chemical cocktail. At day 12, the medium was changed into expanding medium containing EFLAC chemical cocktail. The first colony appeared on the induced medium during day 8 to day 12. b Representative morphologies of MEFs and MEF-derived epithelial colonies induced by the FBLDAC chemical cocktail. Scale bar, 100 µm. c Representative morphologies of MEF-derived epithelial colonies on matrigel (left)- and 10% FBS (right)- coated dish. Scale bar, 75 µm. d Karyotype analysis of MEF-derived epithelial cells with “38 + XX” karyotype after more than 20 generations. e Immunostaining of pan epithelial cell markers KRT19, EPCAM, and CDH1, scale bar, 50 µm, and cell proliferation marker KI67 in MEF-derived epithelial cells. Scale bar, 100 µm. f Ratio of tumor formation in nude mice. g Heatmap and hierarchical clustering of genes from RNA-Seq data. Samples of MEFs, ciGEs, and priUterus (separated from adult uterine) were used to compare with cell types in MCNA. h Immunostaining of FOXA2 (upper panel) and CD133 (lower panel) in ciGEs. Scale bar, 50 µm. i Bright-field images and immunostainings show the ability of self-assembly into a cavity structure of ciGEs. Scale bar, 75 µm. j E2- and P4-responsive genes were significantly upregulated in ciGEs, compared to MEFs. See also Supplementary Fig. S3d. k Relative mRNA expression of E2- and P4-responsive genes in MEFs and ciGEs after E2 and P4 treatment. *p < 0.05; **p < 0.01; ***p < 0.001; p > 0.05 were considered nonsignificant, Student’s t-test. Data are presented as the mean ± S.D., n = 3. l Genes involved in uterine implantation were upregulated in ciGEs, compared to MEFs