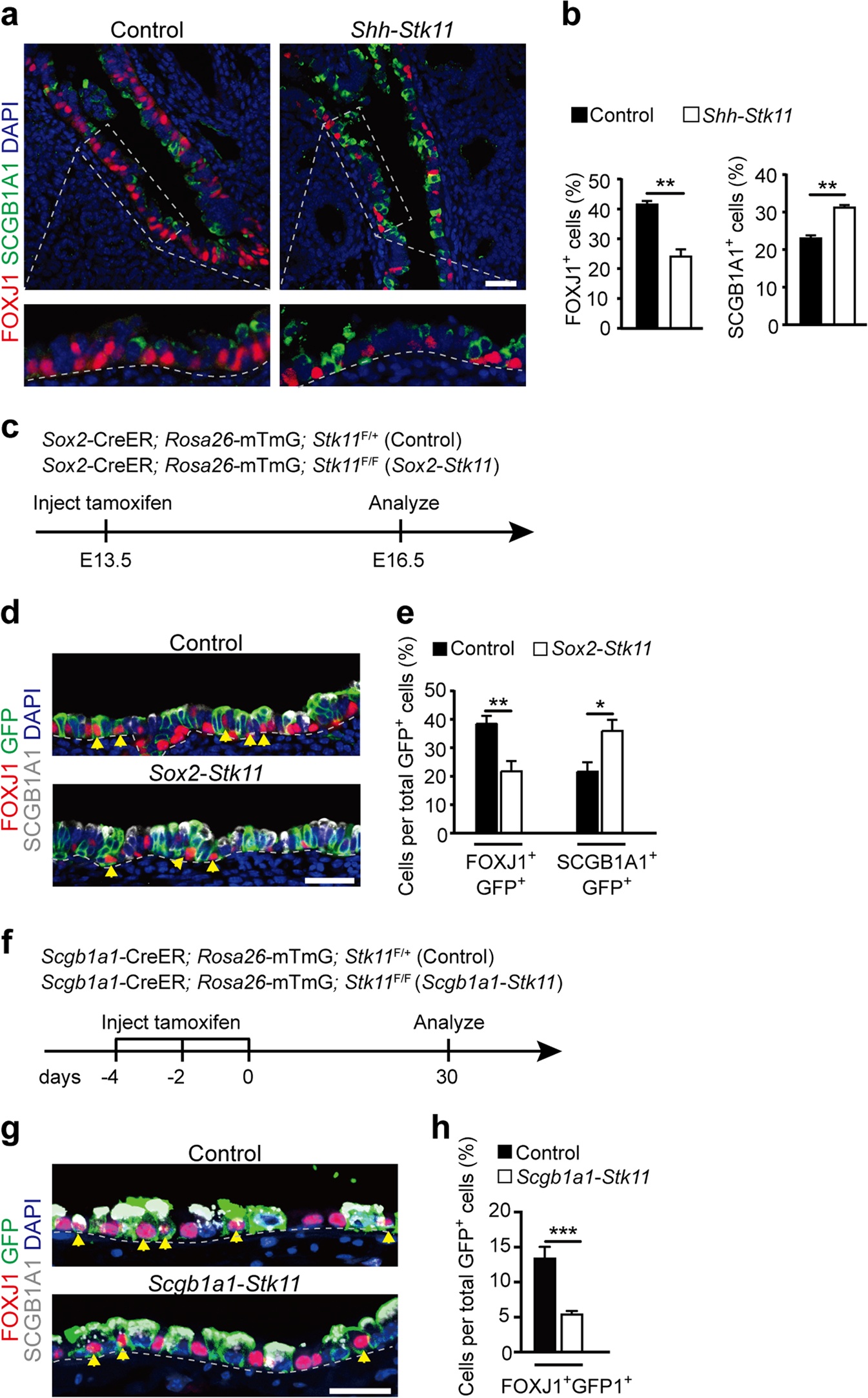
Fig. 2: Loss of Stk11 in airway progenitor cells impairs ciliated cell differentiation.
From: STK11 is required for the normal program of ciliated cell differentiation in airways

a E16.5 lungs were stained with antibodies against FOXJ1 and SCGB1A1. b The proportion of FOXJ1+ cells (Left, n = 3) and SCGB1A1+ cells (Right, n = 4) in the intrapulmonary airways of E16.5 lungs. c Pregnant mice carrying Sox2-CreER; Rosa26-mTmG; Stk11F/+ (Control) and Sox2-CreER; Rosa26-mTmG; Stk11F/F (Sox2-Stk11) embryos were treated with tamoxifen at E13.5 and analyzed at E16.5. d E16.5 lungs were stained with antibodies against GFP, FOXJ1, and SCGB1A1. The yellow arrowheads indicate cells expressing both GFP and FOXJ1. e The proportion of FOXJ1+GFP+ cells to GFP+ cells (Left) (Control, n = 6; Sox2-Stk11, n = 5) and SCGB1A1+GFP+ cells to GFP+ cells (Right) (n = 3) in the intrapulmonary airways of E16.5 lungs. f Ten-week-old mice were treated with three doses of tamoxifen and analyzed after 30 days. g Lungs were stained with antibodies against GFP, FOXJ1, and SCGB1A1 at day 30. The yellow arrowheads indicate cells expressing both GFP and FOXJ1. h The proportion of FOXJ1+GFP+ cells to GFP+ cells at day 30 (n = 4). *P < 0.05; **P < 0.01; ***P < 0.001. Data shown in the graphs are means ± SEM. Student’s t test. Scale bars: a, d: 25 μm, g: 20 μm