Fig. 6: STK11 ensures the ciliated cell fate commitment.
From: STK11 is required for the normal program of ciliated cell differentiation in airways

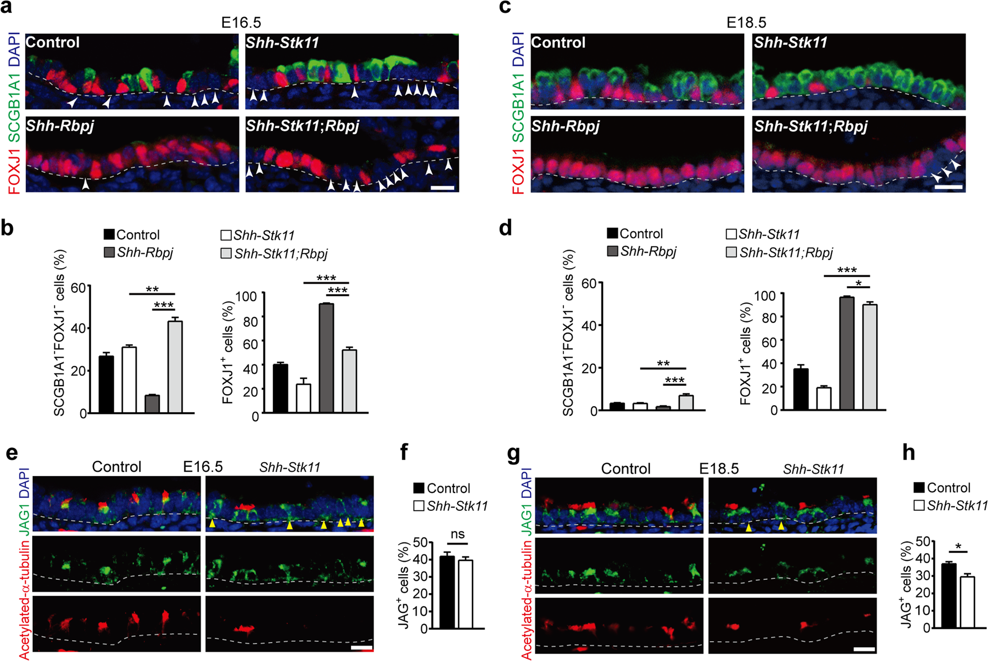
a Immunofluorescence staining with antibodies against FOXJ1 and SCGB1A1 in the E16.5 lungs. White arrowheads indicate cells that do not express SCGB1A1 and FOXJ1. b The proportion of SCGB1A1−FOXJ1− cells (Left), and the proportion of FOXJ1+ cells (Right) in the intrapulmonary airways of E16.5 lungs (n = 3). c Immunofluorescence staining with antibodies against FOXJ1 and SCGB1A1 in the E18.5 lungs. White arrowheads indicate cells that do not express SCGB1A1 and FOXJ1. d The proportion of SCGB1A1−FOXJ1− cells (Left), and the proportion of FOXJ1+ cells (Right) in the intrapulmonary airways of E18.5 lungs (n = 3). e Immunofluorescence staining with antibodies against acetylated-α-tubulin and JAG1 (JAGGED1) in E16.5 lungs. Yellow arrowheads indicate the acetylated-α-tubulin− cells that express JAG1. f The proportion of JAG1+ cells in the intrapulmonary airways of E16.5 lungs (Control, n = 4; Shh-Stk11, n = 4). g Immunofluorescence staining with antibodies against acetylated-α-tubulin and JAG1 in E18.5 lungs. Yellow arrowheads indicate the acetylated-α-tubulin− cells that express JAG1. h The proportion of JAG1+ cells in the intrapulmonary airways of E18.5 lungs (Control, n = 4; Shh-Stk11, n = 5). ns, not significant; *P < 0.05; **P < 0.01; ***P < 0.001. Data shown in the graphs are means ± SEM. Student’s t-test. Scale bars: 11 μm