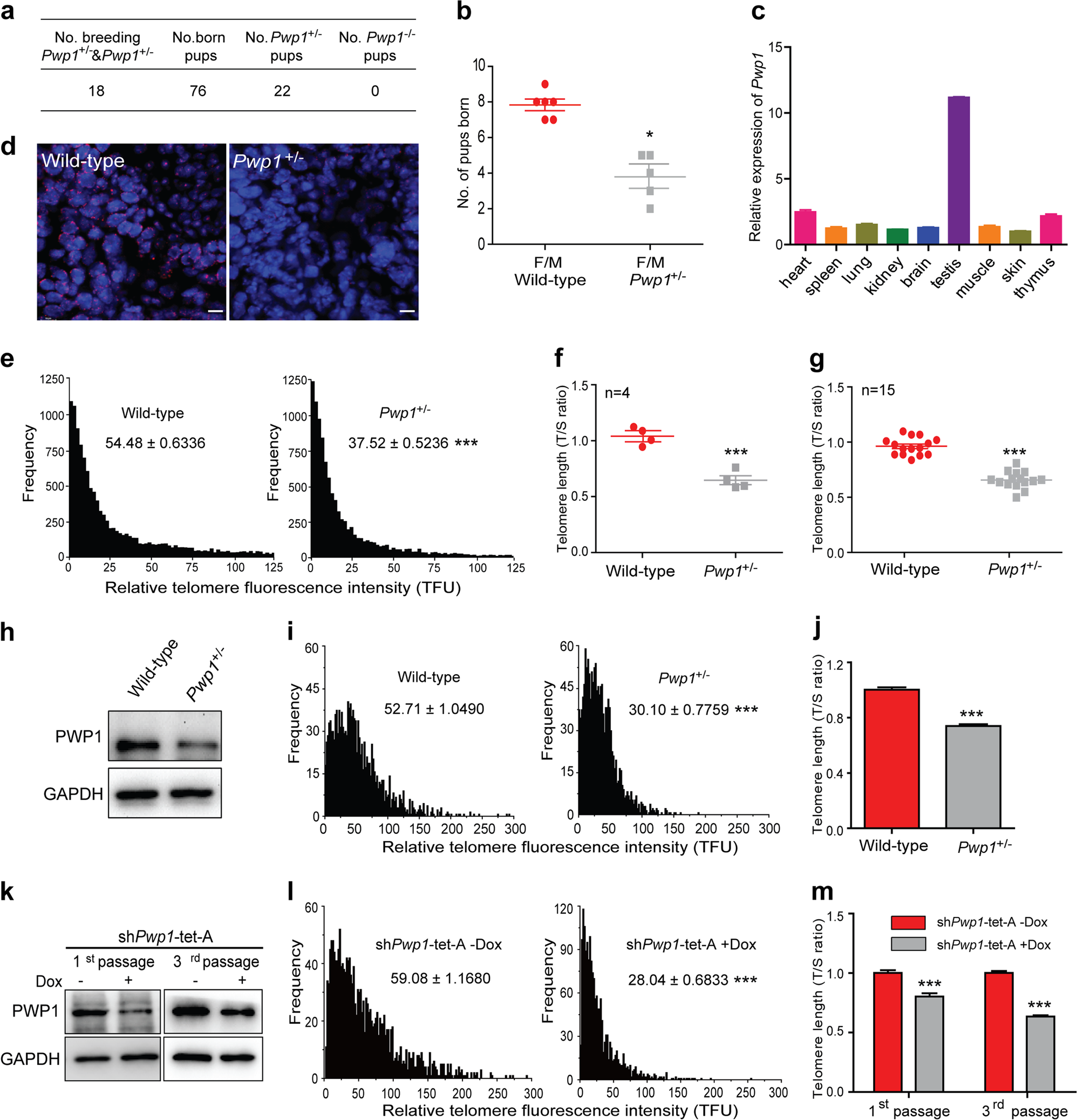
Fig. 1: Pwp1 is required to maintain telomere length. See also Supplementary Fig. S1.

a Numbers of pups born by breeding Pwp1+/− male and female mice. b Numbers of pups obtained by breeding wild-type and Pwp1+/− mice. c Pwp1 mRNA levels in mouse tissues. d Telomere Q-FISH images of wild-type and Pwp1+/− mouse testes. Mouse testes were stained for telomeres (TTAGGG; red) and nuclei (DAPI; blue). The scale bar represents 10 μm. e Q-FISH analysis of telomere length in mouse testicular tissues. Telomere fluorescence intensity (TFU) determined by telomere Q-FISH. Shown are diagrams of the relative telomere length distribution in wild-type and Pwp1+/− mouse testes. f qPCR analysis of telomere length in mouse testicular tissues. Assays were performed using four pairs of mice. g qPCR analysis of telomere length in mouse tails. Assays were performed using 15 pairs of mice. h PWP1 protein levels in wild-type and Pwp1+/− mouse ESCs. i Q-FISH analysis of telomere length in ESCs. The data are shown as TFU determined by telomere Q-FISH in wild-type and Pwp1+/− ESCs. j qPCR analysis of telomere length in ESCs. The data are shown as the T/S ratio determined by qPCR in wild-type and Pwp1+/− ESCs. k Knockdown of PWP1 protein expression in ESCs. ESCs expressing shPwp1 (shPwp1-tet-A) were passaged in the absence or presence of doxycycline (Dox). l Effect of Pwp1 knockdown on telomere length in ESCs as measured by Q-FISH. Telomere lengths in shPwp1-tet-A ESCs at passage 1 were determined by telomere Q-FISH. m Effect of Pwp1 knockdown on telomere length in ESCs as measured by qPCR. The data are shown as the T/S ratio determined by qPCR in shPwp1-tet-A ESCs at passages 1 and 3. The data are presented as the mean ± SEM of three independent experiments. *P < 0.05, ***P < 0.001